从创立开始,机构一直精心为各年龄段的学生提供轻留学项目。现在,除了夏校、冬校、探校、实践和科研项目外,机构已成功开展多年的短期插班项目,如今更是成为众多家庭的安心之选。
今年,澳洲反季插班项目热度直接飙升,成了家长圈的 “香饽饽”。机构的SX、XX同学,已经成功拿到澳洲排名Top5公立校的暑假插班录取通知,用实打实的录取结果,直接印证了项目的硬实力;另有多位同学早早就抢先锁定了寒暑假插班名额,目前正等待录取结果,这份 “抢位热情” 也进一步凸显了澳洲反季插班项目的超高人气。
短期插班的优势明显,适合K12任何年龄段甚至幼儿园阶段的孩子。插班学生不仅能够体验原汁原味的海外课堂,还能接触国外的老师和同学;插班不仅可以在秋季春季任何时间进行(包括国庆和春节假期),还可以自由选择长短。
如果说有一个地方,既能滑雪、又能玩水,既有无穷自然风光,又有丰富的文化资源,涨知识尽兴玩——那一定是澳大利亚!
1、假期亲子游,还得是澳大利亚!
墨尔本是澳大利亚的第二大城市,也是维多利亚州的首府。1956年,奥运会曾在墨尔本举行,这里是南半球首个举行奥运会的城市;2006年英联邦运动会亦在此举行……种种文化体育盛事,让这座城市被冠以“澳大利亚的文化首都”之称,同时也是全国的文化、商业、教育、娱乐、餐饮、体育及旅游中心。
这座充满活力与创意的城市,既融合了现代都市的繁华,又保留了古老的文化底蕴。可以品尝迷人的街头艺术和国际化的美食、参观悠久的历史建筑和绝美的自然风光,探索富有艺术气息的巷弄,或是在静谧的皇家植物园中沉醉,墨尔本都以其独特的风情和热情款待每一位到访者~
探索维多利亚女王市场
墨尔本的维多利亚女王市场是南半球最大的露天市场之一,也是这座城市最具烟火气的地方。这里不仅有超过100家美食摊位,提供从新鲜海鲜、烤肉到异国风味小吃的丰富选择,还有200多家特色商店,售卖手工艺品、复古衣物和纪念品。市场始建于1878年,古老的建筑与热闹的市集交织出一幅生动的画面,让人仿佛穿越时空。漫步其中,你可以感受多元文化的交融,体验墨尔本独特的城市魅力。
维多利亚州的壮美海岸之旅
大洋路(Great Ocean Road)这条全长243公里的公路被誉为世界上风景最美的海岸公路之一。沿着大洋路,你可以欣赏到壮观的海洋景色,如十二门徒岩、伦敦拱桥等标志性景点。此外,沿途还有多个美丽的海滩、国家公园和小镇,如洛恩、阿波罗湾等,非常适合自驾游。
反季滑雪,盛夏逐浪,解锁限定体验
暑假来澳,正好撞上南半球的冬天——维多利亚州的布勒山(Mt Buller)等滑雪场正银装素裹,孩子可以在专业教练指导下初学滑雪、体验雪地徒步,在纯白世界里撒欢;家长则能趁此机会到附近的亚拉河谷小酌,在雪山与葡萄园的映衬下享受微醺时光。你们还能坐上趣味狗拉雪橇穿梭雪林,或是穿上雪鞋深入秘境,说不定会邂逅雪中漫步的袋熊、袋鼠,让清凉假期充满惊喜!

©Tourism North East|侵删
而寒假到访时,澳大利亚正值盛夏,阳光、海滩与浪花早已备好。无论是在墨尔本周边的海滩学冲浪、堆沙堡,还是沿着海岸线徒步、看日出,都能让孩子在阳光下尽情撒欢,家长也能跟着感受南半球的热烈与惬意。一整年的快乐,都能在澳大利亚的寒暑假里找到答案!
“观鲸季”与海洋精灵相逢
澳大利亚的“观鲸季”主要集中在5月至11月,预订澳大利亚多地的观鲸船,你就有极大概率邂逅那些比人类大数倍的鲸群。亲眼目睹鲸出水,亲耳聆听鲸歌……定将给你和小朋友带来久久无法平复的感动。当然,海洋里还有些其他的俏皮的小精灵等着与你相遇~

©Tourism and Events Queensland|侵删
与银河“零距离”!
澳大利亚的星空是真的很绝!不用刻意搜寻攻略,只要找个远离城市/光污染的地方,你就有机会邂逅璀璨的星群布满夜空。更有南十字星等南半球独有星象与你相遇。想要与孩子更深入感受宇宙浩瀚,开启对未知世界的好奇心,不妨约个观星团吧!伴随迷人夜色,听向导娓娓道来那些星座的故事。
探索维多利亚国立美术馆
维多利亚国立美术馆(National Gallery of Victoria,简称NGV)是澳大利亚最古老、最大的美术馆之一,成立于1861年。它不仅是艺术爱好者的天堂,更是墨尔本的文化地标。NGV拥有超过7万件艺术藏品,涵盖绘画、雕塑、摄影、装置艺术等多种形式。馆内还定期举办高质量的特展。
打卡南半球最美图书馆
维多利亚州立图书馆(State Library of Victoria),这座被誉为南半球最美图书馆的建筑,坐落在墨尔本市中心的繁华地带。它不仅是澳大利亚历史最悠久、规模最大的公共图书馆,也是世界上最早的免费大众图书馆之一。自1856年开放以来,这座图书馆便成为了墨尔本文化的核心,以其宏大的建筑风格和丰富的藏书吸引着无数学者与游客。
去动物园找考拉
来到考拉的国度,当然不能错过亲眼见一见传说中的“睡神”。墨尔本动物园是澳大利亚最古老的动物园之一,成立于1862年,位于市中心以北仅3公里处,交通非常便利。园内展示了来自世界各地的300多种动物,包括非洲野狗、亚洲象、大猩猩、考拉、袋鼠等。特别亮点是蝴蝶馆,游客可以在热带环境中与自由飞舞的蝴蝶一起漫步。抬头看桉树的顶端,正有只小可爱在打盹呢……自然界的精妙与神奇,只有身临其中才能发现。
放松身心探索自然之美
墨尔本皇家植物园(Royal Botanic Gardens Melbourne)是澳大利亚最著名的植物园之一,也是墨尔本的标志性景点。植物园位于墨尔本市中心,是一个让人放松身心、逃离都市喧嚣的理想场所。园内种植了大量珍稀的植物和澳大利亚本土植物,风景优美,是澳大利亚城市内最大的国立植物园。
在美丽的海滩冲浪
澳大利亚的美丽海滩,总让人有想要下水去浪一下的冲动!圣科达海滩(St. Kilda Beach)是墨尔本最著名的海滩之一,距离市区较近。这里不仅有美丽的沙滩和海景,还可以进行冲浪等水上活动。此外,圣科达海滩附近还有彩虹小屋、月亮公园等景点,可以一并游览。

© Tourism and Events Queensland|侵删
打卡弗林德斯街车站
弗林德斯街车站(Flinders Street Station)是墨尔本的标志性建筑之一,也是澳大利亚最古老的火车站。它位于墨尔本市中心的弗林德斯街与斯旺斯顿街的交汇处,是维多利亚州内及跨州火车线路的重要枢纽。周杰伦还曾在这里拍过MV,因此同款机位也早已成为中国游客必打卡项目之一。

©theculturetrip|侵删
以上景点只是墨尔本众多旅游景点中的一部分,此外还有许多其他值得一游的地方,如墨尔本博物馆、墨尔本大学、墨尔本涂鸦街、卡尔顿花园、圣保罗大教堂、菲利普岛野生动物公园...等你来探索!
2、机票优惠+签证便捷,说走就走!
机票灵活低价,平季出行超划算
暑假去墨尔本,北半球正值旅游旺季,而南半球的墨尔本因冬季气候(日均气温5-15℃)进入旅游平季,机票价格大幅回落。7月初/8月中下旬机票最低,完美避开澳洲本地学校假期(6月底-7月中旬)!国内主要城市(北京、上海、广州等)直飞墨尔本的航班,如南方航空、厦门航空、东方航空,常推出往返含税¥4000-6000的特价票(提前2-3个月预订或利用航司会员日促销)。
寒假去墨尔本(1-2月),南半球正值盛夏,此时虽为澳洲旅游旺季,但国内寒假与澳洲本地假期(12月底-1月初)衔接紧密,错峰在1月下旬至2月出行,仍能赶上机票价格的平缓期。
若预算有限,可选择中转航班——例如新加坡航空(新加坡转机可免签停留96小时)、亚洲航空(吉隆坡转机往返低至¥3000+),既省钱又能顺路体验中转地风情。对于家庭出行,建议关注“联程机票”优惠,例如“上海-新加坡-墨尔本”联程票比分段购买便宜20%以上,且行李直挂更省心。
签证手续极简,家庭同申无压力澳大利亚对华签证政策友好,尤其是短期插班项目(3个月内)可直接申请访客签证(600类),全程在线提交材料,无需面签或体检(常规情况),约75%申请在20天内获批(澳洲移民局2024年数据)。
申请材料仅需:
•护照扫描件(有效期6个月以上);
• 资金证明(存款/流水,证明可覆盖行程费用);
• 行程计划(插班学校录取信+住宿预订记录);
• 在职/在读证明(英文版,说明回国约束力)。
若家长陪读,可全家同步申请,共用一份资产证明,省时省力。对于插班时长超过3个月的学生,需申请500类学生签证,搭配家长590类陪读签证,虽材料稍复杂,学校正式录取信(CoE)、海外学生保险(OSHC)、家长资金证明(年收入约7万澳元或存款覆盖一年费用)等,需要提前4-6个月准备。不过,全程由中介或学校指导办理,流程透明高效。
无论是短期还是长期签证,澳洲移民局均支持中文页面申请,且签证有效期通常覆盖1年多次往返,未来寒暑假可重复利用,性价比极高!
3、对比国内天价外教课,性价比超高!
澳洲是微留学项目做得最成熟的国家,澳洲的教育体系秉承英式教育,被认为是世界上教育体制最好的国家之一,教育质量在全世界位居前列。轻松亲切的学校氛围,让孩子们原本对进入陌生环境学习的紧张焦虑都烟消云散了。
澳洲学校的课程设置极其丰富,旨在让同学们可以在学校内接触到更多的方方面面,根据自身的兴趣爱好以及特长选择专业方向,这里的教学氛围鼓励孩子们与读不同学科的同学、老师交流;这里的教学方式鼓励孩子们参加不同课余活动,丰富生活。
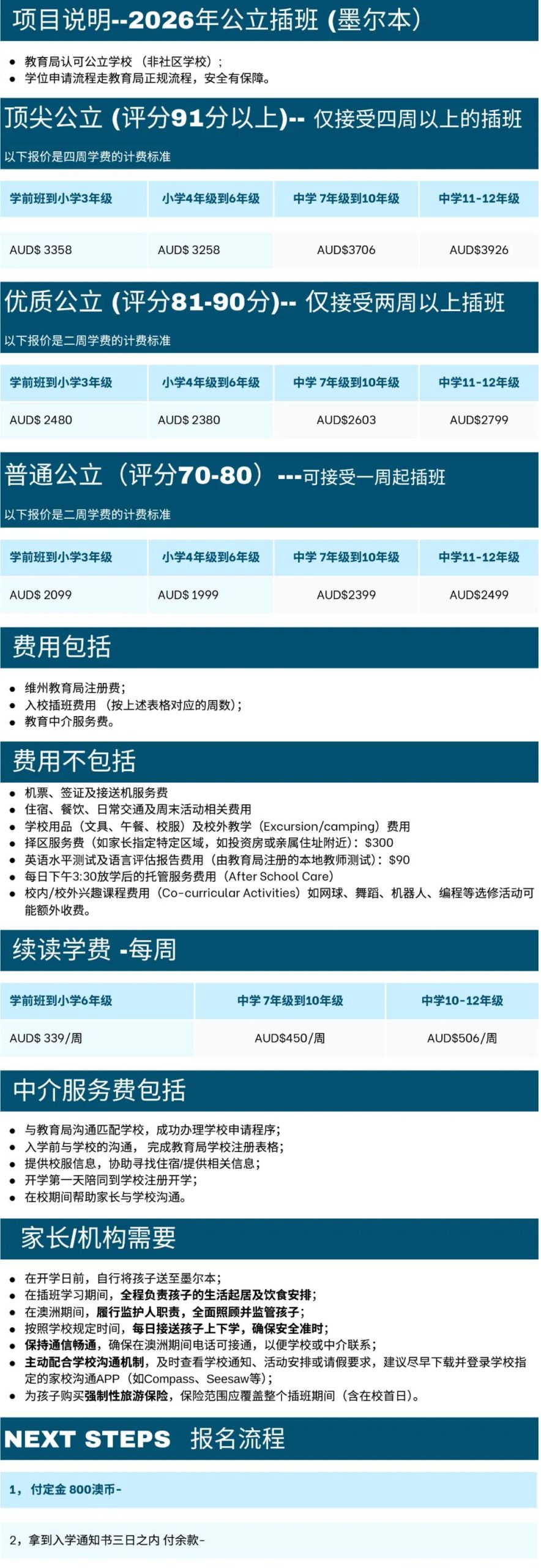
维多利亚州顶尖公立学校(评分91分以上)插班项目,4周费用仅需3000+澳币(约1.36万人民币),涵盖走读学费、课程材料、学校注册费及本地基础服务费,家长仅需自理住宿与交通。
对比国内一线城市“国际外教夏令营”,2周纯课程费用动辄2-3万元人民币,且多为封闭式英语集训,内容局限于课本教学。而澳洲插班生直接进入本土课堂,以兴趣为前提,动静相结合、互动性强、采用全学科渗透式教学的课堂形式,与本地学生同步学习数学、科学等全科目课程。

与国内外教英语集训不同,澳洲插班生直接进入本地学校的真实课堂,与澳洲学生并肩学习全学科课程。在顺利完成学业的同时,孩子们仍可以享受校内外多姿多彩的活动!同时,澳洲的老师鼓励孩子们多做运动、做家务、体验美食、亲近大自然,虽然这些都不是书本上的学识,于考试无益,却能提高孩子们的动手能力,更重要的是教会他们体验生活,热爱生活!
插班课程结束后,我们还举行毕业典礼,颁发结业证书,让孩子们在有限的假期,体验无限的文化收获!

4、全真插班,体验真实澳洲校园生活!
1、自信的语言表达
为孩子提供沉浸式的英语学习环境,强化他们的语言技能。通过与本地学生互动和参与学校课程,孩子将更自然地提高英文听说读写的能力。这样的语言体验有助于增加孩子的语感和自信,为他们的未来学业和职业打下坚实基础。提升孩子们的语言表达的自信能力。
2、丰富阅历,感受不同的教育
微留学旨在为学生创造一个全真澳洲中小学学习体验,让学生沉浸式地体验中小学课程和课外活动、教学模式、学习氛围。与本地学生一起露营,也是插班生体验澳洲教学大纲的重要部分。露营是澳洲教学大纲中的一部分,旨在培养学生的实际技能、团队协作和领导能力。这种教育方式通过户外体验帮助孩子建立自信、培养责任感,并提供对自然环境的深刻理解。
3、学会自立,提前适应留学生活
有助于孩子提前适应留学生活,包括学术环境和文化氛围。通过融入当地学校和社区,孩子能更快地适应澳洲的教育体系和生活方式。这种提前适应经验将使他们更自信、独立,并更好地融入澳洲留学生活。孩子们切身感受不同的教育体系,了解真实的留学生活,增强自己的独立性,为以后留学打下基础。
4、促进文化交流,培养开放思维
亲眼见过,才会理解,这个世界因不同的文化而变得多么有趣。孩子们与异国小伙伴的朝夕相处,会加深不同文化的感知,这有助于培养跨文化理解和尊重,使他们成为真正的全球公民。
5、探索多元文化
澳洲是一个多元文化的国家,插班的经历有助于孩子更深入地探索和理解多元文化。通过与当地学生和社区互动,促使他们对不同文化背景和价值观的尊重和理解。这种跨文化的交流对孩子的成长和综合素养具有积极的影响。插班生可以在当地学校获得与不同国家和文化的同龄人交往的机会。这有助于培养跨文化理解和尊重,扩展国际视野。
6、收获宝贵人生经历
国际插班,正是让孩子们深入领略另一方世界的精彩的好机会,探索一种新的课堂模式,减少对外语和国外不同文化的抗拒心理,包容不同的见解,接纳更多、思考更多,才能走得更远。
用一场插班,让孩子理解“学习是为了更好地探索世界”——这才是寒假最值的投资!有的孩子在插班的纯英文环境的中提高了英文,找到了学习第二语言的自信;有的孩子充分拓展了自己的国际朋友圈;有的孩子在入校插班体验澳洲的教育之后 ,萌发了留学梦……这些,才是此次微留学带给孩子们的珍贵礼物,这更是成为他们的成长旅途中一笔无形的财富!
澳洲寒暑假插班项目介绍
维多利亚州是教育之州。学校会把学生个人放在重中之重——打造尖端的学校设施、为每个不同文化背景的学生提供同等的机会,并努力提升每个学生学习能力。学校关心所有的学生,并给予他们所需的一切支持,以便他们能够取得最好的成绩。维多利亚州还拥有国际公认的优质学校教育体系,在课程中非常注重国际视野。因此,所有的学校和社区具有强烈的多元文化精神,其中包括提供全球背景的课程。
全真插班是指孩子作为插班生,入校到教育局认可的优质公立或私立学校上课(需要根据学生英文情况由教育局来分配),实际插班当地中小学课程,感受澳洲的真实课堂。机构推出的澳大利亚维多利亚州的插班项目,是由当地教育局统一分配安排的。我们选择的学校都是教育局认可的正规的学校,我们会帮家长选择在非偏远地区的学校,方便华人家长接送孩子上下学。
这个假期,去南半球感受不一样的文化差异,探索体验澳洲的优质教育与生活,在寓教于乐中激发孩子的主动力和内驱力…
澳洲插班适合人群
1、适合全家旅游的家庭:想去风景优美的度假胜地,同时兼顾孩子英文学习的家庭。
2、适合性价比高的英文夏校学习家庭:找有性价比的英文夏校学习英文的家庭。
3、适合计划转轨体制外学校的家庭:想几年内转轨体制外学校,提前体验英文环境的家庭。
4、适合想开阔孩子眼界的家庭:想寒暑假带孩子体验各国文化,开阔眼界的家庭。
5、适合计划申请欧美签证的家庭:还没有签过欧美签证,想在下一步签欧美签证前,先去签证稍微容易的国家的家庭。
6、适合有澳洲或新西兰身份的家庭:有澳洲或新西兰身份的家庭去登陆。
校园生活
在澳大利亚就学对来自其他国家的学生来说是一次很棒的经历。在维多利亚,本地学生尊重并庆祝不同的文化。学校就是一个多元文化的社区。有些学生可能来自与新生相似的文化背景。这可以使初来乍到的学生感到更轻松。
班级里、课外活动,以及学校的结伴计划,都有许多交朋友的机会。结伴计划会将新生与学生导师联系起来。参与学校当地和学校社区提供的各种活动,为交朋友打开更多机会。
在墨尔本或维多利亚州的任何学生城市,学生生活都非常活跃!学校和老师会鼓励学生参与其中,与分享各自的文化。有许多多元文化和国际性的庆祝活动,让学生有机会展示不同的传统和生活方式,了解更多关于澳洲的人和文化。

学校会持续性地鼓励学生参加学校的社交活动,例如:
1、体育运动:
• 曲棍球
• 足球
• 篮球
• 游泳
• 澳洲规则足球
2、学院:
• 冲浪和救生冲浪
• 开放水游泳
• 户外教育
• 摄影
• 舞蹈
• 法医科学
3、艺术:
• 戏剧/剧院
• 舞蹈(古典、嘻哈、当代、世界文化)
• 视觉艺术与设计
4、俱乐部:
• 公开演讲/辩论
• STEM - 科学、技术、工程和数学
• 学生领导
• 语言与文化
5、志愿服务:
• 体育教练
• 为慈善机构筹款
• 环境与保育
• 艺术与媒体
• 社会公义和全球议题
在澳洲的学校里,每周会有一次集会(assembly),这是全校师生共同参与的重要活动。集会通常在早晨举行,内容包括校长或老师的讲话、颁奖典礼、学生展示表演以及学校的重要公告。通过集会,学生不仅能了解学校的最新动态,还能感受到集体的凝聚力和学校的文化氛围。这是一个让全校师生一起交流、分享和激励的宝贵时间。
项目形式
走读,需要家长自己租房,每天接送
项目时间
可个性化安排时间,申请2-5周的插班,具体日期以学校出具的入学通知书为准
中学生在校园的一天:
向上滑动阅览
• 4到5节课,每节40至90分钟
• 上午有短暂的课间休息
• 中午有较长的午休时间
每位中学生会有自己独立的课程表,针对其选择的课程和上课时间而定。
在午饭时间,学生通常会:
• 与朋友交流
• 约见老师问问题
• 自己学习
• 参加体育运动
午休或者放学后可以参加:
• 体育运动、音乐活动或者其他兴趣小组
• 家庭作业俱乐部
• 辅导课
• 英语提高课程
中学生在校一天的作息:

高年级学生生通常有几段“自修时间”。这些时间都是没有安排课程的。在自修时间,您可以在以下地方自习:自习室、图书馆、电脑室
小学生在校一天的作息:

在墨尔本留学生活是充满活力的,学校热切期望每一个学生的参与,分享来自己不同的国家学生的文化。国际化庆祝活动让学生有机会展示留学生的传统和生活方式。
学校会持续性鼓励学生参加学校的活动,如:舞蹈、表演、旅行、露营、乐队、体育俱乐部、合唱团。
申请条件
• 5岁-11年级的学生
• 录制一段英文自我介绍的视频
• 目前只接受有家长带着的走读学生
• 由教育局根据学生英文程度分配学校
项目费用
学费收费标准如下:
- 学前班到小学3年级:AUD$ 2099~3588
- 小学4年级到6年级:AUD$ 1999~3258
- 中学 7年级到10年级:AUD$ 2399~3706
- 中学11-12年级:AUD$ 2499~3926



