IB和AP在申请大学时要求的科目更多,但是相对来说数学优势没有A-Level明显!今天给大家分享A-Level课程体系介绍、英国大学申请核心课程和选课指南!
A-Level课程体系概览
A-Level被称为“英国高考”。A-Level文凭除了申请英国学校,能申请全球150多个国家和地区的超过10,000所顶尖大学。它被称为全球大学入学的”金牌”标准!A-level 最适合 15–18 岁、初中毕业或同等学历的同学报读。

A-Level课程设置
A-Level 课程通常为期两年,这与英国学制有关。第一年称为 AS 阶段,第二年为 A2 阶段。AS 阶段,挑选擅长且感兴趣的4-5门课程学习,通过后将获得AS证书,该证书成绩占A-Level总成绩的50%。A2 阶段,从AS课程中选取3-4门继续深造,考试通过后获取A-Level证书,A2成绩同样占总成绩的 50%。
注意:AS考完老师会给出A2的预估分,同学通过预估分在高三申请英国大学,如果A2成绩低于预估分,那就算收到offer也不能录取。

Alevel课程评分标准
A-Level考试的评分标准通常分为五个等级,从高到低依次为A*、A、B、C、D、E。每个等级对应一定的分数范围。

A-level三大考试局
有剑桥CIE、牛津AQA、爱德思Edexcel三大考试局!学生可以自由选择,70个科目只选一个考试局或者混合选择!
三大考试局没有差异,只是在考试大纲、考察方式和题目难度上有一些差别。

A-level英国大学申请核心课程!
英国官方申请通道UCAS公布的数据,申请人数排名前十的专业类别是:医学方向、商科与管理方向、社会科学方向、工程类方向、计算机类方向、创意性艺术与设计相关专业、法律相关专业、心理学相关专业、物理科学相关专业、数学相关专业。以下是英国A-level大学申请成绩要求。

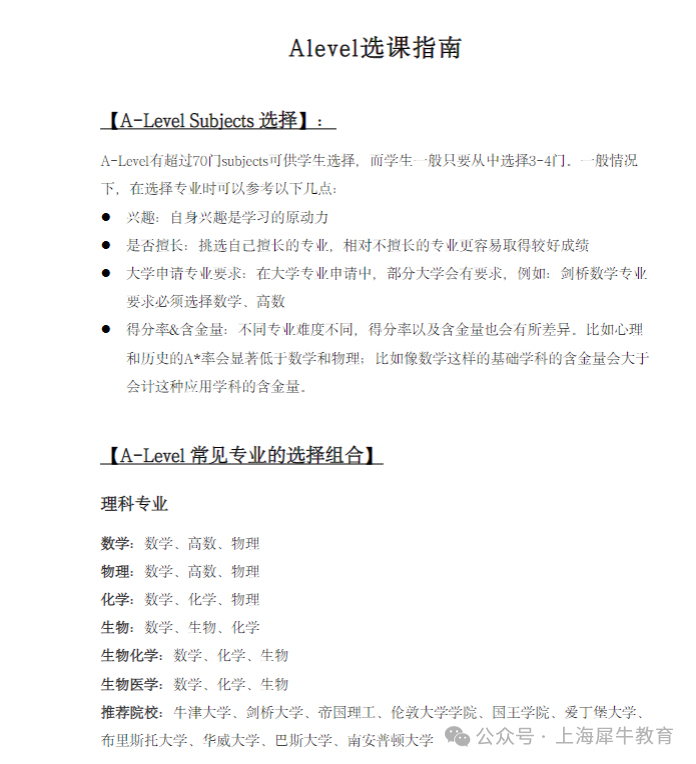
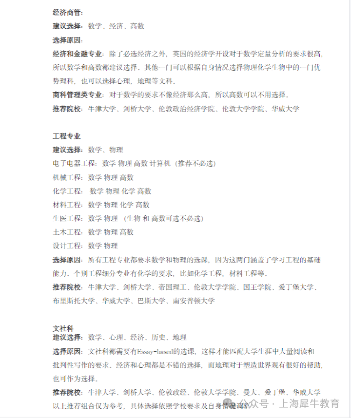
ALevel选课指南



ALevel辅导科目
机构ALevel课程辅导开设Alevel数学、Alevel物理、Alevel化学、Alevel生物、Alevel经济、Alevel商务、Alevel历史、Alevel地理、Alevel计算机等科目。
机构A-Level同步辅导
分别是全程班(60h)、强化班(40h)、先修班(20h)、冲刺班(20h)保分班。随报随学,全年滚动开班!
已经开班班型

机构A-Level培训师资
机构专注国际教育多年,机构A-Level培训精心组建各科专业师资团队,主课导师皆为海归背景及参与教研开发的权威学者,5年+教龄。
全国校区分布图
在上海(徐汇、浦东、黄浦、闵行)、北京(国贸、海淀、顺义)、广州、深圳(福田、南山)、苏州、杭州、成都、重庆、南京、青岛、无锡、武汉、合肥、宁波、天津、常州、中国香港、新加坡等均开设线下校区
机构ALevel申请结果

机构A-Level高分榜
A-Level考试的评分标准通常分为五个等级,机构2025学员高分捷报频传,更多A*和A案例可详细咨询老师。
机构A-Level脱产辅导
机构为脱产学生提供全日制学习服务。机构ALevel全日制个人学校,拥有UCAS官方注册中心,学生可以一站式打通英国本科申请。

