AP报名已经开始有一段时间了,最近还有不少同学咨询AP考试报名相关事情。今天老师把中国大陆、香港、新加披和韩国四大考区的情况给大家再梳理盘点下,帮助大家更加合理安排考试。
01、Prometric中国大陆包
往年大陆AP报名目前只接受AP考点学校报名,今年Prometric发布重磅好消息将增设社会考生报名通道,详情将于近期公布👇
截至发文前社会考生报名的详询说明暂未出,应该就最近了。想要第一时间获取相关信息的同学可以扫码加老师好友第一时间获取相关动态。二、2026年报名流程安排

2026年中国大陆考试时间和具体时间表
1. 标准考试时间
Week1:2025年5.5日-5.9日
Week2:2025年5.12日-5.16日
2. 延迟考试时间
week3:2025年5.19日-5.23日
🔅报名费用:1475元人民币/科,包含88元支付手续费和税费(不可退还),支付方式支持银行卡、支付宝、微信支付。
滑动查看2026年中国大陆AP大考完整版学科考试安排👇


考试形式变化
为防止作弊,CB将多门科目升级为机考或者混合机考科目,对于中国学生来说具体如下👇
(1)全面机考科目——AP艺术史、AP计算机科学A、AP计算机原理、AP英语语言与写作、AP英语文学与写作、AP环境科学、AP心理学、AP专题研讨
(2)混合机考科目——AP生物、AP微积分AB、AP微积分BC、AP化学、AP宏观经济学、AP微观经济学、AP物理1、AP物理2、AP物理C:电磁学、AP物理C:力学、AP初级微积分、AP统计学
如果想报考美国历史、世界历史、欧洲历史和人文地理等科目,是需要要在境外考场报名的,中国大陆考场并未安排相关考试。目前,中国学生选择比较多的亚太境外考场主要有香港、新加披和韩国三大考场。他们在考试科目设置上略有不同,所以准备报考的同学一定要提前计划好时间,避免考试冲突或耽误。
下面,老师给大家总结下三大考场的报名时间、科目和一些注意事项信息。
01、香港AP报名时间
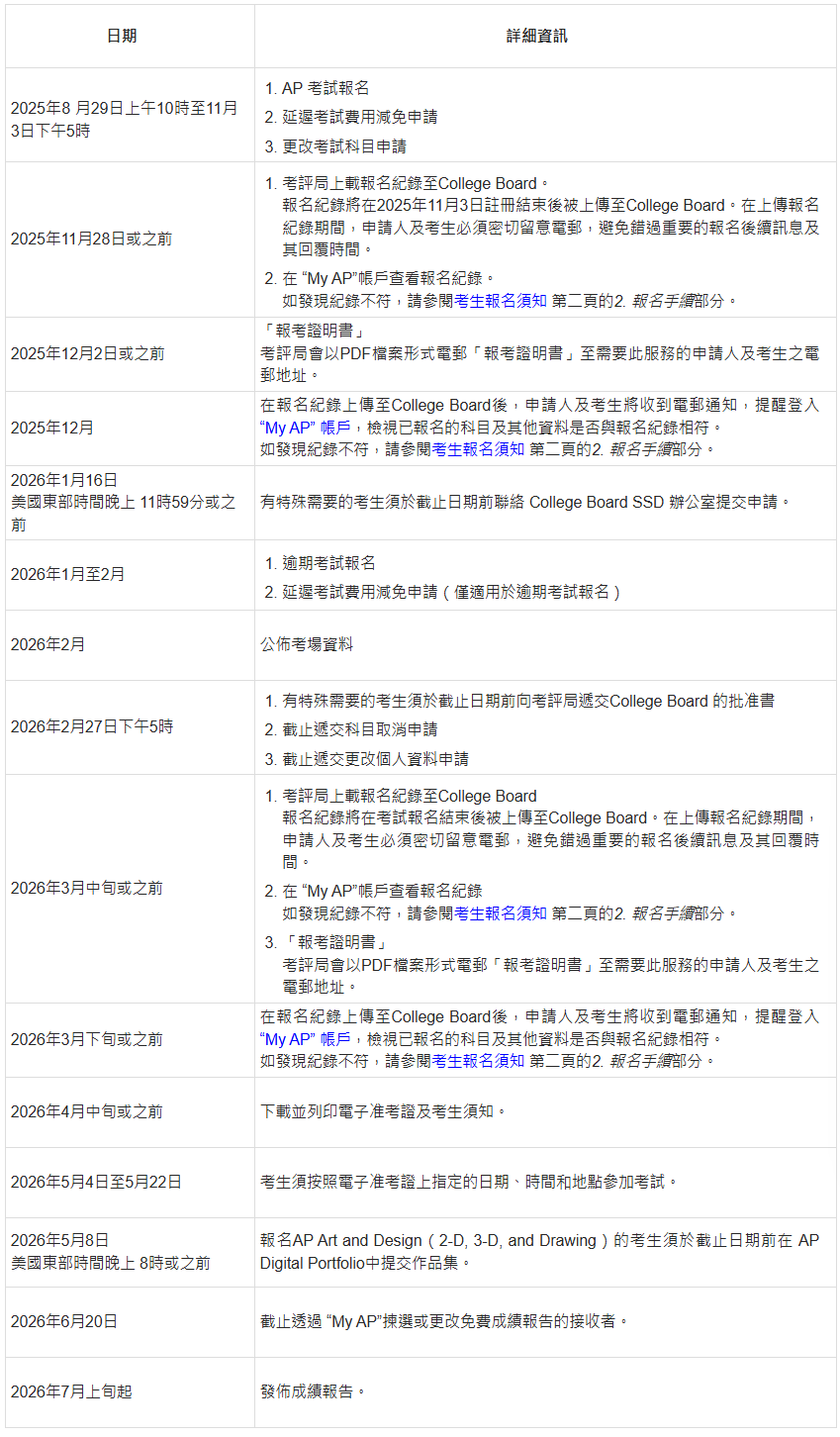
一、2026年报名时间

(图源:香港考评局官网)
💎报名时间:
2025.8.29日10:00-11.3日17:00
💎官网网址:
https://www.hkeaa.edu.hk/tc/ipe/ap/#1
💎报名费用
AP标准阶段考试:2,518元港币/科
AP延迟阶段考试:3,316元港币/科
💎报考流程安排

二、2026年香港AP考试时间安排
(1)常规考试时间

(2)延迟考试时间
报名相关注意事项:
1. 报名前开设My Ap账号,如果已经有该账号,报名时候填写的必须一致。否则可能会导致不能政策使用机考软件或查成绩等。
2. 报名成功侯没有join code。
02、新加坡AP报名
2025AP报名时间(USEIC)
💎报名时间(新加坡时间):
第一阶段:2025.7.28-10.31日
第二阶段:2025.11.1-2026.3.12日
💎报名地址:新加坡USEIC官网
💎报名费用
第一阶段:
(1)AP常规考试报考:费用为475.00新币/科。
(2)AP延迟考试:525.00新币/科
第二阶段:
(1)AP常规考试报考:费用为525.00新币/科。
(2)AP延迟考试:575.00新币/科
💎费用支付方式:
报名缴费的截止时间会根据发送在考生邮箱Invoice来确定,需要注意由于汇款大约花费3个工作日,考生须提前汇款。汇款时要确认选择「OUR」模式,即汇款手续费由汇款人承担。
汇款单必须包含考生的姓名和发票号码。没有学生姓名和发票号码的付款将不予处理。所有费用为新加坡币。汇款成功后会收到考试局的收据。
2025新加坡可考科目及时间

‼️重要提醒:完成跨境汇款后,要多多关注自己的邮箱。等USEIC新加坡考试局发来Join Code,需要同学自行填入到CB账号中,完成这最后的一步,才算是报名成功哦。
2025AP报名时间(Prometric)
💎报名时间:
第一阶段:2025.9.20-11.07日
第二阶段:预计将于2025.11.22日开放
💎报名费用
第一阶段:
(1)AP常规考试报考:251美元/科。
(2)AP延迟考试:293美元/科
第二阶段:
(1)AP常规考试报考:293美元/科。
(2)AP延迟考试:335美元/科
03、韩国AP报名
2025年第二轮报名安排
💎报名时间(韩国时间):
第一阶段:2025.8.11日10:00-11.11日18:00
第二阶段:2024.12.2-2025.3.11日17:00
💎报名地址:韩国AP官网
https://www.fulbright.or.kr/en/testing/ap/
💎报名费用
第一阶段:
(1)AP常规考试报考:费用为300000韩币/科
(2)AP延迟考试:355000韩币/科
💎费用支付方式:
韩国考区缴费方式仍旧是线下汇款(需要考生本人到支持韩币跨境汇款的中国银行进行线下交易),请注意:请将考试费用电汇至以下银行账户。预报名后7天内,截止报名日期前(提交申请表格后7日内)收到报名费用。
2026韩国场可报名科目和时间

重要提醒‼️韩国考试局报名后没有准考证,直接去线下考试中心的教室查看自己的考场信息。今年友好的一点是韩国的报名网站可以选择中文语言版本的了,相对友好。

