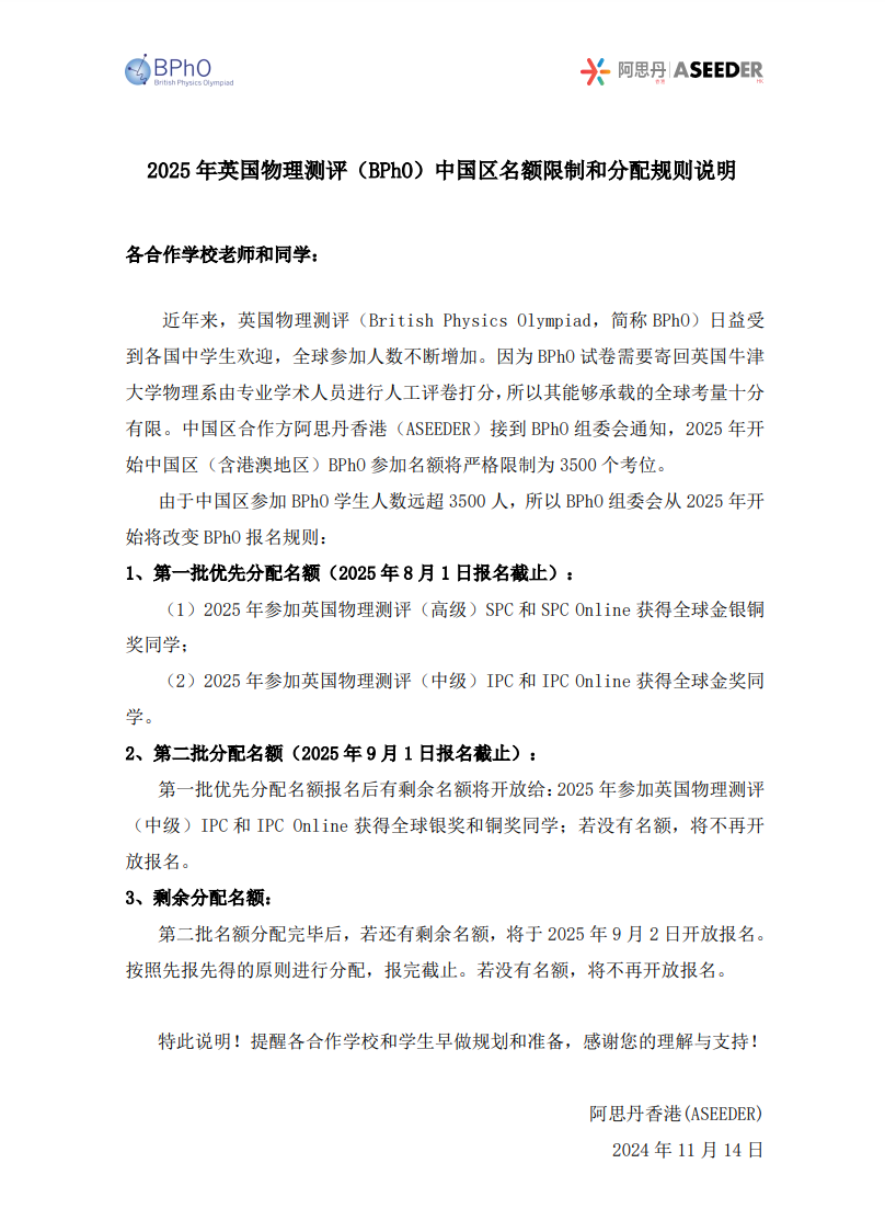
BPHO物理竞赛,作为“爬藤,斩牛剑”的利器,跟物理碗一起,成为科学、技术、工程和其它理工科学生大展身手的金牌竞赛之一。随着BPHO报名人数的激增,2025年官方开始下手调整,出台了一些列新要求和变化👇
首先,24年11月重磅宣布更改报名规则——优先分配当年春季SPC(BPhO AS)获金银铜奖和IPC(BPhO IG)获得金奖的同学。如果想继续参加2025年11月份BPhO R1的同学,必须参加25年SPC或IPC竞赛并拿到相关奖项。
SPC成为参赛必选项?

随后官方又宣布增设R0赛制。
图源:阿斯丹
Round 0是BPhO新设立的前置筛选机制,其核心作用是对报名选手进行初步筛选,以选拔出更具竞争力的学生进入后续的 Round 1。对于已经获得Round 1资格的同学可以免费参加R0。
近期,阿斯丹又官宣了新调整——英国BPhO组委会特批为中国赛区参加BPhO Round 0的优生新增50个2025年Round 1的晋级名额。

此外,主委会还公布了2026赛季名额分配规则:从2026年开始,中国区BPhO Round 1的3000个名额分配将常态化调整~
①2900个名额将优先分配给在英国物理测评(高级)SPC 和 (中级)IPC 及其线上赛中获奖的选手。
② 专门预留100个名额,用于补录在当年Round 0中成绩前100名的优秀学生。
这意味着,这意味着Round 0不再仅仅是模拟练习,更是一场关键的“抢位战”。所以2026年及以后准备参加BPHO的同学要抓住机会,努力争取晋级的机会。
01、2025-2026年BPHO系列竞赛信息
英国物理竞赛活动分多个级别,面向不同年级竞技。在BPhO官网有13种竞赛,针对英国Y10-Y13(国内9-12年级)的学生都有不同的选择,针对不同年级、不同需求的同学开设不同级别和类型的物理赛事。

△BPhO系列竞赛时间安排
02、2025年BPHO考试安排
2025年考试安排
🔅报名截止时间:报名已经截止
🔅竞赛时间:2025年11月04日17:00-19:00
🔅报名方式:学校或相关报考点
语言:英文地点:线上参赛资格:高中任意年级学生形式:个人笔试题型:证明题。
竞赛内容
共分为两套题Section1和Section2比赛最高分为100分,分为简答题(Section1)和长答题(Section2),各占50分。
Section 1:一共有约23道题,每道题根据难度不同有不同的分值(3-10分不等),总分值约在84分,选手只用选答其中 50 分的题即可。该部分最高得分为 50 分。
注:如果同学选答超过50分的题,答错不扣分,答对算分但是 总分最多50
Section2:约5道大题,每道大题分为若干个小问题,每个小问题有不同的分值,每道大题共 25 分,选答其中任意2题即可最高分为100分(实际题目数量以当年试卷为准)
答题要求:英国物理测评非常注重思维逻辑的展现,所以每道题都要写出证明过程。只写答案不得分,如果写出部分正确思路即使答案错误仍然有机会获得部分分数。
奖项设置(参考往年)
竞赛设有几个不同等级的奖项,其中包括超级金奖、金奖、银奖和铜奖,英国选手中整个竞赛的获奖率大概在前40%左右。
全球奖项评分规则如下:超级金奖、金奖、银奖、铜奖奖项将首先按照英国国籍学生的成绩分别以总分排名前 2%、 8%、 15%、 25%、 40% 的比例划出得奖分数线,然后其他国家学生成绩不按照总分排名比例,而是直接参照获奖分数线来决定是否得奖。
Round 1
超级金奖 Top Gold:前2%
金奖 Gold:前8%
银奖 Silver:前15%
铜奖 Bronze Ⅰ:前25%
铜奖 Bronze Ⅱ:前40%
Round 2
金奖 Gold 33%
银奖 Silver 33%
铜奖 Bronze 33%
历年分数线

BPHO核心知识点
力学:测量学基础、运动学计算、牛顿三定律、动量、动能、角动量
重点关注:牛顿三定律的应用、动量和角动量的计算方法
电磁学:库仑定律、电场、电势、电势能、电容等。
重点关注:库仑定律的应用、电场和电势的计算方法
热学:分子运动、内能与热机
重点关注:热机的工作原理、内能和热力学第一定律的应用
光学:反射、折射、干涉
重点关注:反射和折射的规律、干涉现象的解释和计算方法
现代物理:原子结构、量子力学、波粒二象性等
重点关注:原子结构和量子力学的基本概念、波粒二象性的解释和应用
03、不同学生BPHO备考建议
IG课程同学:
建立对力学,电磁学,光学,热学等分支的初步认知;IG体系绝大部分为定性分析,和少量简单的计算;之后需提高定量分析的能力和建立完整的物理分析体系。
A-level课程同学:
A-level是一个范围相对比较全面的体系,能建立对力学,电磁学,光学,热学等分支的物理原理的中等认知;
基本完成ALevel体系就能参加BPhO挑战赛,但不足以参加正赛;A-level之后需提高物理原理理解的深度,分析的技巧,以及用微积分解决物理问题的能力。
AP课程同学:
AP 物理C力学和电磁学,深度是足够的,也具备用微积分解决物理问题的能力,但是欠缺广度,部分内容如光学,热学未学过;
AP物理1和2的学生广度是够的,但是深度和定量计算能力需要大幅度提高。
IB课程同学:
完成IB Physics HL的学生探究式思维能够帮到解决竞赛的难题。需要补充用微积分解决物理计算的能力。
BPhO竞赛作为一场高阶竞赛,几乎都是解答题,非常重视思维和逻辑的呈现,每个问题都需要证明过程,来表现学生的物理逻辑,考生答题要求也非常讲究规范。所以,除了知识点掌握答题思路和技巧也尤为重要‼️

