一年一度的AP大考进入倒计时阶段,2026年4月3日起考生可以在大陆普尔文官网上下载并打印准考证。
其他考区的准考证和考点信息看这篇:
2026年AP考试——如何查询我的考点?
参加考试前,各位APer一定要提前检查个人信息,核对考场地点提前做好安排。
AP考前必看——个人信息检查(大陆、香港、韩国、新加坡)
准考证打印须知
准考证下载网站:https://myapchina.prometric.com.cn

登录后,请在下图所示位置下载打印准考证。

考生须确保以下信息完全一致:
准考证信息
MyAP https://myap.collegeboard.org学生账户信息和报考科目

College Board Account Setting 个人信息(如下图):

报名使用的证件信息
*如发现个人信息与报名证件信息不符,须在2026年4月12日截止日期前,完成个人信息更正,并重新下载打印更新后的准考证。
电话/在线沟通
Phone:888-225-5427 (toll free in the United States and Canada)212-632-1780
Chat:https://apstudents.collegeboard.org/
填写表格:cb.org/apstudentcontact
几分钟即可收到回复,附上对应编号和新的身份证明。
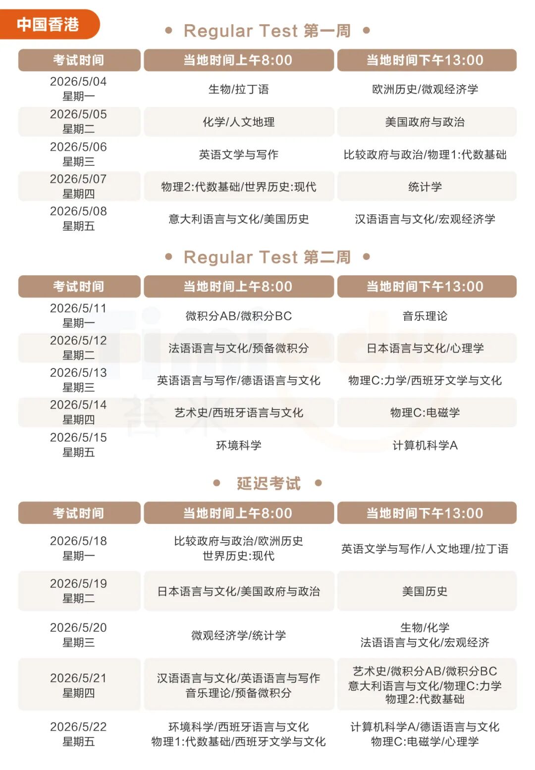
考试时间
请提前60分钟到达考场,完成确认考试房间、进行身份核验、存放个人物品、签到、及考试设备准备(如接入考点Wi-Fi网络、启动并登录Bluebook机考应用程序等);
送考家长及陪同人员请勿进入校园、考场区域,请勿在学校门口聚集或长时间停留;
迟到管理:上午场7:50后、下午场12:40后到场将无法入场参加考试,且考试费用不予退还,且不予安排改期考试。
考试时长等信息请参阅AP网站的“Exam Timing and Structure” :
https://apstudents.collegeboard.org/ap-exams-overview/exam-timing-structure;
建议考生提前阅读每门考试的考场指令,熟悉具体科目的考试程序及要求,具体文件链接稍后更新。




江苏AP考点名录
南京的AP两个考点依然是【南京航天管理干部学院】和【南京东华培训中心】


