华东政法大学2025年1+3/2+2国际本科招生简章

1.了解华政
华东政法大学前身为华东政法学院,是新中国创办的第一批高等政法院校,华东政法学院是中国法学界最权威的“五院四系”之一,也是华东地区最具规模和影响力的综合性法学高等教育机构。2005年8月,学校主体搬迁至松江校区,2007年3月,经教育部批准,学校更名为华东政法大学。
华政历经七十余年发展,始终肩负着法治人才培养的使命担当。2024年,华东政法大学正式成为中国(教育部)留学服务中心全面战略合作伙伴。华政开设的1+3/2+2国际本科项目精准对接英新澳等国顶尖名校,培养高素质人才。
2.华政校园


一项目简介
华东政法大学作为中国教育部留学服务中心签约全面战略合作伙伴,联合英国北方大学联盟名校成员与公共法律服务学院共同开展的 1+3、2+2 国际本科培养模式,项目课程体系直通世界名校,精准对接英国、澳大利亚、新西兰十余所世界百强名校。学生毕业荣获海外大学本科学士学位,所获学位受教育部(中国)留学服务中心认证。
二优势分析
1.官方项目 直通名校
华东政法大学公共法律服务学院与英国北方大学联盟名校成员联手打造,引进海外原版课程体系,无缝对接英国、澳大利亚、新西兰等世界百强名校。
2.精准对接 录取保障
项目课程设置采用直升海外课程体系,学生通过在华东政法大学学习,顺利完成国内课程的学生,享受录取保障政策,实现世界百强名校精准对接。
3.无需雅思 升学稳定
EAP项目拥有自主命题招生、考试及学术成绩第一判分权。项目学生符合学术英语要求,可免除语言标化成绩 (雅思/托福) 对接海外百强名校。每门课程学术成绩综合评判,升学稳定。
4.平稳留学 避免盲目
华政公法学院EAP项目学籍及海外大学联盟系统双注册、双保障。就读此项目即锁定英国、澳大利亚、新西兰世界百强名校。学生通过在国内学习,提升英语能力、专业基础知识、学习技巧、社会生活技能等方面,完成从中式向西式教育的顺利过渡,避免其它不确定性的盲目留学导致不良后果。
5.名师授课 保障教学
华东政法大学与英国北方大学联盟共同选定资深教师进行执教,确保项目学生在国内获得原汁原味的英式教育。海外大学联盟全程提供学术支持 ,组织教育专家把控教学质量,确保高水准教学。
6.名校平台 资源共享
在华东政法大学主校区学习 (与统招本科生相同校区) , 持有学生证 (校园一卡通) ,与统招生一样享用学校各种文体生活设施、学生活动中心、体育馆、图书馆等教学资源, 共同聆听名师讲座及参与社团活动等。
7.小班授课 治学严谨
班级定员,小班授课,并配备专职班主任进行日常管理,关心关注学生日常学习生活。学院定期组织班主任开展学生管理研讨, 实现项目管理规范化、制度化、科学化。
8.学历认证 归国无忧
所对接院校均为中国教育部认可的海外正规大学,学生所获海外大学学位按教育部留学服务中心相关政策予以认证。
9.全程服务 省时省心
国外院校对接,留学材料准备,出国签证指导,国外大学报到、接机、住宿安排,归国学历认证全程一体化服务,学生安心,家长省心。
三1+3国际本科
1.学制解读
国内一年,国外三年。第一年在华东政法大学就读,国内阶段学习任务顺利完成后可申请英、新、澳世界百强院校。
2.专业课程安排
理科/工科:工程数学、高等数学、物理、学术英语
人文商科:商务数学、经济学、商务学、学术英语
3.可直升海外大学名单

★ 注:帝国理工学院、伦敦大学学院、伦敦国王学院、爱丁堡大学、悉尼大学、澳大利亚国立大学申请时需递交符合专业要求的雅思成绩,其它院校皆可免雅思直升。
4.可直升国外大学专业方向
(1)人文/商科专业

(2)理科/工科专业

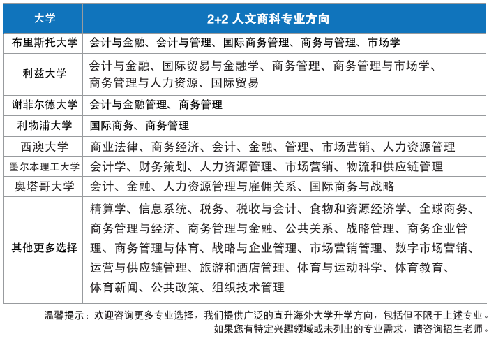
★ 注:欢迎咨询更多专业选择,我们提供广泛的直升海外大学升学方向,包括但不限于上述专业。如果您有特定兴趣领域或未列出的专业需求,请咨询招生老师。
四2+2国际本科
1.学制解读
国内两年,国外两年。前两年在华东政法大学就读,国内阶段学习任务顺利完成后可申请英、新、澳世界百强院校。
2.专业课程安排
第一年:商务数学、经济学、商务学、学术英语
第二年上学期:商业经济学、商业技能、组织行为学、金融会计学1
第二年下学期:

3.可直升海外大学及专业方向

4.可直升海外大学名单

五部分世界顶尖名校介绍
曼彻斯特大学 QS34
曼彻斯特大学,公立研究型综合大学。曼彻斯特大学是英国“红砖大学”、英国罗素集团的创始成员、大学研究协会、国际大学气候联盟成员。其学术研究水平在卓越研究框架(REF)中位列英国前十。
布里斯托大学 QS54
英国罗素集团成员,2025 QS世界排名54。以社会科学、航空航天工程和戏剧艺术见长,诞生了13位诺贝尔奖得主。该校以"学术卓越与社会责任并重"为理念,在气候变化研究领域表现突出。
西澳大学 QS77
西澳大学,澳洲顶尖研究型大学,澳大利亚八校联盟、世界大学联盟、昂宿星大学联盟核心成员。多个学科领域排名世界前百。西澳大学的商学院是澳洲最佳商学院之一,拥有AACSB和EQUIS双重认证。
利兹大学 QS82
英国红砖大学代表,2025 QS世界排名82。拥有全英顶尖的传媒学院和食品科学系,在可持续发展研究、交通运输工程领域具有全球影响力。校园设施先进,学生满意度在英国名列前茅。
六招生对象、录取要求
1.招生对象
(1)高二、高三学生
(2)AS-level/A-level/IB/AP/OSSD/HKDSE学生
(3)本科/专科 大一大二学生
(4)国际预科学生
2.免试录取要求(满足以下三个条件其一即可)
(1)全国考生当年高考在当地一批本科录取线(含自主招生线)以上,且英语成绩100分及以上;
(2)高考英语成绩>120分;
(3)雅思(IELTS)成绩>5.0分或托福(TOEFL iBT)>35-45分。
3.未达到免试要求考生需参加语言测试及面试,报名流程如下:
声明:本文内容来源于网络,仅做分享,最新信息以院校公布为准。

