近日,有教育培训机构或个人冒用学校名义进行各类招生诈骗活动,在此,向各位学生、家长作出谨防招生诈骗提醒:提高防范意识,谨防招生诈骗。
西安外国语大学(简称“西外”,英文名称Xi’an International Studies University,缩写: XISU)始建于1952年,是经中华人民共和国教育部批准成立的省属全日制普通本科高等院校。学校拥有完整的学士、硕士、博士人才培养体系,是中国西北地区外语和涉外人才培养重要基地。西外是新中国最早建立的4所外语院校之一,是西北地区唯一一所主要外语语种齐全的高校。西外坚持开放式和国际化办学道路,致力于建设以外语专业为特色、多学科协调发展的高水平教学研究型大学。
国际学院是西安外国语大学于2006年成立的二级学院,位于西安外国语大学雁塔校区。国际学院融合了全校最优质的国际教育资源,专门开展国际本科留学培训项目。国际学院通过国内+国外的办学模式,提供优质的语言课程和专业课程,对接海外高等院校,帮助学生获得教育部留学服务中心认证的国外院校本科学士学位或硕士学位,迄今培养了2000余名海外留学生。学院设有考试管理中心,进行国内外各类语言考试,是西北地区雅思、托福、GRE、BEC等各类考试的考点。学校同时设有陕西西外留学服务中心,为学生提供出国留学服务。
2008年中国(教育部)留学服务中心与西安外国语大学签署协议,共建出国留学培训基地(西北地区唯一);2009年国家留学基金管理委员会与西安外国语大学共建留学预备教育中心;2014年教育部国际司在西外设立教育部出国留学培训与研究中心,2020年学院成为中留服SQA-AD英国高等教育文凭项目院校,设有项目教育中心,上述基地及中心,均设在国际学院。






历届学生展示



国际学院项目优势
1.双官方保障,权威安全,学位认证无忧
中国(教育部)留学服务中心与西安外国语大学强强联合,为学子提供全面安全的留学服务。回国后由中国 ( 教育部 ) 留学服务中心提供学历学位认证、落户派遣、 回国工作信息等服务。享受国家关于海归人才的落户、就业和创业、购车等优惠政策。
2.学分豁免,节省费用
西外在中留服协议框架下,与海外院校进行合作,课程得到认可。学生在国内进行语言培训及部分专业课程学习,成绩合格即可申请海外院校,攻读本科学位。
3. 名校办学,位置机构,资源丰富
国际学院所在的2号教学楼教室设备完善,能满足线上线下不同类型的教学方式,配有计算机教室、标准化考场、图书资料室和休闲活动室。






4. 大学学生管理体制,以学生为本,小班教学
学校管理严格,每班不超过30人,实行班主任全程管理和考勤制度。


5. 项目灵活互转,多国多校可选
学生英语水平达到国外大学要求,可根据需求择校。学校可统一协助办理留学手续,确保签证通过率。
6. 丰富的校园活动,注重学生身心全面发展










7. 国际化的语言课和专业课师资团队,助力高质量国际化人才培养
学院师资雄厚,教职员工70余人,包括语言课教师和专业课教师,90%以上具有博士或硕士学位,大部分教师具有海外学习或研修经历,有数名经验丰富的外籍教师。
英国高等教育文凭(SQAAD3+1)项目
为促进中英两国的教育合作与交流,培养国际化高层次应用型人才,中国(教育部)留学服务中心(CSCSE)与英国苏格兰学历管理委员会(ScottishQualificationsAuthority)于2003年共同引1进了英国高等教育文凭项目,将国外高质量的课程体系与国内高校的优质教育资源相结合,突出以人为本,以学生为中心的办学理念,开创了跨境教育的新模式,成为学生出国留学的有效途径。项目为广大高中毕业生及同等学力者,提供了在国内接受国外优质教育资源的机会,为学生和家长节省了昂贵的留学费用。
项目特色
- 学籍优势:学生在我校学习期间分别在中国留学服务中心项目管理系统和英国SQA项目管理系统进行统一注册,在国内就可享受英方学籍管理,毕业后获得国外大学证书,省钱更省心。
- 认证优势:中国留学服务中心为中国留学生获得的国外大学学位证书进行认证,安全可靠。
- 专业优势:对接国外合作大学的优质专业,毕业后就业前景广阔。
- 教学模式:英式小班互动教学,全英文教材,海归教师为主,双语授课,辅以英美外教。
- 学业保障:英方严抓教学质量管控,中英两国教学质量审查,国外签约院校质量有保障。
- 激励政策:国外合作院校专门为SQA项目学生设立专属特色奖学金,奖金丰厚。
- 就业指导:聘请知名企业的人力资源部总监和经理担任SQA项目学生就业指导导师,为学生提供优质的就业指导服务。
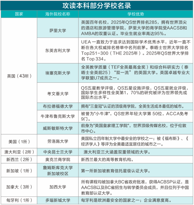
- 留学保障:SQA项目与英国、美国、加拿大、澳大利亚、新西兰、新加坡和匈牙利等7个国家53所国外知名高校合作,合作院校信息均可在中国教育部涉外监管信息网上查询到。

校园环境


招生细则
招生对象
应、往届高中毕业生及同等学力者。
录取要求:(满足其中任意一点即可)
项目费用:
考试报名费:500元。
学费:
长安校区:58000元/年
雁塔校区:55000元/年
住宿费:6000元/年(4人间)
学籍注册费、证书费、留学服务费按照英国苏格兰学历管理委员会及嘉华世达后期办理等相关标准执行。

