好消息,今天上午,星河湾双语学校公布了2026年春招考试时间,具体安排如何?下面就和机构一起来看看吧~
星校2026年春招安排
考试时间:2025年11月23日 周日
考试内容:英语、数学、面试
学费参考:
小学、初中:每学期60000元左右
高中:每学期75000元左右
住宿费:每年约10000元
注:以上费用仅供参考,具体费用以学校公布为准!
活动地点:闵行区金都路2588号上海星河湾双语学校
星河湾考情回顾
1、英语笔试
听力:6道题 一篇托福对话听力,较简单
词汇:10道题,4选1,4个选项中3个都是同义词,选1个填进去
语法:15题,介词选择10题+句子语法正确判断5题
阅读:5道题,文章为神经元相关
写作:字数要求150 字以上
话题为:When you are going to make decisions,which one do you prefer:all by yourself,listen to your peers,or listen to elder relatives?
2、数学笔试
考试时间:50分钟
试卷形式:纯英文卷
选择题:25道题
解答题:5道题,分值依次递加,考了圆相关的知识点
3、面试
考试时间:约50分钟
考试形式
1.小组面试,4人/组
2.考试现场给8个问题,放在8张桌子上
3.每组同学一起讨论并完成桌子上的题目,把本组答案贴在桌子上,然后走到下一张桌子
4.每位同学针对桌子上其他组的回答进行点评,用英语发表个人看法
星河湾怎么样
上海星河湾双语学校(简称:星校 )成立于2012年,是一所专注于提供1-12年级高品质教育的民办双语学校,也是上海21所国际课程试点学校之一。
星校以其高强度的学术氛围在上海教育界广为人知,常被喻为“鸡血学校”。这一称谓的由来,与学生们私下所形容的“三多”特征密切相关:课堂教学内容密集度高,课下作业布置量显著,校园日常管理严格细致。
正因如此,星校备受瞩目,多年来稳稳占据着上海国际教育标杆学校的位置,是很多追求国际TOP名校录取家庭的优先选择。

成立时间:2012年
学校性质:民办双语
招生学段:1-12年级
国籍户籍:不限国籍、沪籍
课程体系:AP课程
是否住宿:寄宿
学校地址:上海市闵行区金都路2688号
截至4月10日前,星校申请美国综合大学的132位学生中有78位收获来自US News美国综合大学排名前三十大学的156份录取。
US News美综前十+藤校+芝加哥大学总共向15位星校学子发放了23枚录取。
美综前三十录取数/美本申请总人数=1.2,也就是人均获得超过1份US News美综前三十的录取。
美综前三十录取人数/美本申请总人数=0.6,也就是有60%的美本申请者获得了至少一枚US News美综前三十的录取。

图源:上海星河湾双语学校公众号
综上所述,总计超过98%的学生录取了美国排名前三十或同等学校。
在英国方向的申请上,除六枚牛剑为无条件录取以外,英本申请的82名学生中有51名同学共收获了78枚G5院校的录取(数据持续更新中),其中包括16枚帝国理工学院录取,51枚伦敦大学学院的录取和5枚伦敦政治经济学院的录取,而这些录取绝大多数也是无条件录取。
G5录取数/英本申请总人数=0.95
G5录取人数/英本申请总人数=0.65
这两个数据显示了AP课程在申请英国方向上同样具备强劲的实力,至于同样广受留
学生喜爱的爱丁堡大学、伦敦国王学院、曼彻斯特大学等的录取更是不胜枚举。
香港方面申请,今年尽管学生申报比例还不太高,但人数已经明显增加。星校申请者获得了包括12枚香港大学和17枚香港科技大学等在内的名校的录取。而在香港科技大学的录取中,超过一半的录取为全额奖学金录取。
在其他国家与地区顶尖大学的申请中,星校也取得不俗的成绩。
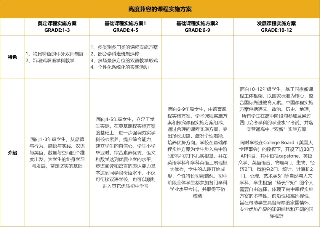
星河湾课程体系
小学至初中(1-9年级)
1、义务教育+双语课程
星校小学初中阶段,在完成国家义务教育课程基础上,添加了数学、科学、物理、化学、生物等多种双语课程。英文教材占比超70%。其中部分教材和上中国际共享。
2、班型设置
星校在小学低年级的阶段推行包班制,中外教师联合管理;每个班级还配有专科教师,负责学生在音乐、体育、美术等科目的专项教学。4年级以上,星校各年级实行分层和走班制,根据MAP测试成绩分设S班(基础)、S+班(提高)、H班(高阶),英语水平要求尤为严格。
高中阶段(10-12年级):
星校的高中阶段,学生的课程全面转向“美高+AP”模式。教材均采用美国主流高中的同款教材。同时,星校还开设了超过20门AP课程供学生选择。学生可以根据自己升学的需求进行选择和规划。

值得一提的是,星校高中部还开设了AP Capstone课程,这是College Board(美国大学理事会)开发的研究性项目,是为了满足更多学生有更广泛的学术兴趣的需求,同时让学生也能学到必要的研究技能,属于AP学科的最高阶段。
参与此课程的学生要在老师带领下完成相当于大学水平的科研论文写作。目前能够开设AP Capstone课程的学校,在全球范围内屈指可数。
星河湾校园环境






星河湾入学考试难度
一、整体难度定位
入学难度顶尖:在上海国际学校中,星河湾被列为入学考试难度最高的梯队,对应中考成绩需达到700分以上。
“鸡血”学术导向:校内学术氛围浓厚,测验频繁,注重学业成绩,因此入学选拔标准极高。
二、考试科目及难点
英语笔试
听力:对标托福难度,语速快且仅播放一遍。
阅读与词汇:阅读文本涉及学术类内容(如神经元科学),词汇题需辨析近义词,难度接近托福。
写作:25分钟内完成150字以上议论文,话题开放性高(例如:“做决策时更倾向自主决定、听取同龄人或长辈意见?”),考察批判性思维与快速逻辑表达。
数学笔试
全英文命题:50分钟内完成25道选择题+5道解答题,题型与AMC8-10竞赛相似。
知识点覆盖广:涵盖代数、几何、函数等,部分题目涉及奥数拓展内容,解题速度和准确性要求高。
面试环节
小组讨论:4人一组,针对8个问题轮流讨论并互评答案,全程英文,侧重逻辑表达与协作能力。
个人能力考察:包括学术背景、优势展示及应变能力。
三、插班考试的特殊性
竞争激烈:
小学/初中插班名额极少(如几百人竞争个位数名额),试卷刻意提高难度,低年级可能出现超纲知识点。AAAAAAAA
学科要求:
小学插班:数学涉及奥数,英语需完成说明文/记叙文写作(如“最喜欢的科学实验”)。
初中插班:数学全英文卷,题量大且含竞赛题;语文考察古文及文学素养。
四、备考建议
英语:强化托福听力训练,积累学术词汇,练习限时议论文写作。
数学:熟悉AMC题型,掌握英文数学术语,提升解题速度。
面试:模拟小组讨论,准备个人学术经历与观点陈述。

