10月18日的领科春招首考传递出一个明确信号:头部国际学校的入学门槛正在悄然提升。词汇深度、思维逻辑、答题速度——共同构成了本届考试隐形的“难度升级”。本篇考情分析,我们将带您越过“难”的表象,深度解析三大科目背后的能力要求新变化。
01、领科首场春招考情回顾

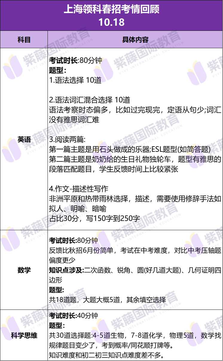
对比往年,今年领科春招笔试在难度和考查重点上出现明显升级,整体命题趋势向“深度化、思维化、速度化”靠拢。
🔹英语:难度攀升,不仅词汇考查深度增加,阅读题材也趋于专业化、学术化。作文命题更强调观点表达与逻辑论证,对学生的思维深度与文化积累提出更高要求。
🔹数学:难度调整虽“隐形”,却极具挑战。小题中综合度与逻辑复杂度显著增强,不少题目看似常规,实则暗藏陷阱,更注重数学思想的灵活运用。
🔹科学思维:知识点虽持平,但答题节奏急剧加快。考生普遍反映“题目能做,但时间不够”,从“看得懂”到“做得完”,已成为本场科学思维部分的最大分水岭。
整体来看,领科笔试正逐步脱离“模板化”应试,更重视学生的词汇底蕴、抽象思维与临场应变能力。面对逐年升级的考试难度,提前规划与系统训练至关重要。
我们为志在冲刺领科的家庭,专门准备了领科春招备考福利资料,涵盖真题趋势解析与高频考点精编,助你精准突围
领科面试安排
面试的形式一般为中英文的群面,有演讲、讨论等不同的形式。
笔试后4-5个工作日发布面试名单(10月23-24日),面试后4-5个工作日通知最终录取名单。
🔹英文面试:积累大量关于科技、社会热点的词汇,多练习看图说话和小组讨论技巧,注意英文表达的逻辑连贯性和清晰度。
🔹中文面试:关注时事热点,学习辩证分析问题的方法。
🔹强化群面技巧:模拟角色分工(领导者、计时员、总结者),避免抢话或沉默。练习“1分钟观点陈述”,用STAR法则(情境-任务-行动-结果)组织答案
面试考生需携带上学期末学校开具的成绩单复印件
02、领科重启春季英国项目
⏩项目时间
次年4月-7月
⏩项目对象
主要面向3.5制春季班学生
⏩项目形式
学生将走进英国15所传统寄宿私校之一,进行为期一学期的完整插班学习。这不是游学,而是真正的融入——与英国本土学生同堂听课、共同生活、参与社团与课外活动,全方位体验纯正英式精英教育的学术氛围与校园文化
⏩部分合作名校
Bloxham School 英格兰牛津郡
Pangbourne College 英格兰西伯克郡
Repton School 英格兰中部德比郡
Oakham School 英格兰中部近诺丁汉
⏩项目核心价值
🟡语言能力:在真实语境中实现质的飞跃
在低比例国际生的环境中,学生全天候使用英语交流、思考与社交。多位参与项目的家长反馈,孩子在短短一学期内,口语表达与听力理解进步显著,沟通自信大幅提升。
🟡升学路径:为“英美双申”加码
在“英美同申”渐成趋势的背景下,该项目所提供的全人教育经历与丰富活动履历,能有效弥补A-Level学生在综合素质与背景积累方面的短板,增强大学申请竞争力。
🟡独立成长:留学之前的实战预演
学生将在项目中独立处理学业与生活事务,系统培养时间管理、自我规划与跨文化适应能力,为未来海外求学做好软实力准备。
为什么选择领科
不只关注“送出去”,更确保“站得稳”
领科被誉为“牛剑摇篮”,办学19年已将166名学子送入牛津剑桥,近半毕业生步入英国G5顶尖学府。这份成绩单背后,是领科被世界顶尖大学高度认可的课程体系与学生评价标准。这意味着,您的孩子获得的不仅是一张offer,更是进入大学后能持续成功的学术底气和适应能力。
不强迫孩子“补短板”,鼓励“扬长板”
每个孩子都是独特的。领科提供A-Level、IB等多元课程路径,以及30余门学科选择。如果您的孩子是理科见长,或对人文商科有浓厚兴趣,都可以在这里找到最适合自己的赛道,将优势学科发挥到极致,用最自信的姿态冲击梦校。
不止于课堂,更赋予“海外生存能力”
领科独有的春季英国私校沉浸项目,让孩子在出国前,就作为一个“本地学生”真插班、真体验。我们相信,真正的准备,是让孩子在可控的环境里,提前解决文化冲击、语言瓶颈与独立生活的挑战。当别人家的孩子还在忐忑时,您的孩子已经胸有成竹,从容自信。
塑造“能走远路的年轻人”
我们深知,大学申请只是人生的中间站。领科丰富的社团、竞赛与活动,核心是培养批判性思维、团队协作与自我管理能力。这些决定孩子未来高度的“软实力”,正是领科毕业生在海外大学乃至职场中脱颖而出的关键。
加入一个能托举孩子的“高价值圈子”
近20年的办学积淀,为领科学子织就了一张强大而温暖的全球校友网络。在这里,孩子将与最优秀的同龄人同行,这种积极的同伴影响、宝贵的校友资源,将成为他们未来人生中无形的财富与坚实的后盾。
上海国际学校春招时间


