11月,春招进程加速。今天,光华剑桥、WLSA分别迎来2026春招的首场笔试、面试。
光剑、WLSA分别考了啥?今年题型有什么新变化?接下来该如何规划、备考?赶紧跟着机构一起来看!
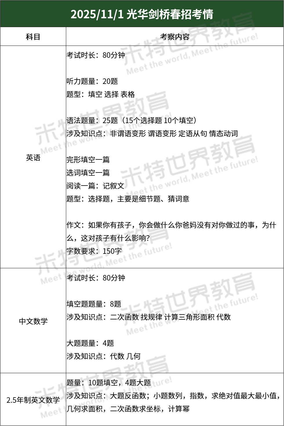
光华剑桥
光剑本次招生现场相当火爆,学校礼堂基本坐满,最后还加了两排座位,是目前春招考试人数最多的学校。

光剑本次考情如下:

机构点评
光剑首场春招整体题型和上半年秋招相比没有大变化,但英语考试时间从原本的70分钟延长为80分钟,给了学生更多的答题时间。
数学依旧稳定保持国高天花板难度,没有基础题,代数类的题目依旧烧脑。
本次笔试的面试将在11月8日(周六)或11月9日(周日),以线上面试的形式举行。正式录取结果预计会在11月13日(周四),以短信形式通知。

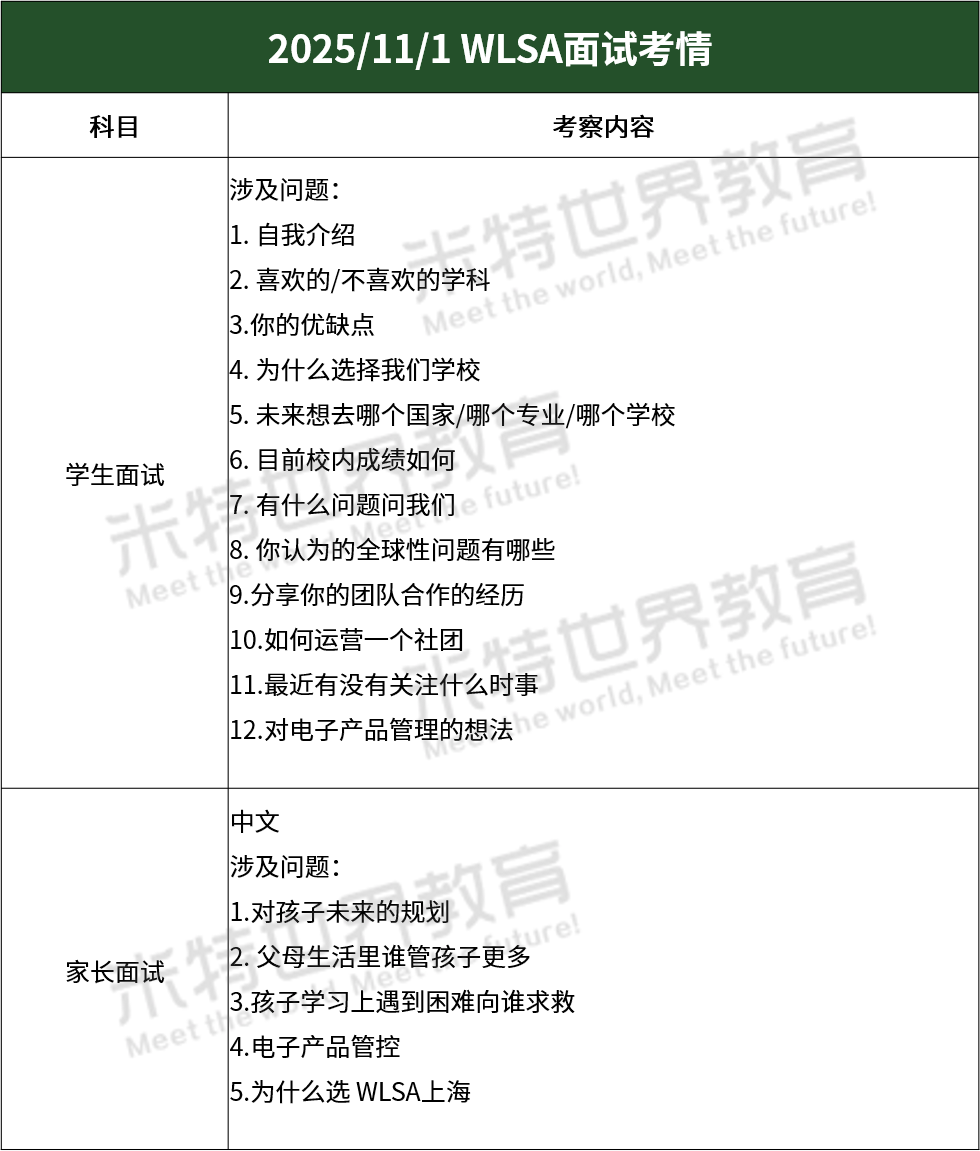
WLSA
WLSA本次面试问到了这些问题:

接下来,包玉刚(11月中旬插班考)、世外(11月22日)、平和(11月29日)等学校也将迎来春招季的首场考试。
