领科26年春招,最后一场补录考试将于本周日举办!仅剩最后5天时间,特此,机构蜜也为大家准备了领科前两场考试回顾+入学考试英语数学测试卷助力~
领科26年春招安排
考试时间:2026年1月11日 周日
考试内容:英语、数学、科学思维
考试流程:笔试→面试→正式录取
考试准备:
1. 准考证与证件:
考生需提前打印准考证,并携带有效身份证件(如居民身份证、学生证等)一同前往考场。
准考证上不得做任何标记,并妥善保管以防丢失。
2. 考试物品:
考生需携带黑色中性笔、2B铅笔、透明文具袋、透明水杯等考试必需品。
注意,仅数学英文卷考试可以携带计算器。
3. 考试纪律:
严禁携带手机、智能手表、智能手环、智能眼镜、翻译笔、蓝牙耳机等具有通讯功能的电子产品进入考点,否则按作弊处理。
考生应遵守考场规则,诚信参加考试,避免违规行为。
领科春招英语数学测试卷
中文数学卷

英文数学卷:

英语测试卷:

科学思维卷
领科首场春招考情




领科第二场春招考情
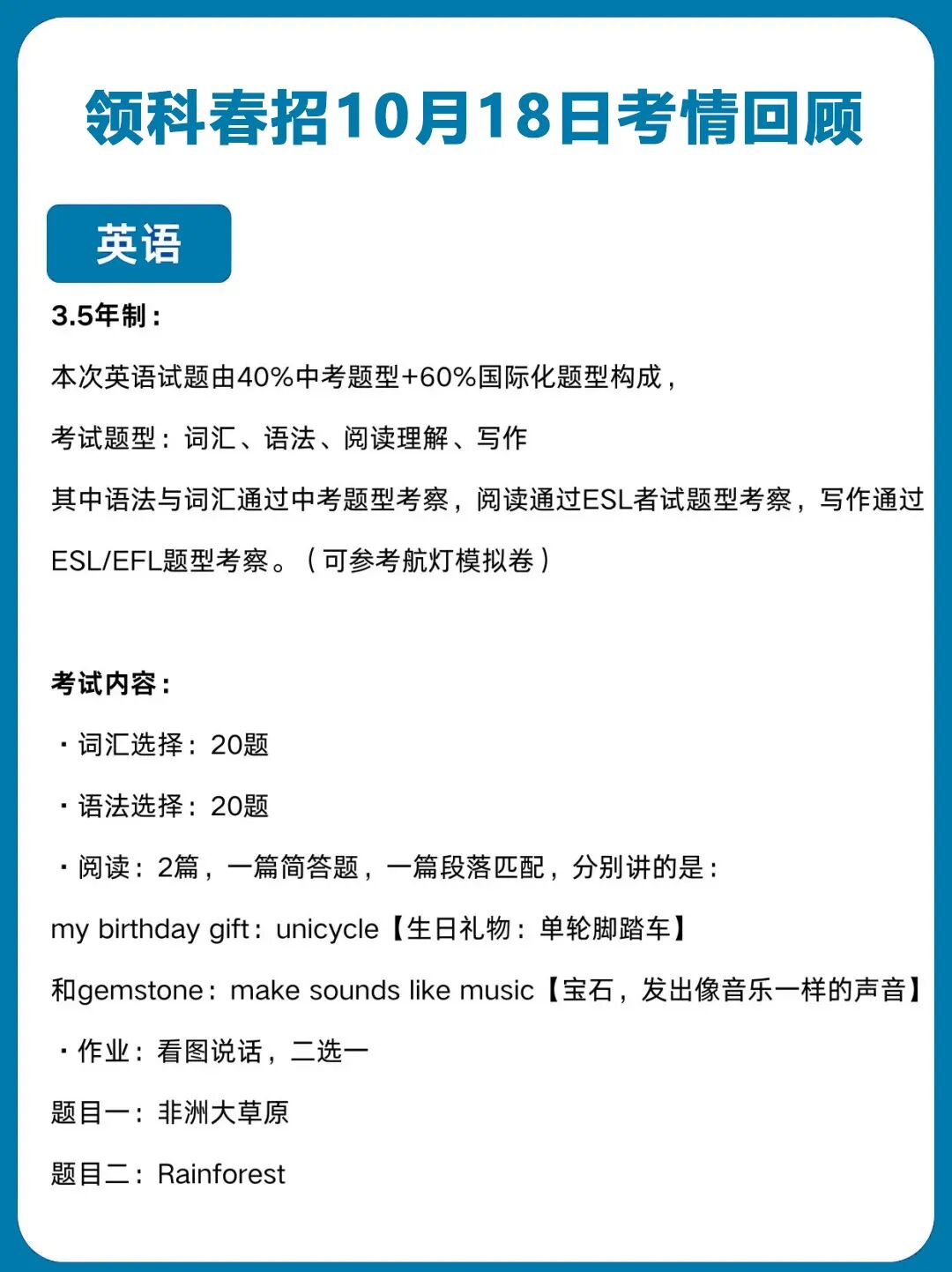
英语考情
1.语法:20道题
2.词汇:20道题
3.阅读:共2篇
第一篇为解答题,主题围绕恐龙化石
第二篇为匹配题(8题16分),4个职业(含演员、宇航员等)对应4段文本匹配;
4.写作:字数120-160,周末父母带你看了一场电影,电影中有个超人。给朋友写信,介绍喜欢这部电影的原因、观影过程中的经历,在里面你最喜欢的角色是谁(参考IG写作)。
数学考情
考试概况:
1.考试时长:80分钟,
2.考试题型:选择6+填空7+大题4
考试内容:
1. 涉及二次函数、四边形、三角函数等核心知识点
2. 选择题前几道难度偏低,涉及指数幂加减法运算;包含统计学图表分析题,要求根据图表计算占比;一道选择题围绕正六边形命题,考查半径与边心距的比值;
3. 填空题有结合一元二次方程与平面直角坐标系的题型,需根据方程两根确定对应点所在象限。
科学思维考情
考试时长:40分钟。
物理
1.该学科涉及两道典型题目,其一围绕两艘宇宙飞船的相对运动展开,选项设置如下:a.以地球为观测视角,某艘飞船处于静止状态;b.(类似视角与运动状态的描述);c.以其中一艘飞船为观测视角,另一艘飞船保持静止;d.以某艘飞船为观测视角,另一艘飞船处于运动状态。
2.其二为辨析题,要求从四个选项中找出不属于测量仪器的一项。
化学
题干表述为“在百分比浓度的某物质溶液中……
学校简介
领科国际学校是上海最早开设A-Level课程的学校之一,自创办以来便以"严格管理、学术严谨"著称。

学校全称:领科教育上海校区
学校性质:民办国际学校
招生范围:全市招生
参考学费:215000元/学年
住宿费:1.5万元/学年
教材及资料费:7500元
餐费:1.6万元/学年
校服费:3800元
学校地址:上海市松江区涞亭南路559号
团队构成:130余名教职员工来自全球19个国家,平均教龄超10年,76%拥有硕士及以上学历(含6%博士),外教团队含雅思考官及常青藤名校背景教师。
教师培养:2018年获剑桥PDQ教师培训资质,2019年被评为“PDQ最佳实践奖”单位。
截至2025年4月18日,据不完全统计,领科2025届294位(含A Level项目263人、IB项目17人,Sabis项目14人)毕业生中,已有282人(96%)收到来自全球6个国家或地区98所大学的1045份大学录取/预录取。
英国方向:共计15封牛剑录取以及220封帝国理工、伦敦政经、伦敦大学学院的录取。
美国方向:
“藤校”哥伦比亚大学、加州大学洛杉矶分校、卡内基梅隆大学、密西根安娜堡大学、圣路易斯华盛顿大学、加州大学圣地亚哥分校、佛罗里达大学、纽约大学等TOP 30美本的录取。
其它方向:收到了来自加拿大、澳大利亚、中国香港地区、爱尔兰的多份录取,包括港大、澳洲国立、墨尔本大学、悉尼大学、多伦多大学等。

