华附国际部(HFI)作为广州的头部学校,2026年的升学也是收获不错的录取。美国方向:芝加哥大学1枚、西北大学1枚、康奈尔大学1枚、卡内基梅隆大学1枚、圣路易斯华盛顿大学2枚、纽约大学3枚、密歇根安娜堡大学1枚;英国方向:牛津大学1枚。
近日,华附国际部(HFI)正式公布了2026年入学考试安排:第一场入学评估定于3月15日,第二场则在5月17日。
与此同时,华附国际部(HFI)2026年首场招生说明会将于1月31日(周六)下午14:30如期举行,为意向学生及家长搭建深度了解学校的桥梁。本次说明会将全面解读新学年学校发展动态、招生计划、课程体系及录取政策。
更值得关注的是,活动将邀请斩获英美顶尖大学录取offer的HFI在读学生亲临分享,解锁名校申请心得、HFI就读体验,为各位家长,学生提供真实的就读体验与经验分享。欢迎各位家长/学生报名参加。
华附国际部2026年招生面向所有学生,不限户籍、城市和学籍,外地和外籍学生都可以报读。
我们一起来看看华附国际部2026年的具体招生信息吧!
说明会活动时间:2026年1月31日(周六)下午14:30
地点:华附国际部(石牌校区)-3楼讲学厅
2026年学校招生简章
01、招生年级及要求

备注:
- HFI无学籍、户籍限制,外省地市及海外中学适龄学生均可报名;
- 三年制及四年制课程,欢迎志存高远的优秀初三学生及同等学历的学生(如:国际课程体系IGCSE课程G1, IB课程Pre-DP1,海外高中9年级学生等)积极报考;
- 二年制插班课程,面向成绩优秀的高一、二(10-11年级)在读学生及同等学历国际课程学生(如:国际课程体系IGCSE课程G2, A level 课程AS,IB课程Pre-DP2,DP1,海外高中10-11年级);录取后于2026年秋季入读HFI高二(11年级);
- 三年制新生第一年在知识城校区就读;四年制新生前两年在知识城校区就读;
02、考试时间安排

备注:
- 应届生和插班生入学考试均在上述场次进行;
- HFI每年设置两场入学考试机会,考生自愿选择考试时间,只能参加其中一场,不可重复考试;
- 入学考试面试时间一般为笔试后一周的周末进行,具体安排以学校通知为准;
- 数学试卷:初三(9年级)应届生考生使用中文卷,插班生考试使用全英文考卷;
03、报名流程
一、报名方式
(1). 扫码填写报名表
(2). 微信报名:公众号搜索【华附国际部】,点击下方菜单栏「招生启动」➡️「考试报名」。
(3). 官网报名:登陆HFI官网www.gdhfi.com,点击上方「招生专区」➡️「在线报名」➡️「HFI全日制高中」。

二、提交准考证资料
- 可直接在报名表填写时提交;
- 报名表中未提交,请联系招办老师补齐准考证资料;
三、准考证办理资料(电子版)
- 有效身份证件电子图片(身份证/护照等);
- 学生证(学生卡)或在读证明文件电子图片;
- 六个月内免冠正面彩色底大一寸照片电子版;
- 考务费500元(一旦缴费,将不予退款);
- 最近3个学期的获奖证书/证明等(如有);
四、准考证打印
- 经校方确认资料无误后,学生将收到准考证号;
- 考前一周将开放电子准考证下载,学生需自行下载打印,凭纸质版准考证参加考试;
学校介绍
华南师范大学附属中学国际部,成立于2004年,系由广东省教育厅批准成立的华师附中国际基础课程中心,于2009年初正式更名为华南师范大学附属中学国际部(华附国际部),以下简称为HFI。

HFI的国际课程始于2004年由华南师范大学附属中学与英国北方大学联合会联合开设的一年制IFY英澳预科(2004-2019)。2009年3月,在成功开设IFY英澳预科五年后,经美国大学理事会(College Board)授权批准,HFI开办了华南地区首个AP美式高中。AP学校代码:694293。
经过多年有序的办学实践,HFI已培养出超过2600名毕业生(含IFY英澳预科项目),毕业生遍布全球19个国家和地区。HFI一直保持着高标准的办学目标,历届毕业生:
- 100%被世界名校录取
- 93%被美国前50的综合性大学录取
- 71%的同学被美国前30综合性大学、文理学院、艺术设计学院、英国、加拿大及香港等国家和地区的名牌大学录取
- 20%的同学被美国前20综合性大学录取
- 超过230人次获得美国藤校+TOP10院校(本科级别)录取
- 28人次获得英国“牛剑”录取


▲ 历届AP学生英美顶尖院校录取情况
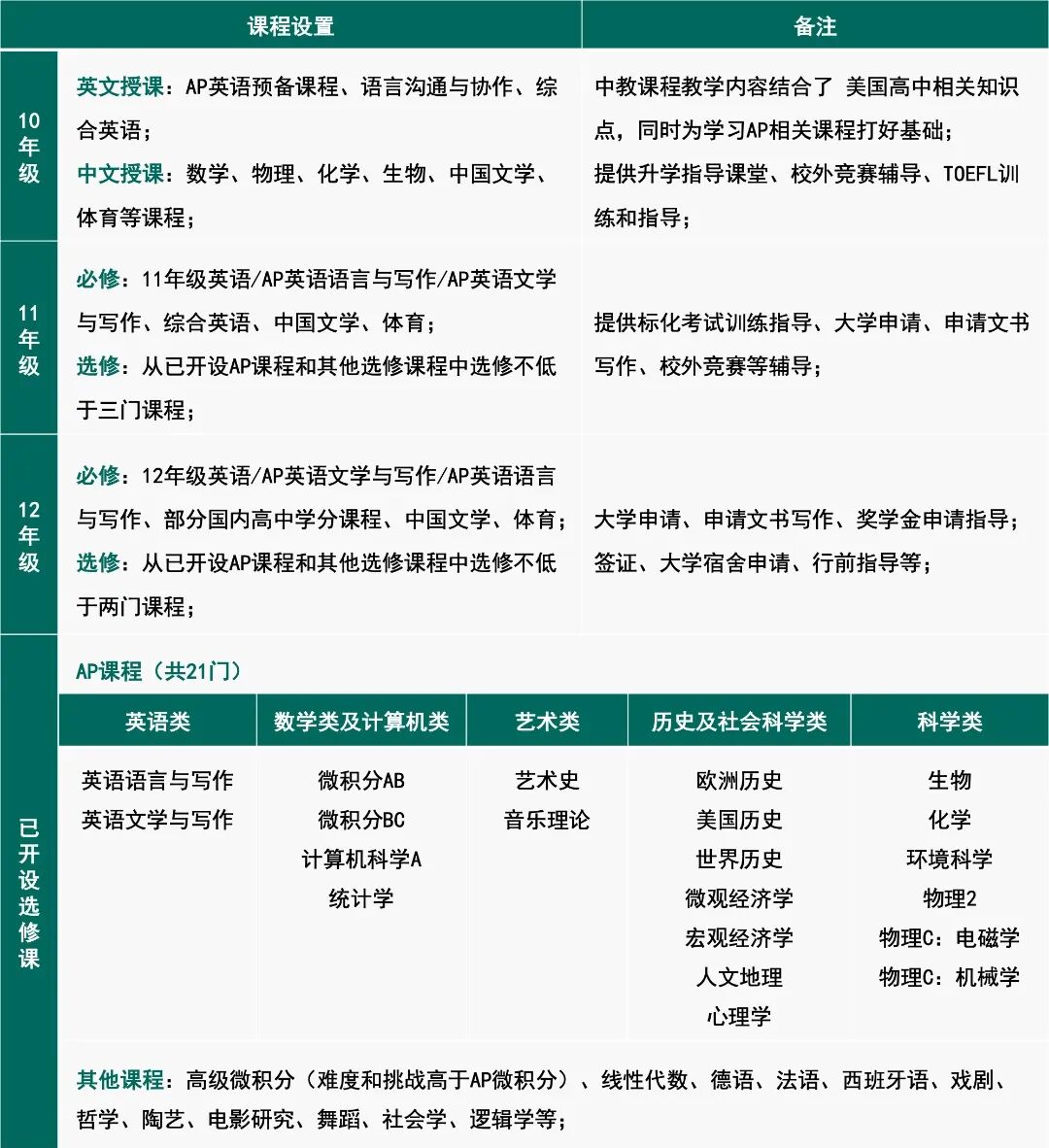
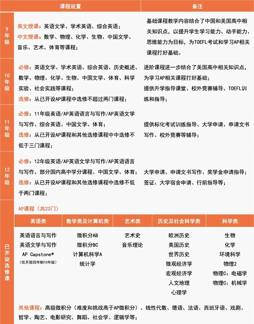
01、卓越的融合课程
从最开始的课程引进到如今的“HFI原创”高中国际课程,HFI华附国际部始终在融合课程上不断探索与实践。
三年制课程
HFI三年制高中国际课程系国内高中课程与AP课程的多年有机融合实践,形成了独特且高难度的卓越融合课程体系,帮助学生搭建完整的知识架构,奠定扎实的学术基础,养成严谨的学术作风,培养批判性和创造性思维,点燃学生追寻真理的激情。

四年制课程
HFI四年制强基课程体系是HFI在三年制融合课程体系的基础上,有意识在科研素养和创新意识培养方面新开设的,独立的课程体系。
强基课程从培养学生的学科兴趣和热爱着手,致力于开设更多符合学生学科兴趣发展、拓展学生认知、完善学生知识架构的选修课程,建立更科学和人性化的课程体系,让学生有机会去接触和选修符合自己兴趣爱好以及和自己能力相匹配的课程,是实现基于学生的基础和兴趣的个性化的教学体系。

目前,HFI与多所国家重点实验室,包括数学,物理,化学,生物等学科方向签订合作协议,让学生的兴趣和热爱从课堂延伸到课外。
HFI希望学生能够持续抱有寻找问题、思考问题、解答问题的兴趣,不断地去探索和发掘更多的领域,在充分发挥学生主观能动性的基础上,让学生在参与讨论、调查、实验以及实践的过程中,培养对科研的热爱,也让他们的创新意识得到有效的鼓励和锻炼。
02丰富的竞赛活动
每年都会有许多HFI学生参加各类学术竞赛,在参赛人选上,华附国际部不设名额限制,不做内部选拔,确保每一位HFI学生都有平等的机会和自主选择的权利,学校仅会根据学生情况提出建议和指导。
在“非选拔”机制下,HFI学子每年都会在各大竞赛中斩获众多奖项:
- 丘成桐中学科学奖:金牌1人、银牌5人、铜牌6人、优胜奖若干
- iGEM国际基因工程机器大赛:金奖
- NEC全美经济学挑战赛:金牌Brain Bee脑科学大赛:金牌
- 广东省青少年科技大赛网络赛事:6金2银1铜、1项科协主席奖(赛事最高奖,全省仅5名)、2项专利奖、4个项目入选全国赛(全省仅24个);
- 美国高中物理杯(Physicsbowl):全球排名前100名7人、赛区前10名5人、全国金奖13人、全国银奖3人、全国铜奖8人、赛区优秀奖7人;
- 英国物理奥林匹克竞赛(BHho)超级金奖3人、金奖1人、银奖1人、铜奖4人;
- AMC12数学竞赛:全球Top1% 6人、Top5% 10人,8人晋级AIME;
- 京领全球院士论坛青少年最佳论文奖:特等奖2人、一等奖3人,二等奖3人,三等奖2人,HFI华附国际部获得中国国际学校科研强校称号;
- “巴黎世界博览会”:金奖1人、二等奖1人
- IEO国际经济学奥林匹克竞赛“英特尔国际科学与工程大奖赛”
- Academic Marathon International Final 学术马拉松挑战全球站:金牌
- DI创新亚太区精英挑战赛:团体一等奖
- USAD“美国学术十项全能”小规模学校团体总分第一
- “明天小小科学家”:一等奖
- American Art Awards 美国艺术奖
- “我是广州对外交流小使者”英文辩论赛总决赛:冠军(团队)
- HOSA生物与健康未来领袖挑战赛:金奖2人、银奖1人
- FBLA美国未来商业领袖比赛区域站:银奖1人、铜奖6人
- China Thinks Big 全球华人创新研究项目大挑战:全球赛二等奖
- Youth Observation Contest 全国中学生青年观察竞赛
- 全国英语口语大赛:全国冠军2人、三等奖2人
- 广东省科协主席奖(全省仅五名)、专利申请奖……
备注:文章信息来源于学校官微。

