近年来,选择学习IB课程并申请海外名校的学生数量持续增长,如何科学、合理、高效地规划学习时间、备战 IB大考,已成为家长与学生高度关注的焦点。
今天,我们就为大家带来干货内容,详细解读学IB课程可以申请哪些国家,以及如何用IB考试成绩申请名校👇

PART.01IB课程优势
IB项目起源于欧洲,如今已在全球范围内广泛发展。IB课程体系打破了传统以书本、考题为核心的模式,从学习主动性、价值观塑造、团队协作能力、社会责任感等多个维度对学生进行培养、引导与综合评估。
IB考试成绩受到全球高校的广泛认可与接受,2017年至今,全球 IB报考人数逐年递增,考生平均分也稳步提升,越来越多的学生通过 IB课程申请世界名校,已成为主流趋势。

✅ 全球认可度高
获全球100多个国家高校认可
✅ 综合能力培养
聚焦批判性思维、研究能力与跨学科素养
✅ 可兑换大学学分
高分成绩可抵扣学分,省时省学费
PART.02IB考试成绩可以申请哪些国家地区
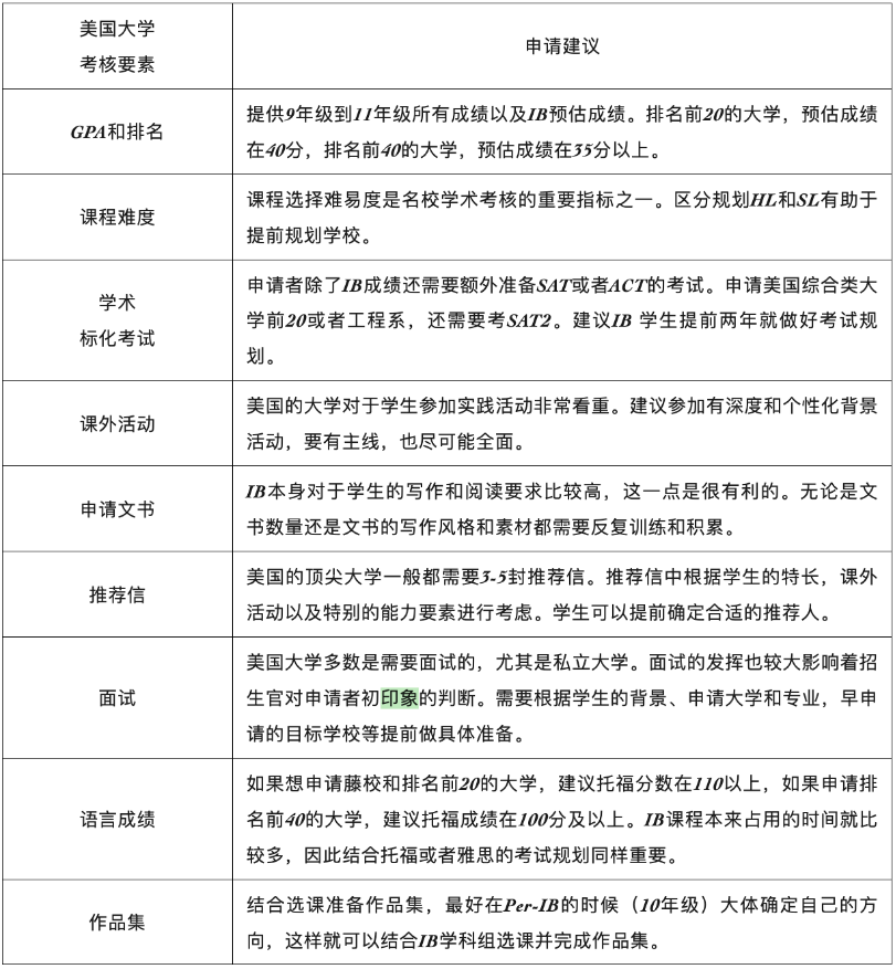
可以申请美国的大学
美国顶尖大学鲜少在官网明确列出IB录取的最低分数线,但这并不意味着没有“隐形标准”。
通过分析历年录取数据与大学政策,我们可以清晰地描绘出不同梯队院校对IB成绩的期望画像。

IB学生在申请美国大学时,与其他课程体系的学生并无本质区别,但美国大学申请流程本身较为复杂,如果想申请排名考前的大学,在拥有较高预估分的基础上,还需要持有推荐信、作品集和优秀的语言标化成绩。

可以申请英国的大学
IB在英国拥有极高认可度,英国各高校普遍接受 IBDP 成绩直接申请。
2025Fall,剑桥大学将IB最低要求整体上调 1 分,从 40 分提高至 41 分。2026Fall,帝国理工学院也悄然提高录取门槛,地球科学与工程学系共 6 个专业,IB 最低要求从 38 分上调至 39 分。

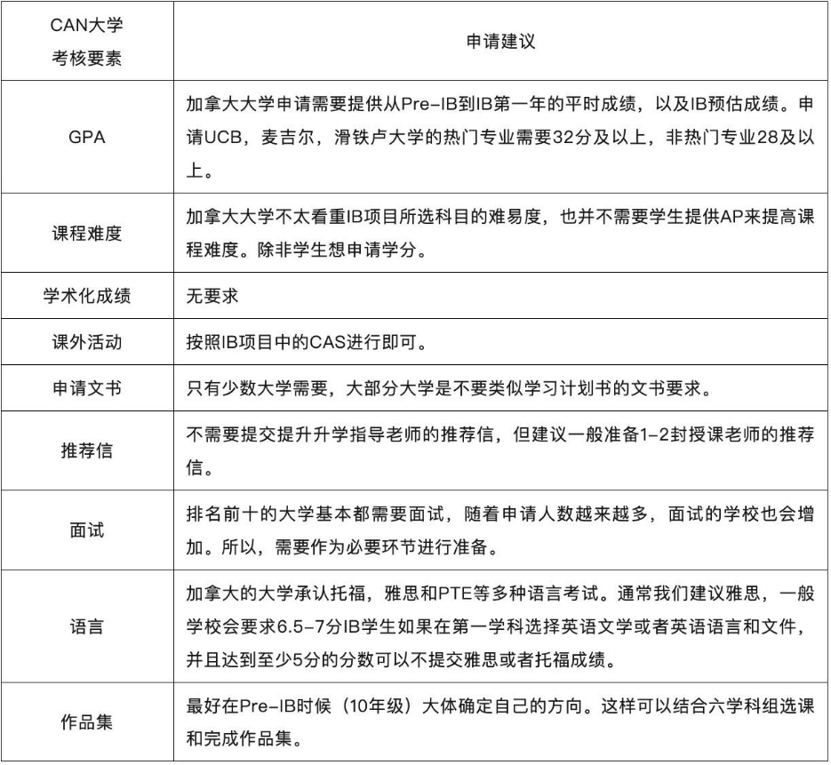
可以申请加拿大的大学
加拿大高等教育实力位居世界前列,当地高校对IB课程认可度极高。多伦多大学、不列颠哥伦比亚大学、麦吉尔大学等顶尖名校,均将IB成绩作为重要的入学录取参考依据。

加拿大大学对IB学生大多采取直接录取政策,一般无额外附加条件,只要最终成绩与预估分差距不超过4分,即可顺利入学。
不过,部分院校仍设有明确的IB标准化分数要求,申请时需格外留意各校的分数标准。



