对于计划走国际升学路线的学生来说,IGCSE课程是重要的过渡衔接——它不仅是初中到高中的知识衔接桥梁,更直接影响后续ALevel的学习效率与大学申请方向。
春招正在进行,很多即将踏入国际赛道的学生和家长都在纠结同一个问题:IGCSE课程怎么选课?
别担心!今天就来为大家拆解IGCSE选课的三大核心要点,学会这些,不仅能轻松搞定选课,更能为ALevel打下坚实基础,实现无痛衔接!
01、第一点
以终为始,明确未来专业方向
这是选课的最高原则,也是最容易被忽略的一点。IGCSE不是终点,而是你学术道路的起点。因此,选课必须有前瞻性。那我们具体应该怎么做?
✅锚定大学专业意向
和孩子一起探讨未来可能感兴趣的大学专业方向。是理工科的物理、工程、计算机?还是商科的经济、金融?或者是人文社科的法律、心理学?
✅研究ALevel选课要求
查询目标大学和专业对ALevel课程的具体要求,例如,想学工程专业,通常要求ALevel有数学和物理;想学生化专业,则要求ALevel有化学和生物。
✅反向推导IGCSE选课
确保你的IGCSE科目覆盖了这些ALevel科目的基础,比如,计划ALevel选修物理,那么IGCSE阶段最好选择物理,提前打好概念和术语基础。

一句话总结:用大学专业的“果”,来决定IGCSE选课的“因”。
02、第二点
文理兼备,保持选课广度与平衡
在专业方向尚未完全明确的情况下,保持选课的广度与平衡是最稳妥、最明智的策略。这不仅能让你在未来有更多选择,也是顶尖大学所看重的素养。
✅数学:几乎是所有专业的必备基础,必须重视。
✅英语:无论是第一语言还是第二语言,出色的英语能力是完成所有学科学习和论文写作的根本。
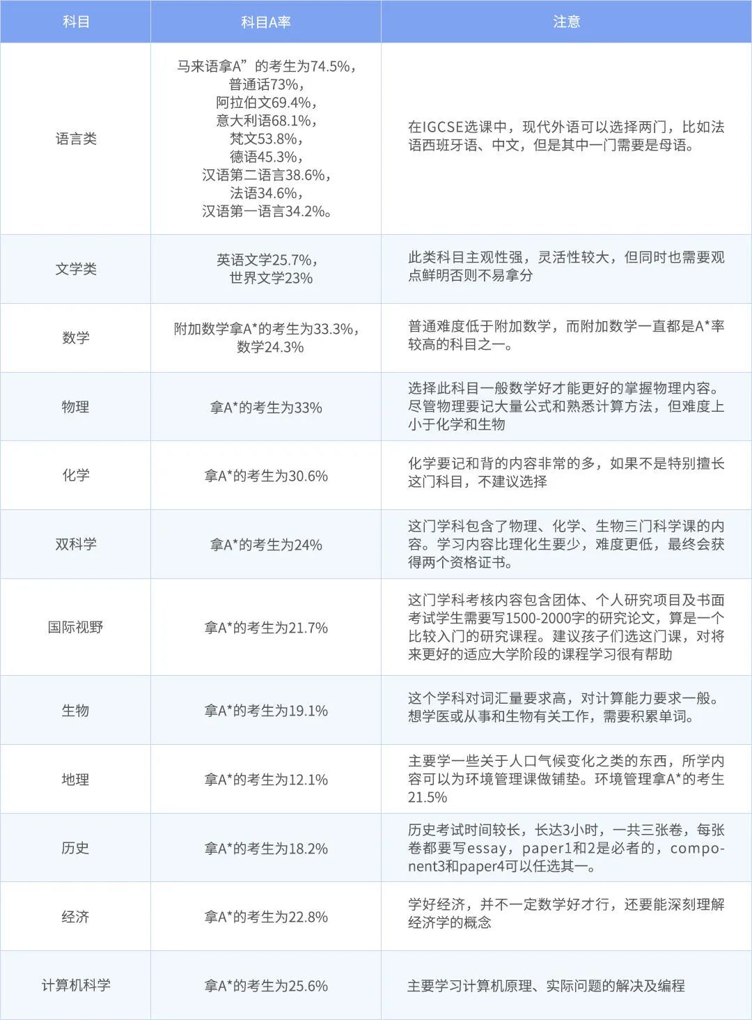
✅科学:建议至少选择两门科学科目(如物理、化学、生物)。这不仅为理工科铺路,其背后的逻辑思维和实验技能对商科、社科同样有益。
✅可以根据兴趣选择一门经济、地理、历史或商务。这些科目能锻炼你的批判性思维、写作和分析能力,让你在申请时展现出全面的学术形象。
💡避坑提示:不要仅仅因为“简单”或“容易得分”而集中选择某一类科目,这可能会在后期限制你的发展道路。
03、第三点
结合兴趣,正视自身学术强弱项
IGCSE提供70+科目,但盲目“广撒网”只会分散精力。兴趣与专业方向的匹配,才是保持学习动力的关键。
✅兴趣是最好的老师
对一门科目有 genuine interest(真正的兴趣),会让你在遇到困难时有坚持下去的动力,IGCSE阶段是探索学科兴趣的绝佳时机。
✅正视自己的强弱项
如果你逻辑思维强,但记忆力稍弱,那么大量需要背诵的科目可能会让你感到吃力。相反,如果你善于写作和表达,那么纯理科的组合可能会压得你喘不过气。

💡目标:别被“兴趣”绑架!有学生因喜欢生物选了这门课,却因大量记忆导致成绩下滑,反而影响整体竞争力,也可以先通过假期先修课程接触目标科目,再决定是否深入学习。
选课只是第一步,高效学习是关键!
掌握了科学的选课方法,只是成功的第一步。
IGCSE课程知识面广,注重概念理解和应用能力,这与国内传统教育模式有很大不同,许多学生刚开始会感到不适应:
- 专业术语多,英语跟不上?
- 知识点理解不透,做题总是“卡壳”?
- 实验操作不熟悉,报告不会写?
- 不知道考试得分技巧,明明会却拿不到分?
别让IGCSE的“不适应”成为你通往ALevel和顶尖大学的绊脚石!让机构IGCSE课程培训,为你的国际课程学习保驾护航!

为什么选择机构IGCSE课程培训
✅金牌师资,精准把控:我们的讲师均拥有海外名校背景及多年IGCSE/ALevel教学经验,深谙各考试局考纲与命题规律。
✅因材施教,定制方案:入学进行专业测评,根据你的学术水平、目标学校和选课组合,量身定制一对一或精品小班学习计划,真正做到“因材施教”。
✅双轨教学,攻克难点:中英双语授课或纯英授课灵活选择,在讲解复杂概念时深入浅出,同时强化专业英语,帮你扫清语言和知识的双重障碍。
✅全程督学,成果保障:配有专属学习导师,全程跟踪学习进度,及时答疑解惑,定期进行模考和反馈,确保学习效果看得见。

