IGCSE是什么课程?有必要学吗?IGCSE重要性在哪里?当然!不仅是通往A-Level、IB等高级课程的重要基石,还是申请英国多数大学的敲门砖。
IGCSE考试介绍
考试局
CAIE:考试每年有两次,分别在夏季(5-6月)和冬季(10-11月)
爱德思:每年有两次,分别在夏季(5-6月)和春季(1月)
AQA:考试每年有两次,分别在夏季(5-6月)和冬季(10-11月)
学制设置
1年制:对应国内高一学制
2年制:对应国内初三,高一
评分标准
IGCSE的成绩分级为A*、A、B、C、D、E、F、G、U,其中A表示最优,U表示不及格。如果学生对某门课的成绩不满意,可以选择重新考试,最终成绩以最好的一次为准。
IGCSE课程选择
包括必修和选修科目。所有学生必须学习数学、英语和科学科目。英语包括英语语言和文学(部分学校不要求英语文学),科学科目包括生物、物理和化学,学生至少需要获得两门科学科目的证书。
至少需要选择5门基础科目,之后在设计、社科、艺术等分类中选择选修科目。
IGCSEA*率
参考往年各考试局的出分情况选择课程也是一种选课方式。以2024年CIE秋季大考部分科目的成绩数据为例,除了部分语言类科目外,以下科目的A*率都相对较高:
化学(Chemistry):A*率18.1%
物理(Physics):A*率19.1%
计算机科学(Computer Science):A*率13%
附加数学(Additional Mathematics):A*率13.5%
艺术与设计(Art and Design)和创业(Enterprise)的A*率最低,分别为0.6%和0.5%
除了以上3个原则外,还有一个事实就是:中国学生选择最多的IGCSE课程是:数学、物理、化学、生物、以及经济。
IGCSE选修科目(按兴趣与目标专业选择)

IGCSE重要性在哪里?
衔接A-Level、IB课程
IG课程对于计划申请英国高中的学生,可以作为衔接AL/IB课程的桥梁。A-Level课程、IB课程体系对于刚开始接触国际课程的学生来说压力很大,虽然部分学校以Pre-IB课程作为衔接,但是Pre-IB课程以IG课程为蓝本。
代替雅思成绩
IG课程提供两种英语科目:EFL和ESL。通常在IGCSE中取得B等级以上的英语成绩,可作为雅思7分的替代,申请英国多数大学的多数专业。但是部分G5院校,不接受ESL成绩作为雅思的替代(帝国理工)。
助力本科申请
虽然IGCSE成绩并不能直接申请国外大学,申请G5大学,建议5个以上A*成绩的GCSE/IGCSE会更具竞争力。特别是获得A*或9分的科目数量可能会成为录取的决定性因素。
影响A-Level选课
一些学校规定IG阶段未学习的科目,AL阶段不能选择,学生必须在IGCSE相应科目中至少取得B或C,才能在AL阶段继续学习该科目。
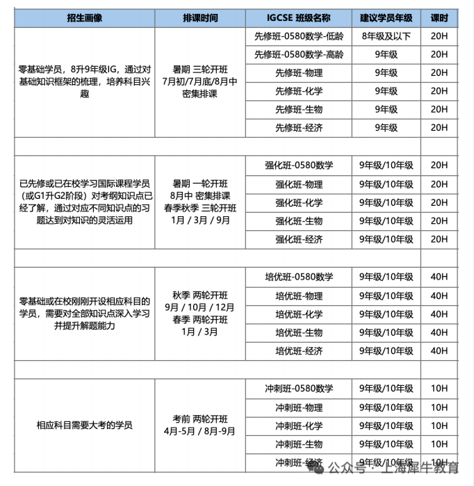
IGCSE课程设置
机构开设了IGCSE全科培训班:igcse数学0580、igcse数学0606,还有,igcse英文ESL、igcse物理、igcse化学、IGCSE生物、igcse经济等。

根据不同学习基础,设置不同班型:先修班、强化班、培优班、冲刺班......


