如今家长和学生对背景提升越来越关注,如果孩子对大脑如何工作、情绪怎么产生、记忆如何形成好奇,或是瞄准了生物、心理、医学、神经科学等专业,那千万别错过BrainBee 脑科学大赛。详细聊聊brainbee竞赛的考察内容特色及辅导课程安排(基础/强化班)。
BrainBee竞赛比赛时间已官宣
👉地区活动:2026年3月21日上午10:00-11:30 (周六)
👉全国活动:2026年4月18-19日(周六、日)
👉国际活动:2026年8月

参加BrainBee竞赛的意义
在BrainBee脑科学竞赛脱颖而出的优秀学生也受到了世界顶级大学的青睐。以下这三类同学尤其适合参加brainbee竞赛:
PART 01生物/心理/医学专业方向的精准背书
BrainBee 的认可度覆盖多个热门专业领域:
👉核心领域:神经科学、生物医学、临床医学、心理学;
👉交叉领域:生物医学工程、人工智能(脑机接口方向)、认知科学;
👉延伸领域:老年医学(阿尔茨海默症研究)、教育神经科学等。
剑桥大学心理学系官网直接将其列为认知科学潜力证明,约翰霍普金斯大学医学院为国际赛获奖者开通夏校优先通道。
PART 02学术背景的立体化证明
高校尤其看重申请者的学术深度与科研潜力,而 BrainBee竞赛恰好丰富了学生的跨学科知识储备(赛事内容横跨生物学、医学、心理学、计算机科学四大领域);并锻炼了学生的科研实践能力(尤其全国赛考察 笔试+实验室技能+病例诊断+海报设计)。
👉拿到Brainbee地区金奖、HOSA行为健康银奖的杭外A同学,收获UCL生物类专业脑神经科学与人类脑神经科学两枚G5录取;
👉F同学作为2020届brainbee中国冠军被阿默斯特学院/麻省理工录取。
PART 03早规划的低年级党
很多人以为竞赛只适合高中生,其实 BrainBee中国赛区专门设了G5-G8的低年级组别。内容侧重基础认知,比如大脑的基本结构、感知觉原理,难度贴合初中生物知识,不会给孩子太大压力,还能积累竞赛经验。
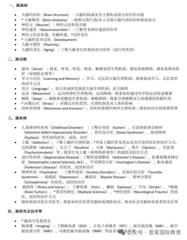
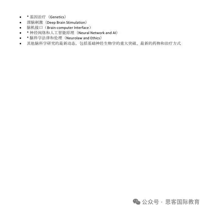
BrainBee竞赛考察特点
BrainBee竞赛围绕大脑相关知识,涵盖考察脑基础、脑功能、脑疾病、脑研究、脑加强五个版块:
BrainBee竞赛的考察内容特别贴近日常,既能关联课本,又能让孩子看到知识的 实际应用,越学越有兴趣。


👉BrainBee 地区赛
考试题型:闭卷笔试形式,由选择题、填空题两种题型构成
◈Brain Bee Junior组(5-8年级)共60题,每题均1分
◈Brain Bee组(9-12年级)共80题,每题均1分
👉BrainBee 全国赛
Brain Bee(Junior)(5-8年级学生)
◈竞赛形式和内容:活动分为笔试和科学海报制作两个环节
Brain Bee(9-12年级学生参加)
◈竞赛形式和内容:个人参加。分为笔试、图片标本识别、病例(视频)诊断三个环节,均为闭卷答题形式。
👉BrainBee全球赛
BrainBee组(9-12年级)
◈比赛形式和内容:每个国家或地区均可派送一名学生参加国际活动。
BrainBee竞赛培训课程
针对2026年BrainBee竞赛,机构开设了适合不同基础的BrainBee辅导班,2-8人小班课,线上学习,海内外同步。课程结合Brainbee脑科学大赛最新趋势与高频考点,为学生量身定制高效备赛方案。
BrainBee竞赛培训课程安排

授课方式:classin上课,课堂实时互动交流,课后可回放巩固。
授课班型:2~8人小班课/1V1定制课程
授课时长:地区赛30课时,全国赛和国际赛晋级后安排辅导
增值福利:送20H竞赛复习课程(涵bbousaboAMC81012ukchoNEC等)
BrainBee竞赛辅导师资
机构BrainBee培训导师均拥有名校理科方向硕博士学历,对Brainbee脑科学活动有深入的研究,教学和执教经验丰富。我们不断打磨课程,助力参与选手冲刺奖项!👇

