十月已至,备考AMC正当时。不过关于最新的考试时间、往年分数以及多少分才能晋级,是不是还都满头问号呢?我们为大家总结了被问到最多的问题,快来看看有没有解答你的疑惑吧~
Q、2025-2026年度AMC报名时间及考试时间是?
A

Q、AMC考选择题还是填空题?满分是多少?
A、考试不同,题型设置不同,满分也不一样。
AMC8共25道选择题,每题一分,满分25分,答对1题1分,答错题目不减分;
AMC10/12共25道选择题,每题6分,满分150分,答对1题6分,不答题+1.5分,答错不扣分;
AIME共15道选择题,每题一分,满分15分,答对1题1分,答错题目不减分。
QAMC10/12 A卷和B卷选择哪一个参加?可以同时参加吗?AA卷和B卷是不同试卷,但同等难度和考试范围,同学可以任选A或B卷参加考试,也可以都参加,AMC10和12可以同时报名,相当于多了一次考试机会。大家可以通过以下四种方式报考:
AMC10A+AMC12BAMC10B+AMC12AAMC10A+AMC10BAMC12A+AMC12B
最终取A卷和B卷的最高个人成绩参与评奖排名和AIME晋级邀请赛。
Q、AMC 现在还是英文试卷吗?
A、目前,AMC中国区考卷是中英双语,对于英语阅读能力不太好的考生可以说是个好消息。当然,不同人的看法也不一样,看到有些家长说这样会拉低AMC含金量,也有一些家长说门槛的降低可以让英语不好的孩子来体验国际数学赛事,提高数学学习乐趣。后期是否会改回全英试卷,还要等官方通知。
Q、AMC 做题过程中需要注意什么吗?
A、建议大家在做题过程中注意以下5个方面:
1. 严格控制答题正确率
在平常训练中,注重按照难度梯度严格要求自己,基础题(1-15)正确率在90%以上,拔高题(16-20)正确率要在60%以上,挑战题(21-25)正确率要在40%以上
2. 严格控制做题时间
基础题(1-15)35分钟,拔高题(16-20)20分钟,挑战题(21-25)20分钟
3. 完全不会做的题不要猜
4. 必要时请使用排除法和代入法5. 要认真读题,绝不可跳跃性读题
Q、AMC8/10/12 历年分数线是多少?
A、2010年-2025年 AMC8 分数线参照下图:

历年 AMC10/12 分数线参照下图:


Q、AMC10/12 晋级AIME的比例大概在多少?
A、历年AMC10/12晋级AIME比例参照下图:


Q、想要备考AMC,怎么了解自己的能力是否适合备考?以及自己的短板在哪?
A、很多人现在都在经历这个阶段,针对大家的情况,可以扫码测试,联系我们获得详细咨询。
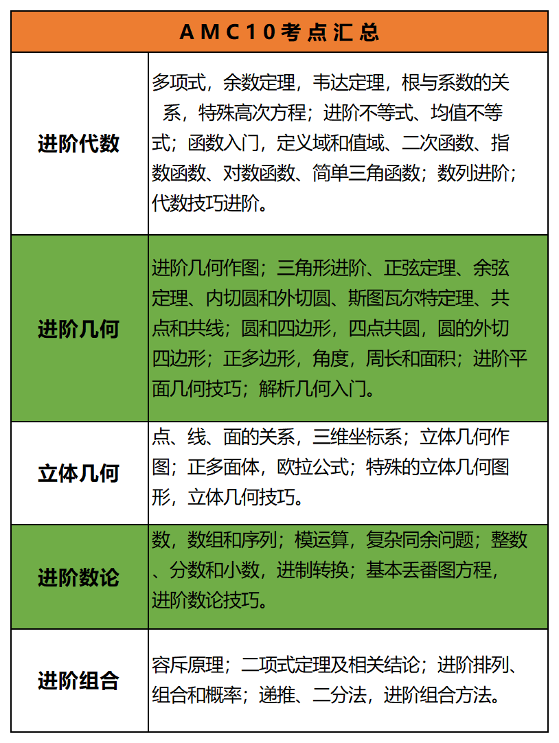
Q、AMC10/12会考到哪些重难知识点?
A、AMC10/12 重难点如下,供参考:


Q、AMC8 都考哪些知识点?什么是最重要的?
A、知识点会涵盖数论、数列、代数、计数原理、概率统计、几何问题、逻辑推理与想象,涉及到质数、因数、等差数列、集合、概率、面积、体积、平行关系、逻辑问题、空间抽象等近30个考点。其中数列和代数问题等问题是初二至高中才能学到的知识,所以要重点去学习。此外,数论也要重点学习。
Q、AMC 的试卷中试题难度是依次递增的吗?
A、是的,就像其他考试一样,AMC 试卷也遵循先易后难的试题难度。无论是AMC8,还是AMC10/12,试均为25道题,1-15题为基础题,要保证正确率,尽可能不丢分;16-20题为拔高题,要求较高,计算量和技巧要求相对较高,若想取得奖项,至多错一题才可以(平时要对自己严格要求);21-25题为压轴题,正确率要保证在50%以上。
Q、AMC10 A/B卷难度构成是什么?
A、AMC10A/B卷难度相当。考试包括代数、几何、排列组合和数论的知识点,题目难度递增。每年的AMC10和12会有一些题目上的重复,AMC10中的后几题可能会出现在AMC12的前几题中。刷题过程中,AMC10和12的练习可以联动起来。
Q、AMC10考试内容有哪些?
A、AMC10在覆盖AMC8知识点基础之上,还多出些内容,同样重视学生分析、解决问题的能力,其中问题涉及的知识点可能不是很复杂,但由于其问题设计新颖,学生需要较高的思维和推理能力才能较好的完成。
Q、若想晋级AIME,需要答对多少道题才可以?
A


希望上面的解答能够对大家有所帮助!

