🔊重磅消息
接阿思丹官方通知
AMC8竞赛线上考试恢复
还没报名的同学赶快报名啦!

01AMC8数学竞赛最新赛制调整

美国数学思维挑战活动(AMC)由美国数学协会举办(MAA),起源于1950年,目前每年全球超过6000所学校的30万名学生参加,是全球最有影响力的青少年数学思维挑战活动。
美国数学思维挑战系列活动包括了AMC8、AMC10/12、AIME、USAMO/USAJMO,其中AMC8主要面向8年级及以下的初中和小学高年级学生。
01、赛制设置
考试时长:40分钟
竞赛题型:25道单项选择题
考试时间:每年1月
(今年考试时间为1月23日,以官方通知为准)
计分方式:答对1题得1分,答错不扣分,满分25分

02、考试时间
AMC8数学竞赛考试时间:2026年1月23日
AMC8数学竞赛报名时间:每年10月
AMC8数学竞赛报名截止时间:每年12月底
03、考纲调整
2026年AMC8考试在评分标准和考试时长上保持不变,但在知识结构和题型设计上进行了大刀阔斧的革新 ,主要体现在以下几个核心模块:
数论与组合(占比20%-25%)
🔸难度显著升级:质因数分解、整数性质等方面的考查深度大幅提升。以往较为简单的考查方式将成为历史,现在需要考生对这些知识点有更深入、透彻的理解,能够应对复杂多变的题目。
🔸新增创新考点:等比数列求和等创新题型被纳入考纲。这要求同学们在备考过程中,拓宽知识视野,掌握新的解题方法和技巧。
🔸技能强化训练:强调运用短除法快速求解最小公倍数与最大公约数。这不仅需要同学们记住方法,更要通过大量练习,达到熟练运用、快速解题的程度。
几何模块(占比25%-30%)
🔸题型拓展创新:引入三维展开图的动态分析类题目。这类题目对学生的空间想象能力提出了极高要求,需要同学们能够在脑海中构建出立体图形的结构,并进行动态分析。
🔸应用融合实际:勾股定理与建筑结构稳定性等实际应用问题相结合。这意味着几何不再是单纯的理论知识,而是要能够运用到实际生活场景中,解决现实问题。
🔸难度大幅提升:不规则图形面积计算的复杂度显著增加。同学们需要掌握更多的解题思路和方法,灵活运用各种技巧来应对这类难题。
代数与概率(占比40%-45%)
🔸建模强化应用:二次函数建模应用成为高频考点。同学们要学会将实际问题转化为二次函数模型,通过数学方法进行分析和求解。
🔸概率结合场景:概率统计题与超市促销模型、物流优化等真实场景紧密结合。这要求同学们能够从复杂的现实数据中,提取关键信息,建立数学模型,计算概率。
02AMC8竞赛报名报名流程详解
AMC8数学竞赛不接受社会考生直接报名。考生若想参赛,可通过以下两种方式报名:
🔴学校报名
如果学生所在学校是阿思丹合作学校或考点学校,学生可由学校统一组织报名。或者个人登录微信小程序【阿思丹国际理科测评】,自行报名。
阿思丹报名网址:http://www.seedasdan.org/

🔴合作机构代报名
考生可选择通过合作机构代为报名,由机构为学员提供报名服务。添加微信了解代报名流程👇
03AMC8竞赛培训课程

课程类型:3-8人小班/一对一课程
课程模式:线上/线下同步开课,课程可回放复习
授课语言:中英双语授课/纯英文授课均可
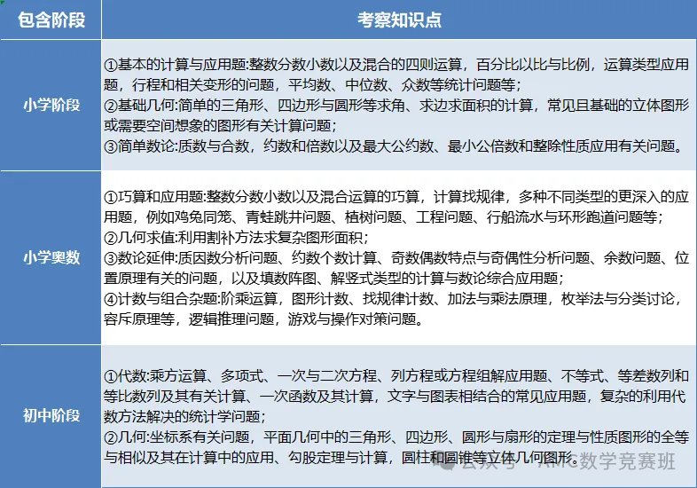
🏆️ AMC8课程大纲🏆️
机构在上海(闵行、浦东、徐汇、黄浦)、北京(海淀、国贸、顺义)、广州、深圳(南山、福田)、苏州、杭州、南京、青岛、无锡、武汉、合肥、成都、重庆、宁波、天津、常州、香港、新加坡等城市设有线下校区~其他城市可以参加线上直播网课,享受总部优质师资。

