不少计划让孩子冲刺AMC10的家长,最近都卡在了“选卷”这一步:AMC10竞赛a卷和b卷的区别是什么?选哪个更适合孩子发挥?而且听说每年竞赛难度都有波动,也怕没摸准难度就盲目备考,反而浪费时间。
要知道,AMC10可是冲击AIME的关键跳板,卷型选择和难度把控直接影响备考方向。
今天就帮大家讲透A卷与B卷的3大核心区别,为大家分析如何选择适合自己的卷子,最后附AMC10数学竞赛培训课程,帮孩子少走弯路,精准备考!
Part 01AMC10竞赛a卷和b卷的区别是什么
01考点内容对比
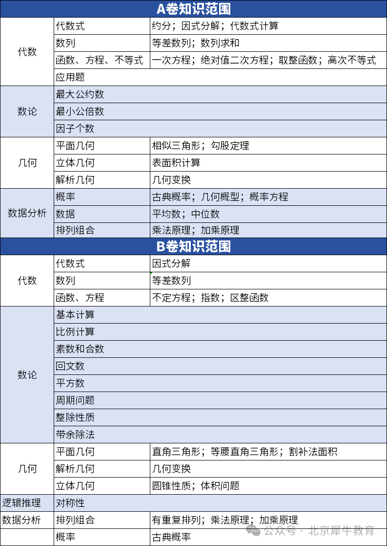
AMC10竞赛考点内容涵盖9-10年级基础知识,主要考察内容包含代数、几何、数论和概率,不包括三角函数、高等代数和高等几何学以及微积分知识。

从AMC10的A、B卷考察知识点分布可以看出,两套试卷的考试内容没有偏离,基本类似,难度也大致相当,涵盖代数、几何、数论和概率等基础数学领域。
不过,A卷更侧重于数学应用和运算求解题,全面考察学生的数学基础知识和解题能力。B卷则包含更多需要高级解题策略和深度思考的题目,难度稍高,对考生的数学素养和解题策略要求更高。

02晋级分数线对比

从近几年AMC10数学竞赛获奖分数线来看,A卷和B卷的奖项分数线(如全球前1%、前5%、AIME晋级线)会因题目难度和考生表现而波动。
以2024年为例,AMC10-A卷晋级AIME分数线为94.5分;而B卷的晋级AIME分数线为105分。
A/B卷可以同时报名吗?
当然!AMC10数学竞赛AB卷可以同时报名。
如果考生觉得考试压力大,考试时间冲突,也可以选择单独报名A卷或B卷。如果同时报考,最终会取两次试卷中的较高分数计入总分。
Part 02
AMC10竞赛A/B卷选择建议
👉目标晋级AIME的学生
建议参加两次的AMC10考试,相当于给自己多一次的机会;
👉目标冲刺AMC12高分/更高阶竞赛的学生
可以参加一次AMC10竞赛+一次AMC12竞赛,熟悉AMC12的题型的同时,冲刺AMC10高分;
👉如果只能参加一场考试的学生
建议熟悉第一次考试题目之后,参加第二次的考试,更有几率获奖。
所以每年报名季,建议同学们报名双场,毕竟AIME是择优晋级的,多考一场就多一次晋级的机会。
Part 03AMC10数学竞赛培训课程
机构专注AMC竞赛培训多年,适用于不同基础的学生,为了助力考生们备考AMC10数学竞赛,机构专业辅导老师帮助梳理难点,强化提升,更好冲奖!

▶课程类型:小班授课/一对一授课模式
▶授课模式:在线/面授均可
▶授课语言:中英双语教学/纯英文授课
▶课程目的:针对重难点科目进行预习和同步学习,补缺补差,难度层层递进,帮助学生举一反三。
▶课程内容:精选主要考核知识模块,配套高频考点强化练习,易错题汇总分析,解决练习不足,缺少技巧性答题的问题。
▶教学方式:精研教材与历年真题库,精准捕捉学生弱项,击破重点难点。

