在国际数学竞赛中,欧几里得是一个非常重要的存在。相比AMC10/12,欧几里得的含金量更高难度也更大,被家长学生们称为是数学竞赛界的“托福”。欧几里得的成绩在申请北美名校时的优势非常大,今天我们就来详细了解一下欧几里得数学竞赛吧!
欧几里得数学竞赛
欧几里得数学竞赛由加拿大滑铁卢大学主办,是北美地区最具影响力的中学生数学竞赛之一,每年吸引全球数万名数学精英参与,被誉为“数学界的托福”。
欧几里得主要是为高二、高三年级,也就是加拿大11-12年级的高中生提供的考试,同时一些成绩优异的高一学生也会参加,旨在培养学生对数学的兴趣,同时也是很好的锻炼数学解题能力的机会。

👇报名方式:
目前欧几里得比赛暂不接受个人报名,学生不能直接报名比赛。
①学校校内统一报名
加拿大高中生可以直接在学校进行报名,国内考生所在国际学校是考点学校,可以学校统一报名。
②机构代报名
机构给报名欧几里得课程的在读学员提供免费代报名,了解欧几里得代报名加我微信
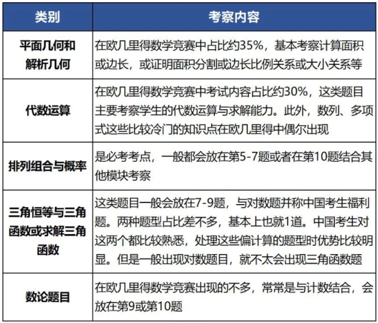
欧几里得考察内容
欧几里得的知识点考察非常平稳,主要集中在基本代数运算与方程求解、数列、多项式、平面几何、解析几何、数论、三角恒等与三角函数、排列组合与概率、对数等模块。欧赛更加注重对学生数学逻辑的考察和培养,对解题过程有更高的要求。
代数:基础代数运算、数列、多项式、方程求解。
几何:平面几何、解析几何、面积和边长的计算。
三角学:三角函数、三角恒等式。
数论:质数、合数、最大公约数、最小公倍数。
组合:排列组合、概率论基础。
函数:函数的定义、性质、反函数和复合函数。

欧几里得难度解析
欧几里得数学竞赛侧重考察逻辑思维能力和解题方式技巧。题型涵盖解答题和全解题,共10道题目,每道题2-3问。对于大部分中国学生来说拿到前25%的难度不大,但想拿到前5%或者顶级成绩,还是有一定难度的。
⏩1-4题
一般1-4题难度约等于AMC前10题,比较基础,需要同学们仔细看题和计算,其中在前4题出现较高频率考点的是简单的计算、简单几何、解方程等。
⏩5-8题
5-8题难度约等于AMC12的10-15题,相对需要一些思路,而且内容相比AMC,更多的考察log函数,平面/解析几何,类似于体制内中考的一些大题。
⏩9-10题
9-10题难度约等于AMC20-25题难度,计算量往往更大,题目也更长,需要学生比较耐心地做大量计算。
欧几里得备考建议
1、梳理核心知识点欧几里得竞赛主要考察代数、几何、三角函数、数列、数论、概率等模块。同学们在开始学习之前先要把知识点梳理清楚,备考起来会更有计划一些。
2、查缺补漏如果孩子有AMC等竞赛基础,可针对性强化薄弱板块;若为零基础,需从基础教材或官方备赛资料(如滑铁卢大学官网的eworkshop)入手,确保知识点全覆盖。
3、熟悉题型与命题风格通过近5-10年真题,了解题目难度梯度、知识点分布和常见题型。前5题为基础题,后5题难度递增,尤其最后两题综合性强。
4、限时模考按考试时间(150分钟)完成真题,合理分配时间:前6题控制在50分钟内,7-9题1小时,剩余时间挑战第10题。通过模考适应考试节奏,提高答题效率。
5、分析错题与总结完成真题后,对照官方答案,分析错误原因,总结解题方法和技巧。重点关注步骤分的获取,规范英文解题步骤,避免因表述不清扣分。
欧几里得课程培训
机构欧几里得培训课程全程班11月起不定期滚动开班,工作日晚上/周六日早八到晚十上课,从零基础→欧几里得竞赛优秀奖,只需50课时,即可冲刺奖项!
👇培训优势
- 核心考点解析
- 高频考点精炼
- 详细剖析真题
- 夯实竞赛基础
- 考前冲刺刷题
- 把握重点题型



