作为美国数学竞赛体系中的重要一环,AIME数学竞赛的难度和含金量都非常高,只有通过AMC10/12晋级的学生才能受邀参加,并且也是MIT、斯坦福等名校录取时重要的参考标准之一!
那么,AMC10/12到底需要考多少分才能稳妥晋级AIME?AIME竞赛究竟考什么?与AMC10/12相比难度如何?晋级AIME后有什么优势?
AIME数学邀请赛介绍

AIME数学邀请赛是由美国数学协会(MAA)组织的一项邀请赛,主要针对在AMC10/12竞赛中表现优异的学生
AIME在美国主要是为了选拔USA(J)MO美国数学奥林匹克和IMO国家队选手,是中国学生能参加到的最高级别的数学竞赛之一。
竞赛语言:中英双语
竞赛时长:3个小时(180分钟)
竞赛形式:15道填空题
评分标准:1题1分,满分15分,每答对1题得1分,答错不扣分,每道题答案都是在000-999之间的整数
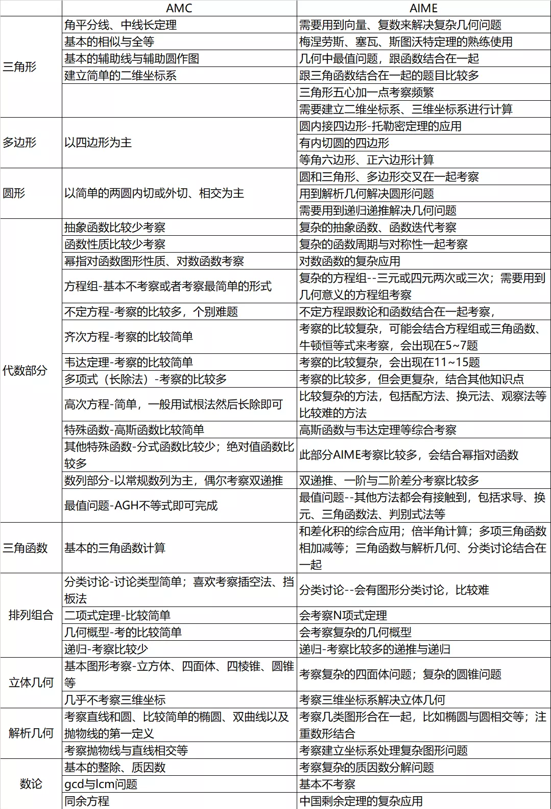
AIME考察内容和难度分析
AIME与AMC10/12数学竞赛考察知识点相似,但难度大幅增加,考察深度也明显提高

01、AIME考察内容涵盖:
代数:复数、多项式、递归数列、函数方程、代数不等式等
几何:圆幂定理、三角形的心、相似与全等、解析几何、三角学等等
数论:整除性、模运算、质因数分解、丢番图方程、数论函数等
组合数学:容斥原理、递推关系、生成函数、组合恒等式、复杂概率计算等
02、AIME竞赛难度体现在:
知识点相互融合:AIME的题目常融合多个数学知识点,如数论与组合数学的结合,要求考生不仅要熟练掌握知识点,还要学会融合利用
思维能力要求高:AIME为填空题,需要完整推导计算,此外AIME难题不能通过套用公式解决,所以对思维逻辑能力提出了较高要求
题目难度梯度明显:通常第1-5题难度相当于AMC12水平;第6-10题难度逐渐提升;第11-15题则是高难度题目
考试时间紧张:3小时完成15道题,平均每题12分钟,考生必须合理分配时间,果断跳过没有思路的题目
AMC10/12考多少分可以晋级AIME


01、AMC10晋级AIME分数线:
A卷:通常需达到103.5分及以上,近年分数线呈上升趋势,建议冲刺110分以上更稳妥
B卷:一般需达到105分及以上,部分年份分数线可能更高,建议目标设定在110分以上
02、AMC12晋级AIME分数线:
A卷:通常需达到85.5分及以上,近年难度有所增加,建议冲刺90分以上
B卷:一般需达到88.5分及以上,部分年份分数线可能更高,建议目标设定在90分以上
晋级AIME的3大核心优势
01、藤校申请加分项
斯坦福、MIT、加州理工、耶鲁等顶尖名校的申请界面,均设有AMC10/12和AIME成绩专属填写栏。
- AIME 7-10 分:对申请全美前30高校极具帮助
- AIME 10分以上:冲刺藤校及TOP10名校的重要竞争力
02、夏校申请敲门砖
顶尖夏校(如 ROSS、SUMaC、PROMYS)的申请竞争激烈,AIME成绩是学术能力的核心证明,多数夏校会明确要求提交竞赛成绩,高分者优先录取。
03、数学能力硬背书
AIME的晋级率,本身就代表了学生的数学逻辑和解题能力处于全球前列,无论申请理工专业还是社科专业,都能体现学生的逻辑思维和抗压能力。
机构AIME培训班
相较于AMC10/12,AIME竞赛的难度明显更高,涉及的知识点更广,计算更复杂。而且,AMC10/12成绩公布后,距离AIME考试时间很短(通常不足两个月),因此提前准备显得尤为重要
机构推出的AIME冲刺课程,针对AIME考试特点和难点进行专项突破,授课老师王老师、顾老师等都带出了许多高分学员
课程类型:小班/一对一课程
课程模式:线上/线下同步开课,课程可回放,反复学习
授课语言:面向国际/国内学生,中英双语授课/纯英文授课均可~
线上授课:采用腾讯会议教学,学生可以和老师实时互动。

目前,机构已在上海、北京、广州、深圳、苏州、杭州、成都、重庆、南京、青岛、无锡、武汉、合肥、宁波、天津、常州、香港、新加坡等城市开设线下校区;其他城市的学生可选择线上网课,同步享受总部优质师资和教学服务,无需担心地域限制

