AMC10/AMC12考试时间
A卷:
2025年11月5日(美国时间)
2025年11月6日(中国时间)
B卷:
2025年11月13日(美国时间)
2025年11月14日(中国时间)
AMC10/AMC12考前注意事项
在考试前,考试承办方会给考生发送相关考试通知,一定要记着考前的这几天查看邮箱或短信,避免垃圾邮箱或者信息拦截错过相关信息。
AMC10/12准考证需要在考前一周在报名官网下载打印。为防止准考证丢失,建议考生可以提前多打印几份备用。
正式考试只有一次机会,必须在规定时间内登录。可提前30分钟登录,考试开始15分钟后未登录考试的,一律视为迟到缺考,将无法再进入考试系统。
考试过程中学生可以使用尺子,圆规,量角器,橡皮,及草稿纸,但不允许使用计算器, 手机,电子词典等电子产品。
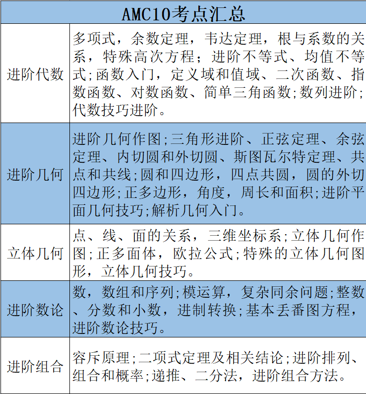
AMC10/AMC12高频考点
AMC10高频考点:
几何模型、代数变形、概率陷阱题。针对这些高频考点,深入理解知识点,通过课后习题巩固练习。

AMC10必考知识点(重点)
代数:代数计算技巧(因式分解、换元、展开等)、二次函数与方程、绝对值和取整函数、数列、求和问题、直线与圆
几何:几何变换、圆的几何性质
数论:同余(剩余系、整除法则、同余方程)、整数方程、位置原理与进制
AMC10容易出错的点
代数:应用题(审题、计数单位、建模等);绝对值函数求解;指数、对数函数的计算
几何:全等/相似三角形(寻找相等角);图形的切割增补(转化特殊三角形、特殊圆形);
计数:排列与组合的区别;避免重复计数;迭代
数论:质因数分解;尾数;同余
概率:离散概率;几何概率
AMC12高频考点:
高阶内容(三角函数恒等式、复数几何意义、递推数列等)、复杂几何问题、组合数学。
AMC12容易出错的考点:
代数:代数计算技巧、二次函数与方程、对数、三角函数、复数、多项式、数列问题与求和、直线与圆方程;
几何:边长计算、面积问题、圆的几何性质、立体几何;
组合:进阶计数方法、基本计数方法于概率问题、几何概率;
数论:质因数分解和因数、同余计算、整数方程。
AMC10/AMC12抢分策略
AMC考试中最基本的规则 ——做错0分,不做得1.5分,AMC竞赛的题目杜绝瞎猜,空着要比盲选聪明。
如果前16题全部做对,即使后面9题全部空白,你的分数也将达到16×6 + 9×1.5 = 109.5分,这已远超历年晋级线!即便是前14题全对,也能拿到100.5分这样一个比较安全的分数。
如果目标是晋级AIME(前5%),需确保前16-20题的准确率,可适当放弃最后几题。若冲击前1%,需尽量做对前22题,但不必死磕难题。
恭喜!下一站到达AIME
| AIME培训课程班级名称 | 课时 | 班型 | 
| AIME冲刺A班 | 20 | 3-6人班 | 
| AIME冲刺B班 | 20 | 3-6人班 | 
| AIME冲刺C班 | 20 | 3-6人班 | 
| AIME周末模考点评A班 | 20 | 3-6人班 | 
| AIME周末模考点评B班 | 20 | 3-6人班 | 
| AIME周末模考点评C班 | 20 | 3-6人班 | 
上课方式:线下面授/线上直播
上课语言:纯英文/中英文双语
上课人数:1对1/3-6人小班课
适合学生:面向AMC10/12数学竞赛模考90以上或测试题做对15题以上达到晋级水平的学生
 
				 
					 
			 
			 
									 
		 
		 
		 
		 
			 
			 
			 
			 
			