AMC10/12和欧几里得数学竞赛作为高含金量的国际数学竞赛,AMC10/12认可度极高,是证明学术竞争力的“硬通货”。而欧几里得 是加拿大最权威的数学竞赛,在全球范围内有很高的声誉。AMC10/12数学竞赛考完可以衔接欧几里得竞赛吗? 需要补充哪些知识点?
AMC10/12数学竞赛
AMC10/12数学竞赛
创办机构:美国数学协会(MAA)
创办时间:1950年,AMC数学竞赛是目前国际认可度和含金量最高的数学竞赛之一
竞赛目的:激发学生对数学的兴趣,培养他们的逻辑思维能力和问题解.决能力。

欧几里得数学竞赛
创办机构:加拿大滑铁卢大学数学院
创办时间:1945年,欧几里得数学竞赛有着“数学界小托福”之称
竞赛目的:侧重于考察学生解.决问题的能力,包括面对复杂数学问题时的解题思路和方法。
AMC和欧几里得竞赛对比

从知识点深度上看:AMC10/12>欧几里得
从知识点广度上看:AMC10/12≈欧几里得
①AMC10/12竞赛知识点
AMC10的知识考察范围涵盖代数、几何、数论、组合四大模块,难度相当于初高中数学联赛。
AMC12涵盖整个高中数学课程,要求备考学生掌握更加高阶的内容,同时在解题难度和技巧方面要求更高。
竞赛题型只有25道选择题
②欧几里得竞赛知识点
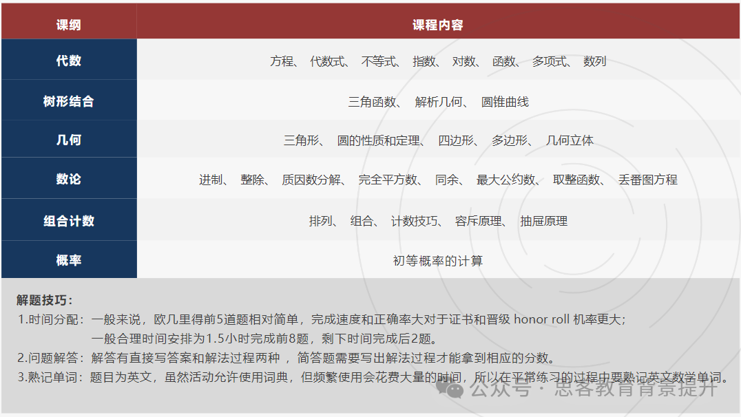
欧几里得涵盖代数、几何、数论、概率与排列组合、对数、三角学,但不包含复数。知识点:有指数对数、三角函数、平面几何、解析几何、数列、排列组合、数论、函数方程、多项式、不等式等。
竞赛题型包括解答题和全解题,共有10道题目,每题2-3个问题。
从获奖率上看:AMC10获奖率72%、AMC12获奖率85%、欧几里得获奖率95%。
从AMC到Euclid,需要重点关注以下知识:
1. 代数和函数
这是Euclid的核心,远超AMC的考察深度。
多项式:
韦达定理的扩展和应用(不仅仅是用在二次方程)。
多项式除法、余数定理、因式定理。
求解高次方程(三次、四次)或进行因式分解。
函数与方程:
函数变换(平移、伸缩、对称)。
求解包含绝对值的方程和不等式。
函数图像的交点问题。
2. 解析几何
这是Euclid与AMC几何部分最大的不同。AMC的几何多是平面几何,而Euclid大量使用坐标法。
直线:斜率、方程形式、平行与垂直条件、点到直线的距离。
圆:标准方程和一般方程、直线与圆的位置关系(相切、相交)、圆与圆的位置关系。
抛物线、椭圆、双曲线:需要掌握它们的标准方程和基本几何性质(焦点、准线、渐近线等),虽然不常考压轴,但基础题会出现。
参数方程和轨迹方程:能够求动点的轨迹方程。
3. 三角函数
AMC对三角函数的考察相对基础,Euclid则会深入很多。
三角函数恒等式:必须熟练掌握并灵活运用,特别是和角公式、倍角公式、半角公式。
正弦定理和余弦定理:在几何问题中的应用,尤其是解决非直角三角形问题。
三角函数方程:求解复杂的三角方程。
三角函数图像和性质。
4. 数列和级数
等差数列和等比数列:通项公式、求和公式。
收敛级数:特别是无穷等比级数的求和。
5. 对数与指数
指数函数和对数函数的运算规则和性质。
求解指数方程和对数方程。
欧几里得和AMC竞赛培训
机构总部位于深圳市福田区上梅林,拥有11年国际竞赛辅导经验,在北京、武汉、成都、杭州等城市开设了分部。
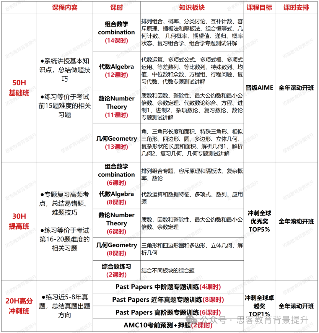
机构欧几里得培训课程及AMC数学竞赛根据不同年级、不同数学基础的学生,开设长线班、提高班、冲刺班(滚动开班,详细课程安排可咨询老师,帮助不同年级及基础的同学们高效备考,冲刺更高奖项。
欧几里得课程体系
课堂形式:班课:4-8人/1V1定制化课程
授课时长:长线班-50课时;全程班-40课时;基础班-30课时;冲刺班-20课时;1对1-30课时
授课时间:线上,具体时间根据老师和学生情况商议
授课语言:中英双语教学/纯英文授课
欧几里得课程大纲:

AMC竞赛课程体系
线上/线下授课:无论是海外/国内的学生,都不受地域限制,享受一线导师教学,课程支持回放,无限次数循环学习。
中英双语/纯英文授课:帮助同学在学习AMC知识的同时,接轨国际教育。
小班授课:4-8人小班制,保证每位学员都能得到充分的关注和指导。
课程特色:精编教学体系,丰富的带教经验,帮助学员快速搭建全面的竞赛知识体系。
【AMC10全程班课程大纲】示例


