随着AMC10/12竞赛告一段落,许多同学已着手规划下一年度的数学赛事。除AIME邀请赛外,欧几里得数学竞赛同样是不容错过的优质选择。
由加拿大滑铁卢大学主办的欧几里得竞赛,素有“数学界托福”之称,在全球范围内享有广泛的认可度和高含金量。Sharon特别推荐9-11年级的同学将其作为重点备赛目标。
- 欧几里得竞赛难度如何?
- 欧几里得数学竞赛考什么?
- 参赛需要具备怎样的基础?
- 如何系统规划备考路径?
- 有没有欧几里得竞赛培训课程?
Part 01
欧几里得数学竞赛考什么

⏰考试时间:2026年4月1日
⏰竞赛时长:150分钟
🧩竞赛语言:全英文考试
🧩适龄人员:任意年级高中生
🧩竞赛题型:共有10道题,总分为100分(每道题占10分)。包括short answer题和full solution题两种类型。short answer题只需要给出正确答案即可获得满分。
*标有黄色灯泡的为short answer,即写出答案即可。标有纸和手握笔的为full solution,即需要写出详细的答题过程。👇

🧩评分标准:欧几里得数学竞赛题目包含2-3个小问,一部分题目只需提供答案,一部分则要求提供完整解题过程。
🧩报名方式:考点学校考生可以通过学校统一报名,非考点学校学生可以联系Sharon老师代报名(微信/电话:16601876765)
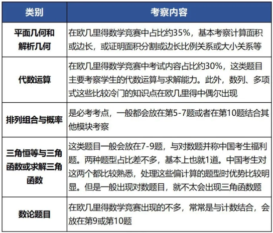
🧩考试内容:欧几里得竞赛涵盖的知识体系主要包括代数、数论、几何和概率四个部分,内容大致覆盖从初一到高二的课程范围。

对于学习国际课程的学生而言,若以ALevel课程为基础,其中P1、P2、P3三个数学模块已涵盖约98%的相关知识点,这意味着备考过程无需投入过多额外精力。
以几何部分为例,其中所涉及的全等三角形、圆的性质及相似思想等,均为初中阶段已掌握的内容,因此参与此项考试具有较高的投入产出比。
Part 02
欧几里得竞赛难度如何
欧几里得数学竞赛主要评估参赛者的逻辑思维与解题技巧。考试包含10道题目,题型为解答题与全解题,每道题下设2-3个小问。
对中国学生而言,跻身前25%并不困难,但要进入前5%或获得顶尖成绩,则具有一定挑战性。
🔹 第1-4题:基础题型
难度与AMC前10题相当,考点集中于基础运算、简单几何及方程求解等内容。解题关键在于审题细致与计算准确。
🔹 第5-8题:中阶难度
接近AMC12的第10-15题,需要更多解题思路的构建。常考内容涉及对数函数、平面与解析几何,难度与国内中考压轴大题近似。
🔹 第9-10题:高阶难度
难度与AMC第20-25题相仿,题目篇幅较长,计算量显著增加,要求考生具备较强的耐心与计算能力。

Part 03
欧几里得竞赛备考规划
欧几里得数学竞赛注重基础知识的扎实掌握与解题步骤的规范书写,题目设计合理,不设偏题、怪题。为高效备赛,建议采取【基础巩固-专题强化-全真冲刺】三阶段备考方案:
系统构建知识体系
赛前3-6个月
本阶段旨在全面梳理考点,扫除知识盲区。建议采取以下措施:
💚分模块整理代数、几何等核心内容
💚精练近三年真题,标注高频考点
💚推荐使用《Challenges and Thrills of Pre-College Mathematics》教材
聚焦核心题型突破
赛前1-3个月
重点提升解题效率与规范性:
💛针对性训练函数方程、向量几何、同余理论等高频题型
💛每日保持真题练习与拓展训练
💛参加官方模拟考试,强化解题步骤的规范表达
全真模拟与策略优化
最后2周
全面提升应试能力:
💗每日完成限时模考,严格使用答题卡
💗合理分配答题时间:前段题目控制在8分钟/题,后段预留充足时间攻坚
💗重点复盘易错题型,同步进行心理调节训练
Part 04
欧几里得竞赛培训课程
我们的欧几里得数学竞赛培训课程涵盖全程、基础、冲刺三大班型,针对不同基础的学生进行针对性强化,有效提升在欧几里得竞赛中的知识运用与解题能力。

✅授课时长:全程班共50h,冲刺班30h
✅班级人数:3-8人小班课
✅授课形式:线上线下同步学
✅授课语言:中英双语/全英授课
✅线上实时直播课程,可回放
✅线下30+校区:上海(浦东、徐汇、黄浦、闵行)、北京(海淀、国贸、顺义)、广州、深圳(南山、福田)、苏州、杭州、成都、重庆、南京、青岛、无锡、武汉、合肥、宁波、天津、常州、中国香港、新加坡等均开设线下校区
