随着AMC8竞赛热度持续攀升,越来越多的学生加入其中,也吸引了众多新生代家长的关注。对于初次接触此项竞赛的家长,心中常存有以下疑问:
AMC8数学竞赛是什么?
AMC8数学竞赛知识点有哪些?
AMC8含金量高不高?
有没有AMC8真题资料与AMC8培训课程可选?
您关心的这些问题,Sharon将通过本文为您一一解答,助您全面了解AMC8!
PART 01
AMC8数学竞赛是什么
AMC8(美国初中数学竞赛)是针对8年级及以下学段设计的国际数学测评。AMC8与国内数学竞赛的关键区别在于:知识体系更为宽泛,并强调数学思维的培养,普适性更高。
参与此项赛事的核心价值在于,它既能启迪学生思维,又可为小升初增添重要的竞争优势。

报名截止时间:2026年1月13日
考试时间:2026年1月22日(周四)
题型设置:25道单项选择题
竞赛语言:中英双语
考试时长:40分钟
参赛对象:8年级及以下,参赛当天≤14.5岁
评分标准:答对1题得1分,答错或不答得0分
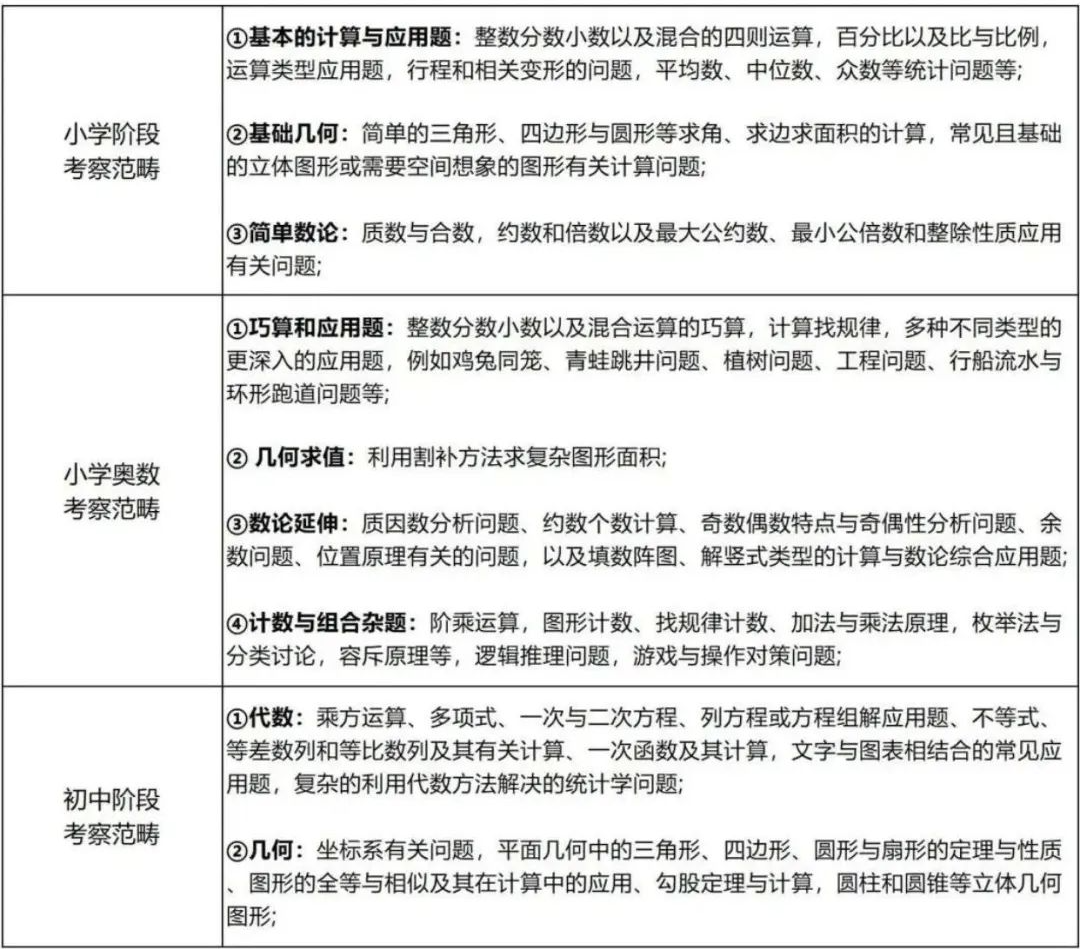
考试内容:AMC8数学竞赛考点主要分为四大模块,分别是基础代数、基础几何、基础数论和基础组合数学。

PART 02AMC8含金量高不高
💛增强国内升学竞争力
AMC8成绩已成为众多顶尖中学招生时的重要参考。学生在北京六小强、上海三公等知名学府的选拔中,优异的竞赛表现可作为数学能力的权威证明,为升学增添有力筹码。
💚拓展国际教育路径
对于计划出国留学的学生,AMC8成绩是申请海外高中的加分项。上海世外、包玉刚等知名国际学校在招生时,均高度重视学生的竞赛经历,其入学测试常参考AMC8题型与难度标准。


💜强化校内学习基础
AMC8内容全面覆盖小学及初中数学核心知识点。备战过程不仅能够巩固校内所学,还能提前接触中学数学内容。值得一提的是,2024年上海中考数学卷中出现的多种题型,均可在历年AMC8考题中找到对应原型。
PART 03AMC8数学竞赛知识点难度
AMC8数学竞赛知识点难度主要体现在以下方面:
💗知识跨度与理解深度
AMC8数学竞赛知识点内容跨越了国内小学至初中阶段的数学范畴。它并非简单罗列知识点,而是强调对数学概念的深刻领会与灵活应用。对于缺乏系统思维训练的学生而言,这构成了显著挑战。

💗题目设计的梯度分布
试题难度呈现明显的递进特征:
- 第1-8题为基础难度,侧重基本概念与运算能力
- 第9-16题为中阶难度,需要运用综合思维选择解题策略
- 第17-25题为高阶难度,要求具备创新性的解题思路与数学洞察力
💗严格的时间限制
参赛者需在40分钟内完成25道题目,平均每道题仅约1.5分钟。这种高强度的时间压力不仅检验数学功底,更考验快速决策与临场应变能力。

💗思维模式的转型要求
与传统数学测试不同,AMC8更注重解题过程的逻辑性而非单一答案。其题目设计鼓励突破常规思维定式,要求学生以更开放、灵活的视角分析问题,这对习惯于标准解题模式的学生构成了新的挑战。
PART 04AMC8数学竞赛培训课程
入班测试

课程大纲

课程服务
线下校区
线下校区:上海(浦东、徐汇、黄浦、闵行)、北京(海淀、国贸、顺义)、广州、深圳(南山、福田)、苏州、杭州、成都、重庆、南京、青岛、无锡、武汉、合肥、宁波、天津、常州、香港、新加坡等均开设线下校区。
