随着AMC8数学竞赛热度持续走高,吸引了约来越多的同学们参与进来~那么以江浙沪地区为例,为什么这么多人选择备考AMC8数学竞赛?看完这篇你就知道啦~以下是关于为什么江浙沪地区这么多人选择备考AMC8数学竞赛的原因,感兴趣的家长们可接着看下文~
为什么这么多人选择备考AMC8数学竞赛?
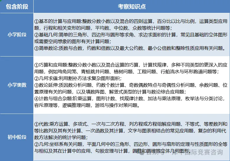
为什么这么多人选择备考AMC8数学竞赛?以下是上海地区初中数学目录和AMC8数学竞赛考察内容的对比🆚




AMC8数学竞赛含金量如何?
升学竞争力
海外升学优势:
美国:麻省理工学院、耶鲁大学、加州理工学院等名校将AMC成绩视为评估申请者数学能力的重要依据。
英国:顶尖私校在数学入学考试中引入AMC8原题,竞赛经历有助于衔接大学数学课程。
加拿大:顶级私校将AMC8竞赛成绩作为录取参考标准之一,获奖经历可增强申请材料竞争力。

国内升学优势:
小升初:北京六小强、苏州丘成桐、上海三公及成都479等名校关注AMC8竞赛成绩,奖项可作为数学能力的有力证明。

体制内高中:AMC8奖项可作为课外学术竞技背景的有力补充,提升升学竞争力。
思维培养价值
数学能力提升:AMC8题目设计精巧,难度层次分明,能够有效检验并提升学生的数学基础知识与解题技巧。
思维模式拓展:竞赛要求学生跳出常规思维模式,运用创新方法解决问题,有助于培养灵活多变的思维方式。
跨学科应用能力:题目常涉及数据图表分析、现实场景决策等,强化基础知识的同时培养批判性思维。

为什么这么多人选择备考AMC8数学竞赛?

👉线上课程:采用Classin软件授课,4-8人小班教学,直播形式保证学生和老师可以在线实时互动,保证课堂活跃度。
👉机构目前在在全国16个城市有超过20+校区,在上海、北京、南京、苏州、无锡、杭州、广州、深圳、青岛、合肥、武汉、成都、宁波、重庆、香港等地均设有校区。可根据学员所在城市就近安排,其他城市可以参加线上网课,享受总部师资~
