AMC8是什么?AMC8数学竞赛有用吗?AMC8数学竞赛含金量高吗?AMC8数学竞赛适合几年级?AMC8数学竞赛历年真题免费发送,AMC8数学竞赛含金量、赛制规则、奖项设置一文介绍清楚!
AMC8是什么?
AMC8(美国初中数学竞赛),它是主要针对八年级及以下学生的数学竞赛测试。这项竞赛始于1985年,于每年的1月举行,低至小学三年级,高至八年级考生均可参加。

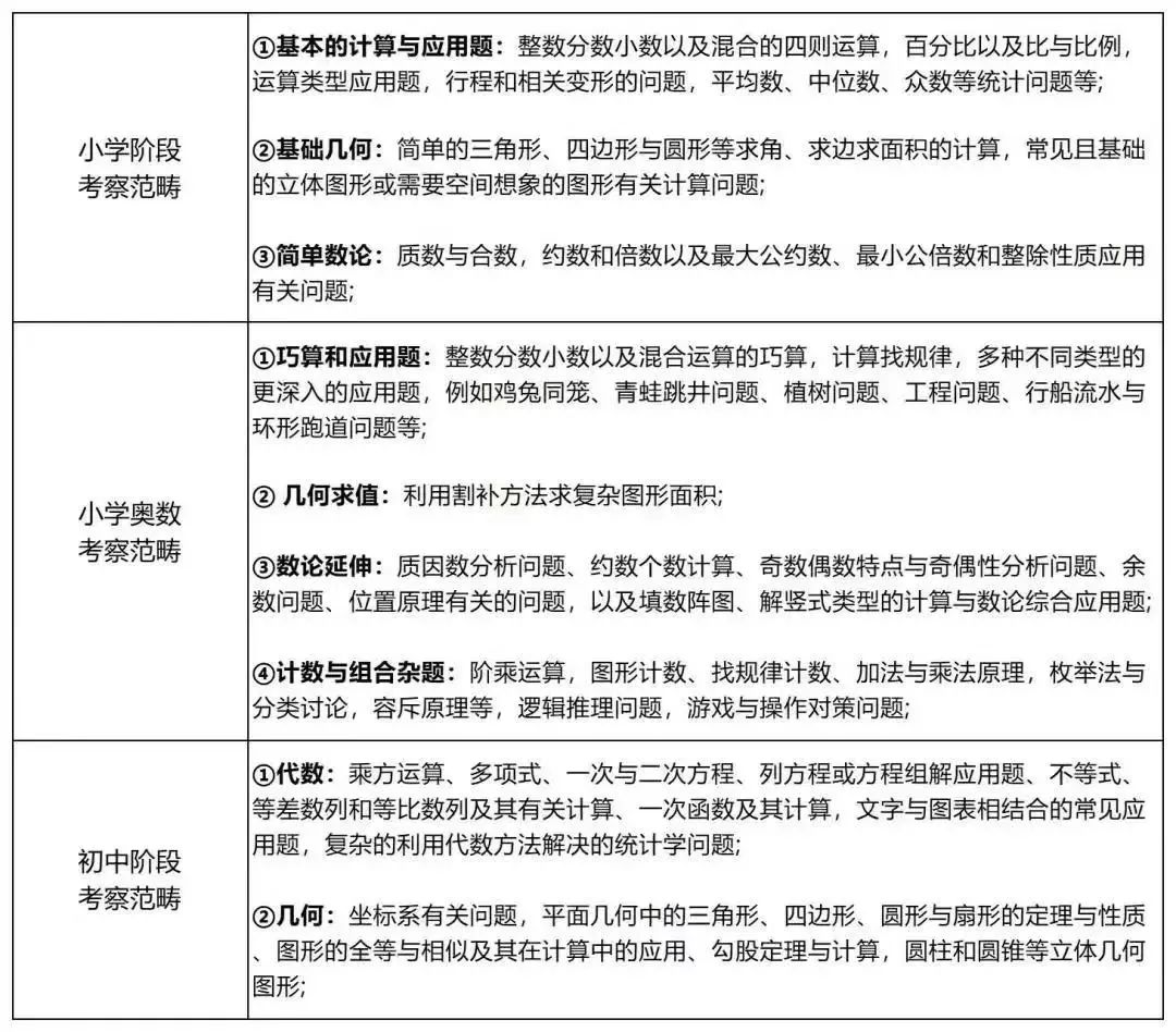
AMC8数学竞赛考试范围知识点内容主要包括(但不限于)整数、分数、小数、百分数、比例、数论、基础几何(含面积、体积)、概率统计及逻辑推理等。

AMC8考试时间安排及赛制规则
AMC8考试时间:2026年1月23日 17:00-17:40
AMC8报名截止时间:2026年1月13日
AMC8报名费用:120元/人
活动形式:线下/线上活动
报名条件:8年级及以下学生可以报名参加AMC8活动(年龄截止至测评活动当天)
考试语言:中英双语
考试题型:25道单项选择题,共40分钟
评分标准:答对1题得1分,答错不扣分,满分25分
AMC8数学竞赛有什么用?
✅小升初简历背景储备,增加升入重点高中的几率。
✅提升数学思维,以考促学,提升学生在校内数学学习的成绩和兴趣。
✅为转入国际学校做准备,众多国际学校将其列为申请加分依据,它不仅能直观展现学生的数学天赋,更预示着其具备挑战更高难度竞赛的潜力。
有消息称,上海某学校明确规定,AMC8前1%可加5分,前5% 可加2分。值得关注的是,随着参赛人数攀升,AMC8竞赛认可度不断扩大,不少公立名校也开始重视这一成绩。

✅AMC竞赛体系一脉相承,AMC8作为入门级赛事,与AMC10、AMC12紧密关联。后两者更是 MIT、斯坦福等世界名校在录取时看重的竞赛成绩,扎实的AMC8竞赛基础,是未来冲击更高阶竞赛的关键。

AMC8数学竞赛奖项设置及分数线


AMC8历年真题



AMC8全程班培训
机构开设上海AMC8培训课程全程班长线备考直冲2027年AMC8前1%奖项。
AMC8培训全程班:110h,分为基础,强化,冲刺三个阶段。
⭐适合学生:适合备考上海三公、国际学校择校的学生,适合数学基础一般,想要训练逻辑思维的学生。
⭐课程特点:主打长线备考,深度学习,帮学生建立AMC8知识体系,稳扎稳打训练思维能力,提升解题应试能力。
⭐AMC8培训全程班课程大纲:
针对备考AMC8竞赛的G3-5低龄学生,机构上海Pre AMC8课程更有性价比,比AMC8培训好入门,课时增加10课时,主要是补齐基础,帮助学生平稳过渡AMC8。

