近年来AMC8成为深圳爸妈聊天时候的高频词,坐标深圳AMC8数学竞赛有什么用?初次备考AMC8快来了解这些信息!
AMC8数学竞赛信息
AMC8数学竞赛科普这是美国最权威的青少年数学赛事之一,也是通往国际奥数国家队的第一步。
在中国,由ASDAN中国官方合作承办,采用中英双语试卷,公平又专业。

✅参赛资格:8年级或以下,且年龄不超过14.5岁
✅考试时间:每年1月举行
✅考试形式:线上/线下考试
✅竞赛语言:中英双语
✅考试时长:40分钟
✅题型设置:25道选择题
✅评分标准:满分15分,答对1分,不答或答错不扣分
为何深圳爸妈开始重视AMC8?
在深圳AMC8数学竞赛有什么用?含金量在于以下几点:
国际权威认证
AMC8由享誉全球的数学组织——美国数学协会(MAA)权威创办,全球统一命题评分,精准定位孩子数学水平。
本土官方授权
经美国数学协会MAA授权,ASDAN中国成为大中华区AMC8竞赛的官方运营机构。赛事特别提供中英双语试卷,降低了国内孩子的参赛门槛,选拔优秀数学苗子。
国际校招生的"隐形标尺"
据深圳多位家长反馈,以贝赛思、深国交、万科梅沙书院、南山中英文学校等为代表的第一梯队国际学校,均在招生简章中明确将AMC8等国际赛事成绩列为"优先录取参考项"。

小升初突围的"黄金装备"
随着本土传统赛事鹏程杯淡出,AMC8正快速崛起为深圳小升初选拔体系中不可或缺的"硬指标"。深圳四大名校的优才选拔中,手握AMC8前1%(通常20分以上)证书的学生占比已超半数!

AMC8相当于什么水平
虽然叫“8年级”,但其实AMC8数学竞赛内容覆盖小学到初中知识点,重点在于超前理解和灵活运用。难度相当于国内小学数学杯赛、小学奥数五年级的水平
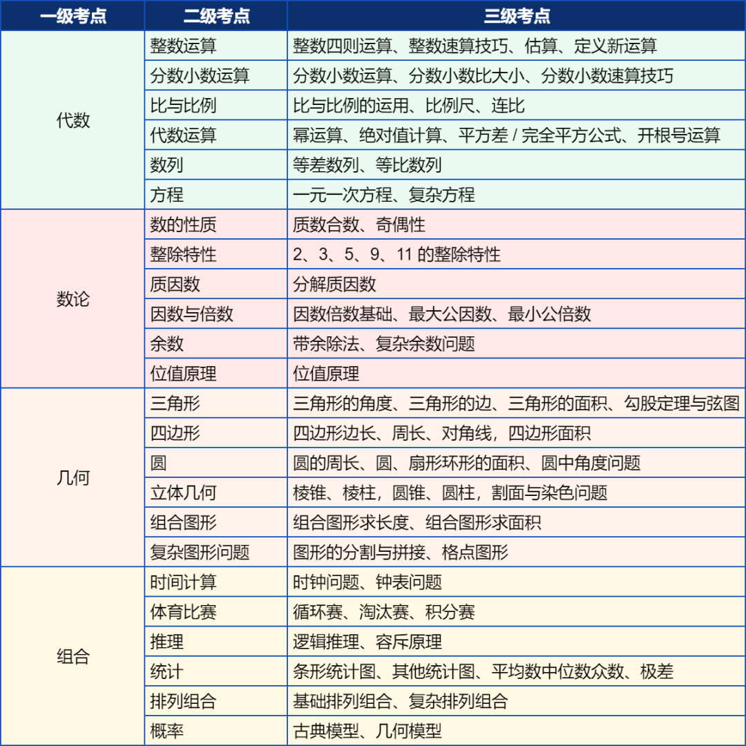
✅ AMC8考点整理

建议三年级开始接触,四年级系统准备。竞赛考察范围较广,高效备考往往需要专业指导与规划!
AMC8要不要报班?
如果孩子自律性较弱、家长时间有限,或者目标明确用于升学助力与思维提升,系统性的课程培训往往能带来更高效的备考体验:
✅ 体系化学习,精准突破专业课程围绕核心考点与竞赛思维设计,帮助孩子摆脱盲目刷题,将时间用在关键处,备考路径清晰、目标明确。
✅ 师资专业,经验导向授课教师具备顶尖学术背景与丰富竞赛指导经验,不仅讲解知识,更传授解题技巧与思维方法,让孩子少走弯路,直击高分。
机构深圳线下校区位于南山和福田区,支持线上同步上课,AMC8培训课程凭借优异的出分和成熟的课程体系,在深圳家长圈赢得一众好评!机构深圳AMC8培训课程详情

