2026年AIME报名考试时间确定!
考试场次跟去年一样
AIME Ⅰ不再对国际考生开放
国内参赛选手只能报名AIME Ⅱ
阿思丹也更新了AIMEⅡ卷的考试信息!

2026年AIME Ⅱ卷竞赛规则:
- 报名截止:2026年2月2日
- 竞赛时间:2026年2月12日13:00-16:00
- 参与方式:AMC10/12分数达到晋级线后即可获组委会邀请参与
- 考试语言:中英双语
- 考试时长:3小时
- 试卷构成:15道填空题,答案为000-999之间的整数
- 计分方式:每答对1题得1分,答错不扣分

AIME,全称American Invitational Mathematics Examination,即美国数学邀请赛,是美国数学竞赛AMC系列赛事中的一项高级别竞赛,也是美国国际数学奥林匹克(IMO)代表队选拔赛的重要阶段。该竞赛始于1983年,旨在选拔和培养数学领域的杰出人才。
AIME竞赛通常在每年的2月举行,分为AIME I和AIME II两个阶段。参赛者需通过AMC10或AMC12竞赛的选拔,取得优异成绩后才能获得AIME的参赛资格。
1、名校申请必杀技
Top院校申请的重要辅助资料。AIME高分能够证明学生在数学领域的卓越能力,使其在众多申请者中脱颖而出。
2、学术能力的证明
AIME竞赛的题目难度高于AMC10/12,更具挑战性和深度。参加AIME竞赛可以进一步锻炼学生的数学思维能力、逻辑推理能力和问题解决能力,帮助学生更好地理解和掌握数学知识。
3、增加国际竞赛经验
AIME竞赛是一个国际性的数学竞赛,参加该竞赛可以帮助学生增加国际竞赛经验,提升学生的国际化学习和竞赛背景,从而提高其入学竞争力。
2026年AIME竞赛如何报名
AIME属于邀请赛,不用考生报名,受邀参加的同学在会收到官方发的邮件,在规定时间内点击确认参加即可!
AIME与AMC区别?
1、题型难度上升
✅AIME题型是填空题,填空题比选择题的难度大,无法投机取巧做题,需要解题并填上答案。
✅AMC题型是选择题,有多种做题方法和技巧。比如,可通过特殊值法,代入法,估算等方法选出答案。
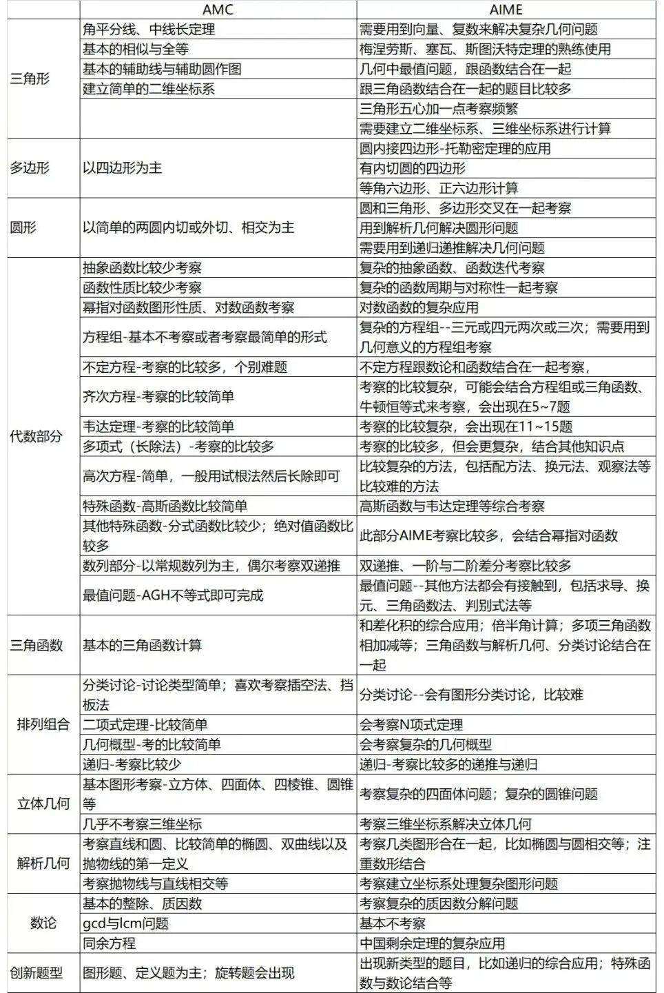
AIME与AMC竞赛考点对比

2、图形更复杂
✅AIME对几何的考察达到了中国国内的高考难度;数学的压轴题如果是一个解析几何题的话,难度就会变大;无论是平面几何,还是立体几何图形都更复杂。
✅AMC考的相对比较简单,考基本定义。
3、计算更复杂
✅AIME对计算量的要求更高,计算过程复杂。
✅AMC相对来说没有那么高的要求,而且很多时候通过判断就可以把题做出来。
4、串联的知识点更多
✅AIME题目特别是从第9题开始,尤其是9-15题,题目串了好几个知识点,比如这个题目可能是一个函数加上一个对数,然后再加上数论的知识点结合在一起。
5、做题速度要求更高
✅AIME对做题速度要求更高。学生要对所有的知识点掌握的非常熟练,不能等到考场上再去推导一个具体的公式。比如去推断一下数论当中的欧拉定理,或者复数当中的欧拉方程。
6、要能更快速的看到问题的本质
✅AIME对一些复杂题目要具备一眼可看到问题本质的能力。
✅AMC如遇题不会,可以猜测或者通过各种各样方法,大体进行计算。
7、选择某个数学工具显得更重要
✅AIME更多的考察选择数学工具能力,特别是几何方面的题目。可以通过纯集合的方法,或通过向量,甚至可以通过复数,通过函数来去做这个题目。需要选择一个计算量小,相对没有错误的一种方式,把题目做出来,这是AIME比AMC要求更高的体现。
机构特开设AIME冲刺课程,DMM杜克数学大会竞赛认证教练、牛剑导师授课,线上/线下,小班/1v1,精准辅导助力高分!
01竞赛大神级导师领航
【背景硬】
DMM杜克数学大会竞赛认证教练、牛剑导师;老师还是数学竞赛选手出身,学生阶段就斩获全国数学高中联赛一等奖,留学归来后深耕数学教学与竞赛培训领域;
【资历深】
8年+授课经验,累计授课超15000+小时,辅导学生超1000 人;从业多年深耕数学教学,在牛剑附加考试、Alevel、IG、IB、AP、择校备考、竞赛等领域积累了丰富的备课与授课经验;编写的AMC系列教材及授课视频被业内广泛借鉴传播,是数学竞赛领域的“干货输出机”;
【提分率高】
学科提分率90%以上,高分率85%以上,竞赛获奖率82%以上,深谙命题规律与提分技巧!
02从基础到冲刺,精准覆盖考点
✅基础模块:核心知识点精讲(适配AMC晋级选手)
✅进阶模块:高频题型专项突破
✅冲刺模块:近10年真题精析+模拟模考+错题针对性复盘
03定制化学习,全流程陪伴
针对竞赛备考“个性化需求强”的特点,提供全周期专属服务:
入学阶段:
- 入学精准诊断:通过“竞赛水平测试+1v1学情访谈”,明确学生基础,定制专属学习计划;
- 期间进行阶段性测试,不断调整优化学习方案。
学习阶段:
- 专属班主任全程跟进:课前提醒预习、课中记录学习重点、课后批改作业+答疑;
- 每周作业进度跟踪+定期模考,动态调整学习计划;
- 高频答疑反馈:建立专属学习群,导师团队7×12小时在线答疑,每周出具学情报告,并与家长定期沟通,动态调整学习策略;
- 甚至竞赛报名指导、考前冲刺规划都帮你搞定,备考全程有人 “托底”。
冲刺阶段:
- 考前心理辅导+答题策略集训,全程把控提分路径。
04机构竞赛高分成果
【机构竞赛辅导】不管是数学、物理、化学、生物类硬核战场,还是经济、商赛、文科类的逻辑思辨赛,机构统统覆盖,精准匹配备考方向;从信息收集、报名指导到课程匹配、教学辅导全方位助力,帮助学生获得理想的竞赛成果,并转化为有竞争力的申请素材。

