Kaggle运行机制
Kaggle是全球最大的数据科学竞赛平台和机器学习社区,由Google于2017年收购。其竞赛机制设计非常成熟,Kaggle运行机制是一个完整的、闭环的、激励持续学习的生态系统。从问题发布到最终奖励,每个阶段都设计得既促进竞争又鼓励协作,这种机制不仅推动了数据科学技术的发展,也为企业解决了实际问题,同时为数据科学家提供了宝贵的学习和展示平台。
下面用具体步骤说明它是怎么运作的:
1. 企业或大学提供赛题 + 数据集
2. 参赛者分析数据,提交预测结果
3. 系统自动打分
4. 比赛期间不断重复 ②③,把模型越做越准
5. 到点封榜,按最终得分排座次
6. 前排选手拿奖牌,更靠前的还能瓜分奖金

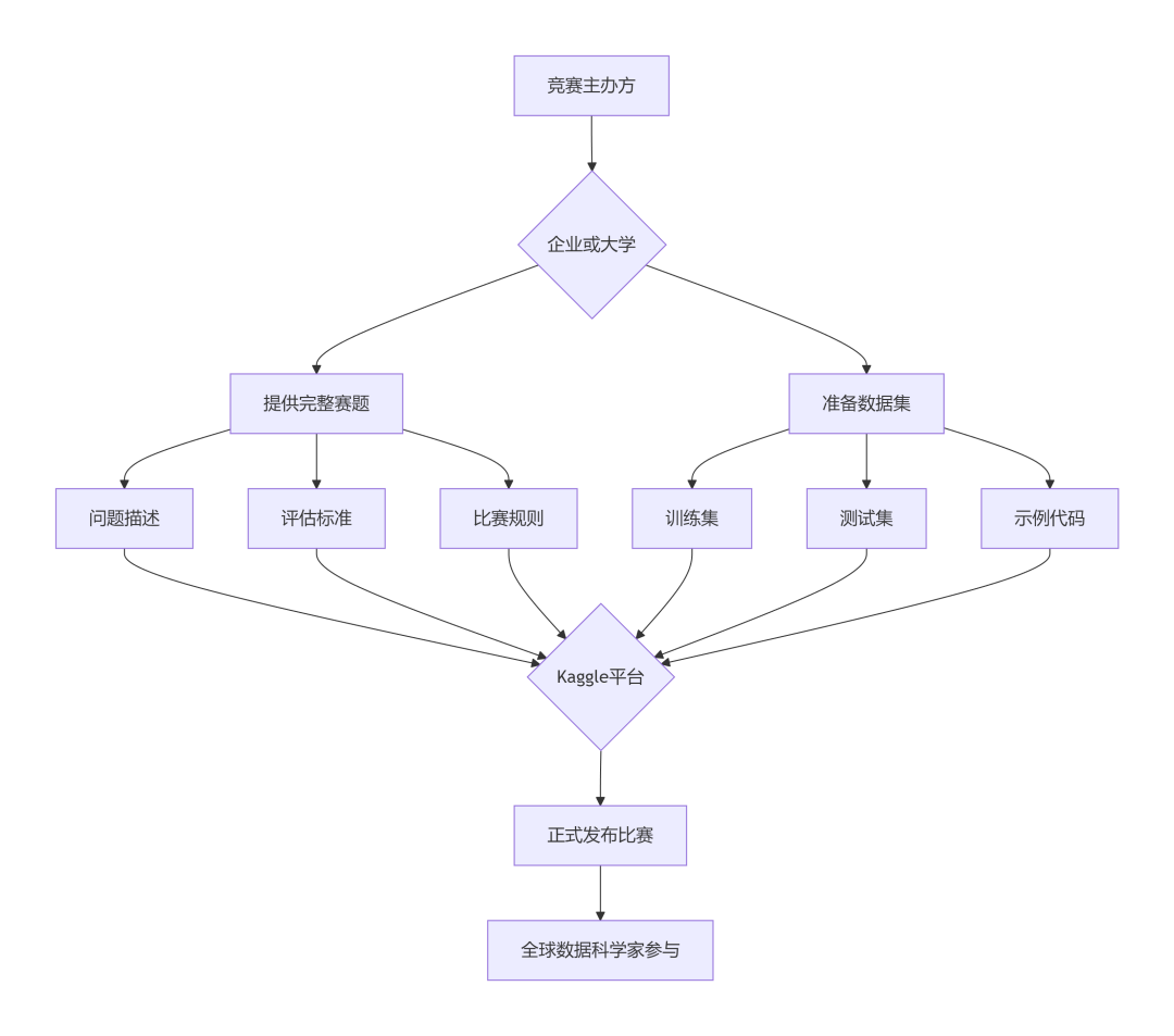
阶段一:赛题发布
Kaggle竞赛的起点是主办方(通常是企业、研究机构或大学)提供一个具体的预测问题。
主办方需要准备完整的竞赛材料:包括清晰的问题描述、用于评估模型性能的评估标准、详细的比赛规则。更重要的是,要提供高质量的数据集,通常分为训练集(包含特征和标签)和测试集(仅包含特征)。
此外,主办方还会提供示例代码和基线模型,帮助参赛者快速上手。
Kaggle平台负责将这些材料整合,正式发布比赛,吸引全球的数据科学家参与。

阶段二:参赛者分析
参赛者下载数据集后,进入深度分析阶段。
首先是数据探索(EDA),通过可视化和统计方法理解数据分布、识别异常值、处理缺失值。
接着是特征工程,这是Kaggle竞赛中最关键的环节之一,包括从原始数据中提取新特征、选择最有价值的特征、对特征进行变换(如标准化、归一化)。
然后是模型选择,参赛者会根据问题类型(分类、回归、聚类等)选择适合的算法,可能包括传统的机器学习模型、深度学习模型或集成方法。
这三个环节往往交叉进行,最终目标是构建一个高性能的预测模型。
阶段三:提交与评分
参赛者完成模型训练后,将测试集的预测结果提交到Kaggle平台。系统首先验证文件格式,确保提交符合要求。通过验证后,系统加载预测结果并与读取的真实答案(由主办方提供,但对参赛者保密)进行比较。
Kaggle采用双榜系统:
- 公开排行榜基于约30%的测试数据,提供即时反馈,帮助参赛者了解模型表现;
- 非公开排行榜基于剩余70%的测试数据,只在比赛结束后公布,用于决定最终排名。
这种设计防止了参赛者对测试集过度拟合,确保了比赛的公平性,每次提交后,参赛者会立即看到自己在公开榜上的排名和得分。
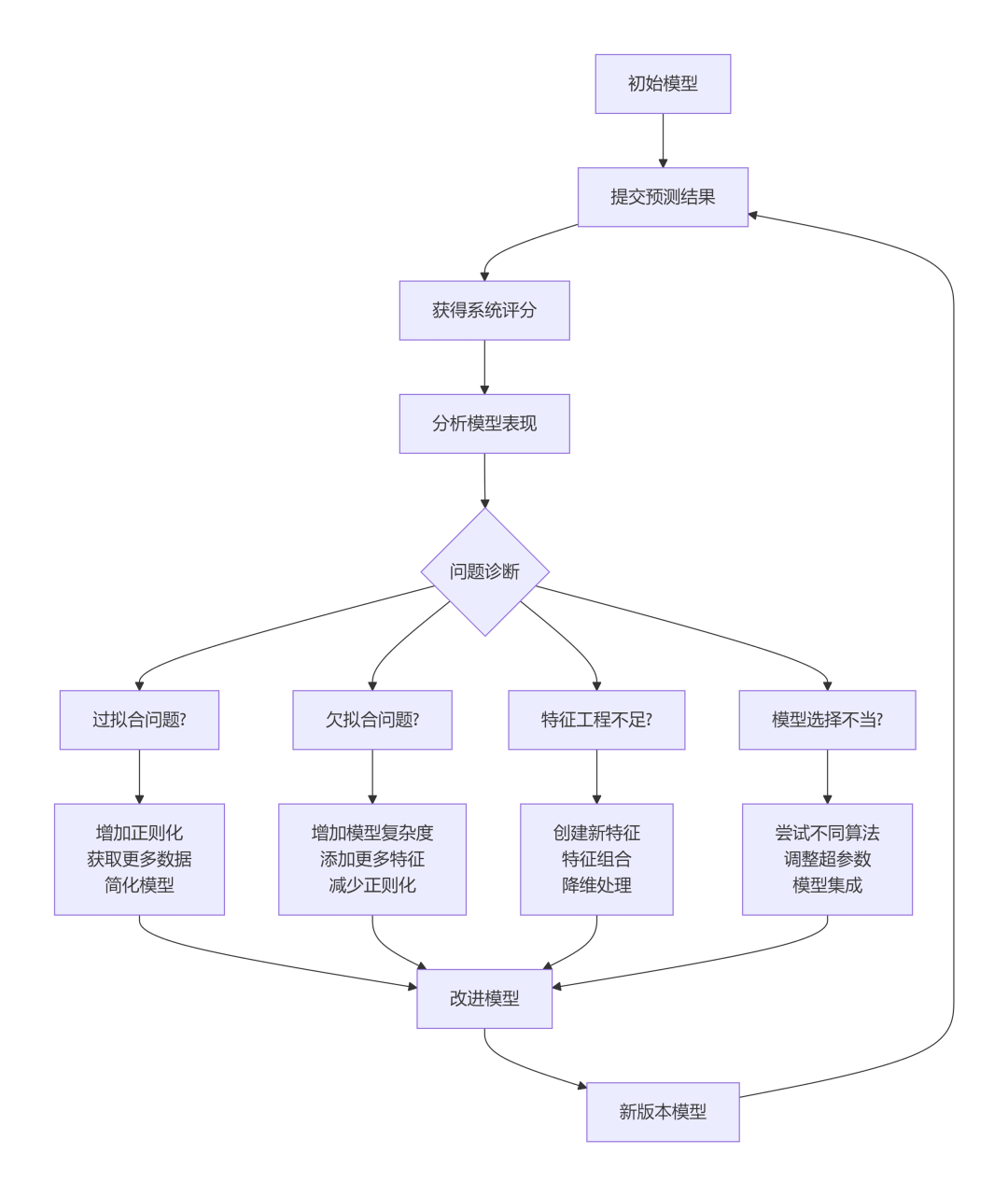
阶段四:迭代优化循环
Kaggle竞赛的核心是迭代优化循环。参赛者基于初始模型的提交结果和评分反馈,深入分析模型表现,诊断问题所在。可能的问题包括:过拟合(模型在训练集上表现好但测试集差)、欠拟合(模型在训练集上表现就不佳)、特征工程不足(现有特征不能充分表达问题)、模型选择不当(算法不适合当前问题类型)。
针对不同问题,参赛者采取相应策略:调整模型复杂度、改进特征工程、尝试不同算法、调整超参数、使用模型集成技术等。这个"提交-反馈-优化"的循环会持续整个比赛期间,优秀选手往往需要数十甚至数百次迭代才能达到顶尖水平。
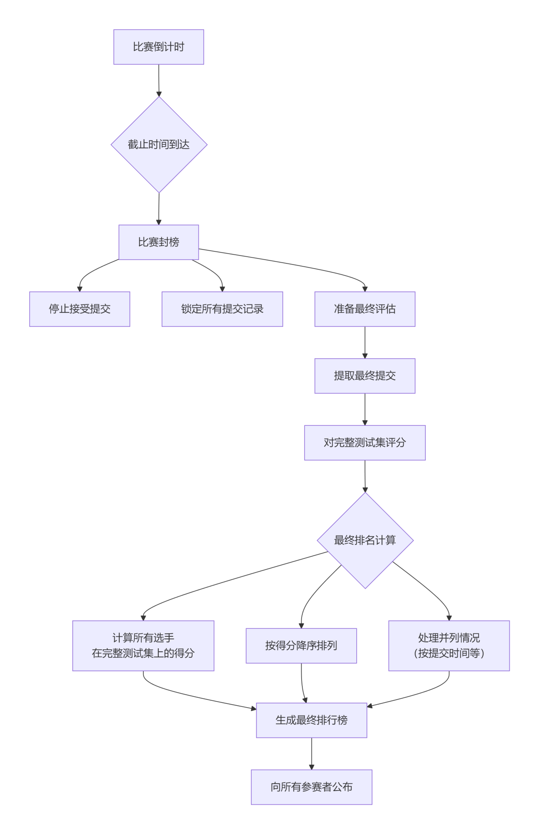
阶段五:比赛截止与封榜
当比赛到达预设的截止时间,Kaggle平台会立即封榜。这意味着:1)停止接受新的提交;2)锁定所有参赛者的提交记录;3)准备进行最终评估。平台会提取每位选手的最终提交(通常是最后一次有效提交,或选手指定的提交版本),在完整的非公开测试集上进行评分。
最终排名计算基于所有选手在完整测试集上的表现,按得分从高到低排列。如果出现并列情况,通常会根据较早提交时间或其他预设规则进行区分。完成计算后,平台会生成最终排行榜并向所有参赛者公布。这个过程通常是自动化的,确保公平、透明、高效。
阶段六:奖励与认可
根据最终排名,Kaggle会给予不同层次的奖励和认可。排名前1%的选手获得金牌,前5%获得银牌,前10%获得铜牌。对于有奖金的比赛,顶尖选手还能瓜分奖金,通常第一名获得最高比例,后续名次按预设比例分配。
除了物质奖励,Kaggle还提供专业认可:获得竞赛积分、提升专家排名、在数据科学社区建立声誉。许多企业会关注Kaggle比赛表现,优秀选手常获得工作机会或咨询邀请。
即使没有进入前10%的参赛者也能获得参与证书,记录他们的学习和实践过程。这种多层次奖励体系激励着从初学者到专家各水平的数据科学家参与。


