2026年iHOSA中国站考试时间什么时候?2026年iHOSA中国站考察内容有哪些?下面给大家整理了2026年iHOSA中国站考试安排,供大家参考。
012026年iHOSA中国站考试安排
iHOSA 健康与公益未来领袖研习社(iHOSA-Innovative HealthOriginator for Social Well-being Advancement),承袭自具有 50年历史的HOSA-Future Health Professionals一一覆盖全球数十个国家,被誉为全球最具影响力的青少年生命健康教育平台之一。
2026年iHOSA中国站时间:2026年3月20-22日(周五-周日)
2026年iHOSA中国站地点:广东珠海

注意:
1. 以上环节具体开展时间将于3月公布,届时请留意Bloom相关任务卡说明。
2. 同时参与两项及以上ABC研习项目的学生,组委会将会合理安排各环节的测评时间,确保学生可在周六上午顺利完成所有研习项目的测评,届时请留意准考证信息。
3. 着装要求:
中国站,除有趣人类派对外,均须穿着黑色或深蓝色正装参与,若穿着正装裙,裙子须及膝。
*校服正装亦符合着装要求,校服正装不限颜色
022026年iHOSA中国站考试内容
iHOSA中国站包括ATC/BCE/CCE测评及进阶研习项目两个部分。
学术测评
ATC 生化心学科素养研习
测评形式:线下客观测评,每个项目50道选择题+10道平局判分选择题,时长60分钟
测评范围:相较于初级站,测评范围扩大
评分方式:回答正确得10分,错误或未答不得分,共计500分;平均判分题不计入总分,但影响最终排名
BCE 公益影响力实践研习
测评形式:按要求更新作品并线上提交,线下面向评委完成5分钟英文演讲展示及4分钟评委问答。
30秒公益广告
公益健康课堂
心理健康公益传媒
社区公益倡导活动
公益科普创意秀
CCE 生命健康专业研习
测评形式:线下客观测评,每个项目50道选择题+10道平局判分选择题,时长60分钟
测评范围:相较于初阶站,测评范围扩大,
评分方式:回答正确得10分,错误或未答不得分,共计500分;平均判分题不计入总分,但影响最终排名。

进阶研习项目
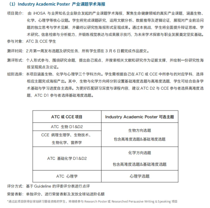
【ATC 及 CCE】产业课题学术海报
【BCE】青年公益影响力展方案设计挑战
【特别说明】进阶研习项目独立于 ABC 三大研习项目,该成绩不影响 ATC、BCE 和 CCE 的成绩、荣誉评选及全球站晋级结果。进阶研习项目将独立进行评分、荣誉评选及全球站进阶资格的评选。


032026年iHOSA中国站培训
机构iHOSA等国际生物竞赛培训课程导师毕业于剑桥大学、帝国理工、爱丁堡等知名大学,且有5+年授课经验,帮助多位学员拿下iHOSA奖项。

