相信很多家长都有过这样的困惑:
身边朋友家的孩子,有的三年级就开始准备AMC8,有的六年级才跟风报名,还有的初中低年级仍在冲刺;看着大家都在卷,自己也慌了——我家孩子到底几年级学AMC8最合适?太早学会不会拔苗助长,太晚学又会不会跟不上节奏?
其实不用慌,也不用盲目跟风。AMC8从来不是天才的专属竞赛,恰恰是为普通但努力的孩子量身打造的入门级国际数学赛事。
AMC8不是学霸专属普适性远超预期01
很多家长一听到“数学竞赛”,就下意识联想到“奥数神童”“刷题狂魔”,觉得孩子校内数学偶尔还粗心,肯定不适合。
但事实恰恰相反:AMC8的官方要求是【8年级及以下、考试当日年龄不超过14.5岁】,也就是说,小学3年级到初中2年级的孩子,都在官方允许的参赛范围内。
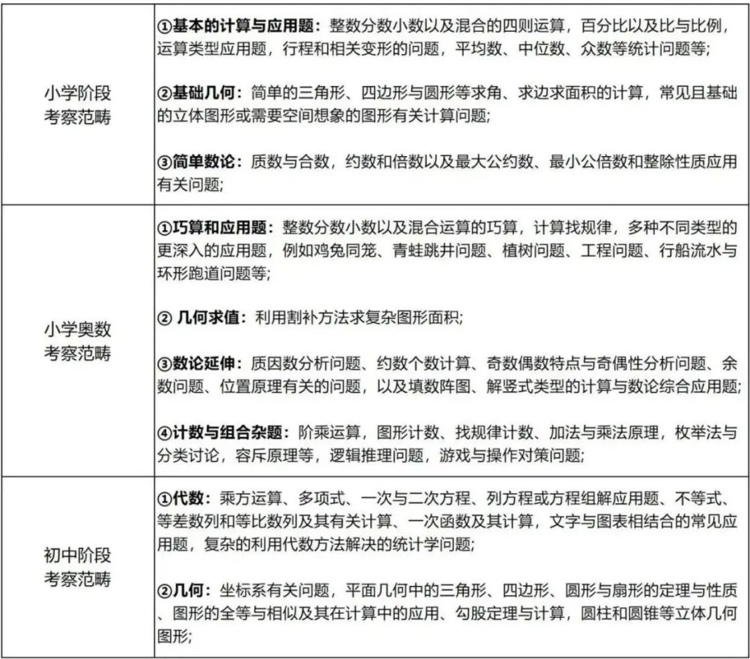
更关键的是,它的知识点90%都在校内覆盖范围内,小学高年级到初中一年级的孩子基本都已学完,无需额外啃“奥数秘籍”。而且题目难度梯度非常清晰,不是一上来就考难题,而是循序渐进,让不同基础的孩子都能找到自己的节奏。

换句话说,只要孩子校内数学基础扎实,愿意主动思考,不管是3年级还是7年级,都能参加AMC8考试,只不过不同年级的备考目标和侧重点不一样而已。
不同年级适配度&核心目标
✅3-4年级:兴趣启蒙期,不盲目刷题
适配度:★★★☆☆
这个阶段的孩子,数学基础还在夯实中,不用追求刷真题、冲分数,核心目标是培养数学思维,建立数学敏感度。
AMC8的题目特别贴近生活,不像校内数学那样枯燥,刚好能帮孩子打破数学很枯燥的刻板印象。
✅5年级:基础攻坚期,打牢核心功底
适配度:★★★★★
5年级是学AMC8的黄金启蒙期,也是最普适的年级之一。这个阶段的孩子,已经掌握了分数、小数、百分数互化,简单方程、基础几何等知识点,刚好匹配AMC8前15题的核心考点。
这个阶段备考,既能巩固校内数学知识,又能提前培养竞赛思维,不会觉得吃力,还能为后续冲刺做好铺垫。
✅6-7年级:冲刺提升期,冲击高分奖项
适配度:★★★★☆
这个阶段的孩子,数学基础更扎实,有了一定的知识积累,适合进入专项突破和真题模拟阶段。核心目标是稳定拿下前20题,冲击全球前5%甚至前1%奖项。
可以按几何、代数、数论、组合四大模块逐个击破,定期进行限时模考,训练答题速度和准确率,同时做好错题精析——这个阶段的备考,不仅能冲刺AMC8奖项,还能为后续AMC10过渡做好准备。
✅8年级:收尾冲刺期,查漏补缺
适配度:★★★☆☆
作为AMC8的最后参赛机会,这个阶段的孩子,知识点储备最全面,适合查漏补缺、冲刺高分。如果之前有备考基础,可以重点攻坚21-25题的高难题;如果是初次接触,就聚焦前20题,争取拿到荣誉奖,为初中数学学习积累信心。
AMC8没有固定的适配年级,3-8年级的孩子,只要基础合适、愿意努力,都能从中受益。不用盲目跟风越早越好,也不用焦虑太晚赶不上,关键是结合孩子的数学基础和学习节奏,找到最适合他的备考时间。
如果还是不确定自家孩子几年级学最合适,或者不知道如何规划备考,可以在评论区留言【孩子年级+数学基础】,帮你精准分析,避开备考误区~

