每年升学季,AMC8总能掀起一阵焦虑潮。国际背书、简历镀金、择校敲门砖——这三重标签让它成为家长圈的热门话题。但真准备备考时,问题接踵而至:AMC8数学竞赛难度大吗?小奥基础是AMC8备考必需品吗?一起来看两者区别~
AMC8和小奥区别
事实上,AMC8与小奥是两条完全不同的路径,考察逻辑和知识边界差异显著。
小奥
奥数,即奥林匹克数学,是一种超出常规数学课程的学术挑战——题目越挖越深,组合数学和高阶计算是常态,孩子得有天赋打底。
AMC8数学竞赛
AMC8由美国数学协会(MAA)主办,测评目标侧重于数学逻辑推理与问题解决能力。
相比之下,AMC8门槛友好得多,普娃经过系统准备,完全有能力应战。

AMC8数学竞赛难度大吗?
AMC8数学竞赛难度基准大致对应国内小学奥数五年级水平,侧重数学逻辑推理与创新思维测评,而非知识超纲深度。
难度对标横向比较:
AMC8整体难度略低于"思维100"竞赛。
纵向延伸:
虽涉及少量初中知识点,但历年考情显示其分值占比有限,且难度层级与中考基础题相当,不构成主要障碍。
AMC8数学竞赛考什么?
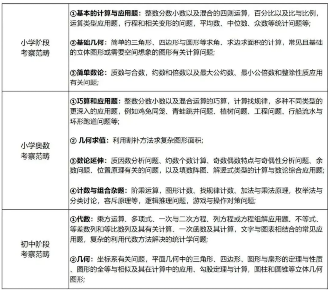
基于历年AMC8真题的系统性分析,题目主要分为三大类别:小学数学、初中数学及小学奥数。

AMC8数学竞赛考点广泛,包括但不限于整数、分数、小数、百分数、比例、数论、基础几何、面积、体积、概率、统计和逻辑推理等。
Algebral(代数)
- 基础运算
- 分数,比例,比率,比例式和百
- 进阶运算
- 行程问题
- 等差数列
- 等比和递推数列
- 解方程
- 列方程
- 不定方程
Number Theory(数论)
- 奇数和偶数
- 数的整除性
- 质数
- 分解质因数
- 最大公因数和最小公倍数
- 余数
Counting andProbability(计数和概率)
- 排列
- 组合
- 概率
- 计数
- 集合和韦恩图
- 数据的描述
Geometry(几何)
- 角和线
- 三角形(一)
- 三角形(二)
- 四边形和多边形
- 园
- 直线和圆的方程
- 解析几何
- 立体几何
AMC8培训课程推荐
AMC8班型设置

✅线上/线下均有课程
✅线下20+城市开设校区:上海(浦东、徐汇、黄浦)、北京(海淀、国贸、顺义)、广州、深圳(南山、福田)、苏州、杭州、成都、重庆、南京、青岛、无锡、武汉、合肥、宁波、天津、常州、中国香港、新加坡等,欢迎预约到店/在线咨询!

