有没有同款家长?孩子上课听得懂,例题也会做,可一到课后作业、考试,就各种出错——要么审题不清,要么思路绕不过来,简单的题能算错,稍微灵活一点的题直接空着,明明刷了不少题,成绩就是原地踏步,甚至越学越抵触。
一开始以为是孩子不够努力,或者做题太少,逼着加练、改错,可效果甚微,反而让孩子越来越怕数学,一提做题就皱眉头。
但其实,小学阶段数学成绩上不去,80%都不是孩子不努力,而是数学思维没跟上!
PART.01小学数学的核心
很多家长都有个误区,觉得学数学就是背公式、刷习题,只要练得多,成绩就一定好。但其实,小学数学的核心,从来不是“会做题”,而是“会思考”。
咱们小时候学数学,可能靠死记硬背就能应付,但现在的小学数学,早就不是单纯的计算了——应用题考逻辑,几何题考空间想象,附加题考灵活运用,拼的全是思维能力。
比如同样一道题,思维固化的孩子,只会套用课本上的公式,稍微换个问法就懵了;而思维灵活的孩子,能快速找到解题关键,甚至能用多种方法解题。这就是差距,也是很多孩子“越学越吃力”的根源。
那么问题来了,怎么才能帮孩子突破思维桎梏,让数学成绩稳步提升?
PART.02AMC8数学竞赛带你锻炼数学思维
今天就给大家推荐一个超适合小学生的思维训练神器——AMC8数学竞赛,不是让孩子内卷刷题,而是通过科学的题型设计,悄悄锻炼孩子的数学思维,让孩子从“怕数学”变成“爱数学”,成绩自然水涨船高。

可能有家长对AMC8不太了解,先简单科普一下:AMC8数学竞赛面向3-8年级学生,核心就是考察孩子的数学思维和解题能力,不考偏题、怪题,完全贴合小学生的认知水平,却能精准弥补咱们国内数学教育中“思维训练”的短板。

PART.03为什么AMC8能帮孩子突破思维瓶颈?
🚩不考死记硬背,彻底激活逻辑思维
AMC8数学竞赛题目很少有直接套用公式就能解决的,大多需要孩子主动思考、分析题目,找到解题的逻辑链条。
长期接触这样的题型,孩子会慢慢养成“找规律、找方法”的思维习惯,学会用数学思维解决实际问题——这种能力,不仅能提升数学成绩,还能迁移到语文阅读、英语理解等其他学科,受益终身。
🚩贴合小学考点,以赛促学提成绩
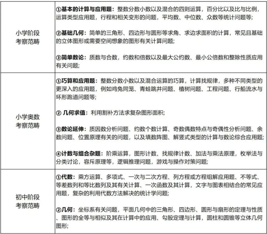
很多家长担心,竞赛内容和课本脱节,会耽误孩子正常学习。其实完全不用怕!AMC8竞赛知识点完全覆盖小学阶段的核心考点,比如计算、几何、计数、概率、逻辑推理等,只是题型更灵活、更有趣。

孩子在准备AMC8的过程中,相当于把课本上的知识点重新梳理、灵活运用一遍,不仅能巩固基础,还能发现自己的薄弱环节,针对性提升。
🚩降低学习门槛,激发数学兴趣
不同于国内有些竞赛的“高难度、高压力”,AMC8的题目设计非常有趣,很多题目结合生活场景。而且AMC8不要求孩子有超前学习的基础,只要孩子掌握小学阶段的核心知识点,就能参与其中,慢慢培养信心。
很多原本怕数学的孩子,接触AMC8后,因为能感受到解题的乐趣,反而主动愿意学数学,学习积极性大大提高——兴趣,才是最好的老师,不是吗?
其实,小学阶段的数学,拼的从来不是刷题的数量,而是思维的质量。与其逼着孩子每天刷大量重复的习题,不如帮他找对方法,激活数学思维。
AMC8,就是帮孩子突破思维桎梏的一把钥匙——它不只是一场竞赛,更是一种科学的思维训练方式,让孩子在趣味解题中,养成“会思考、爱思考”的习惯,不仅能轻松应对小学考试,还能为初中、高中的数学学习打下坚实的基础。
如果你的孩子也面临数学成绩上不去、思维固化、不爱学数学的问题,不妨试试AMC8,让孩子跳出“死刷题”的怪圈,用思维的力量,解锁数学高分密码!

