之前小英在事关费用,2025年澳洲中小学留学需要准备多少钱?这篇文章里面留了一个有关寄宿家庭解答的问题。平常也有部分家长,会想要了解寄宿家庭的运作模式,包括怎么选择、什么岁数的学生需要申请寄宿家庭、寄宿家庭的费用包含了什么等等,今天用一篇文章给大家介绍澳洲的寄宿家庭服务。
一、高频问题
- 寄宿家庭是什么
寄宿家庭经过当地的机构/学校审核,筛选出符合要求的持有澳洲身份的家庭,能够为国际学生提供住宿,并与学生进行文化交流,为其提供生活保障。
- 成为寄宿家庭的标准是什么?
不是任何家庭/个人都可以申请成为一个寄宿家庭,小英以维多利亚州教育局对寄宿家庭的要求为例,列举出要成为寄宿家庭的要求:
1.需要参加学校的面试,确保该家庭能够为学生提供足够按照的保护、设施和支持,一般是教育局到家庭实地考察
2.持有“WWCC”(Working with Children Check)这个是一个包括国家警察检查(犯罪历史记录检查)和对可报告的工作场所不当行为的审查,通过后方能获得WWCC
3.作为寄宿家庭,在提供寄宿服务时必须满足以下最低要求:
•为学生单独提供的一间独立单人房间,配有床和衣柜
• 清洁整洁的家庭环境,能够使用公共生活区域
• 每天提供3次营养餐,每周7天,且能合理获得零食,并符合学生的饮食和医疗需求• 家庭用品,如毛巾、床上用品、毯子、餐具
• 厨房、浴室和洗衣设施
• 合理的水电煤气等公用设施使用权限,以及清洁的公共生活区域
• 学习设施,包括书桌、学习灯和书架
• 学生进入寄宿家庭所需的任何钥匙、报警密码或密码等
• 家中安装有工作型火灾报警器。

寄宿家庭的义务,图源:维多利亚州公立教育局
- 寄宿家庭距离学校有多远?
这将取决于学生所在的城市,因为有些城市比其他城市大很多,市区交通更加复杂,但安排给学生的寄宿家庭与学校的距离最远也不超过1个小时的公共交通车程。可能需要乘坐公共汽车或火车,或两者兼有。
- 寄宿家庭的费用?
每个州的公立、私立日校(如果能提供寄宿家庭服务的话)的寄宿家庭收费都不一样,例如,2026年起新南威尔士州公立的费用将会上涨至520澳币/周,而根据澳洲的寄宿家庭的价格和餐饮、房间、地理位置有关,区间大约从300-520澳币/周之间。
- 是否每个年龄段的国际留学生都可以申请寄宿家庭?
所有类型的学生都可以寄宿家庭服务,包括:中学、大学、语言学院、职业与教育学院(TAFE)和其他私立的教育机构。
- 最低申请寄宿家庭的年龄什么呢?
13岁以上理论上满足移民局申请寄宿家庭的年龄,但具体不同的学校会有不同的要求,需要根据意向的学校而定
- 最短可以住多久的寄宿家庭?
这个问题经常来自于临近18岁的预科阶段学生或者寒暑假的个人游学学生,一般是4周的时间是最短的时间
- 学校如何监管寄宿家庭?
一般来说,每六个月便会有负责国际学生部门的学校/教育局职员上门对寄宿家庭进行家访
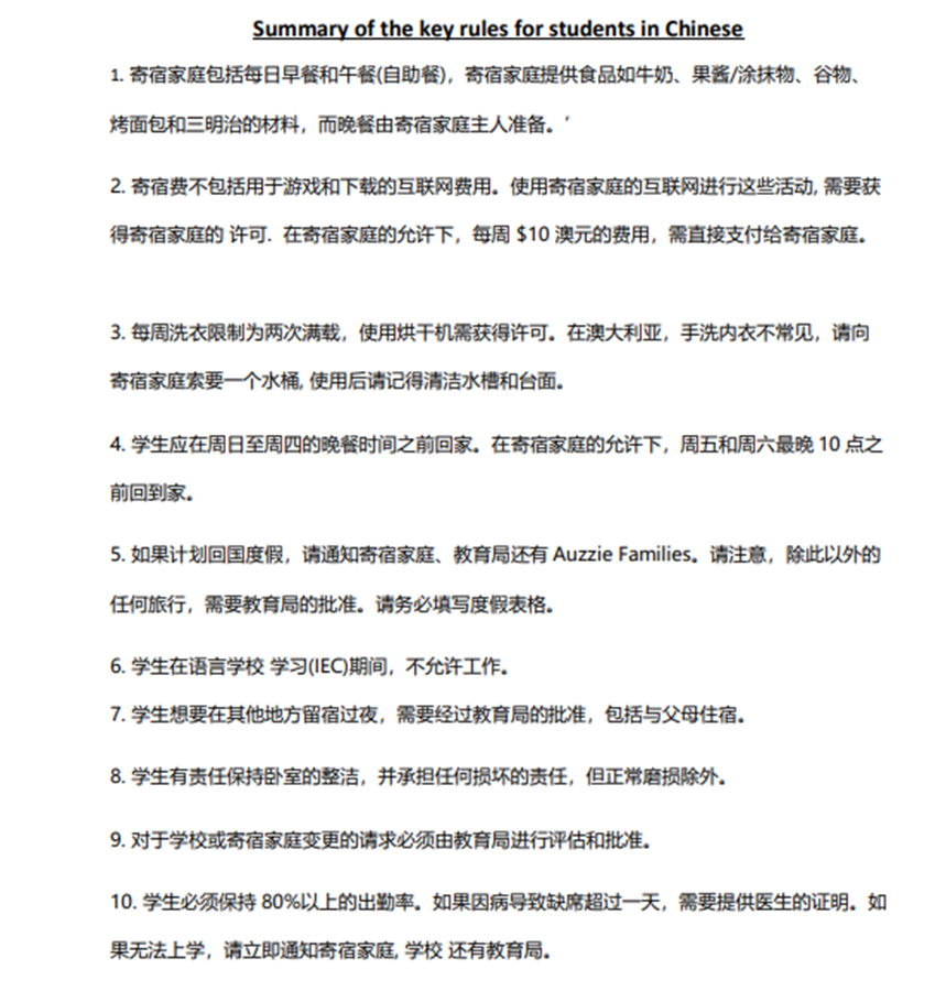
二、寄宿家庭守则在入住寄宿家庭之前,需要仔细阅读寄宿家庭的守则并遵守,以免造成不快。以新州公立的寄宿家庭要求为例:
新州公立指定的寄宿家庭提供方:Auzzie Families Homestay Care
三、常见可能会出现的中澳生活差异洗澡的时间:由于澳洲的环保和对水资源珍重的习惯,国际生洗澡的时间一般在十分钟内。
饮食问题:寄宿家庭需要提供三餐每天,早餐是自己处理(三明治等,寄宿家庭提供面包麦片等)晚餐是由寄宿家庭烹饪并和学生同桌吃饭。学生可以有自己的课后零食,有一个关键的点是,周末如果晚起,寄宿家庭可能并不会提供餐食或提供速食,或需要学生自行安排。最后就是寄宿家庭的餐饮习惯各家不同,需要学生尽量地适应。这也是小英多年处理低龄学生在寄宿家庭问题上常见的矛盾点。
更换寄宿家庭:如果学生因为例如医疗问题或者特殊的无法协调的问题,是可以申请更换的。学生家长需要提供更换寄宿家庭的请求书到教育局,并会产生额外的费用。
在澳洲的寄宿家庭是一个很好的方式,让学生在远离自己家庭的同时也能感受到归属感。与寄宿家庭共同生活不仅仅是睡个房间这么简单。
寄宿家庭提供:
• 与当地学校社区中的澳大利亚家庭共同的膳食和住宿服务
• 真正家庭的安全、保障和热情的环境
• 一个提升英语语言技能和体验澳大利亚的好方法
• 有助于快速适应新生活
当然,入住寄宿家庭需要融入当地的家庭,难免需要学生本人有极强的自我管理能力和适应力。在入读之前,家长和学生需要有合理的预期度,遵守寄宿家庭的生活习惯,这样才能更好地体验到澳洲当地的文化和生活节奏。

