2026年港澳高校面向内地本科招生,目前已有 4 校确定报名时间,分别是香港科技大学、香港理工大学、岭南大学、澳门大学。
其他高校也将陆续开启,准备申请港澳本科的同学一定要多多关注官方信息,以免错过申请时间。
港澳留学因国际认可度高,高考双保险、就业与研博留学优势明显等,已成为众多考生家庭规划多元升学路径的优选方向。

招生院校
目前,港澳地区大学在内地招生的高校,共有 21 所。其中,香港 15 所、澳门 6 所。
香港:香港大学、香港中文大学、香港科技大学、香港理工大学、香港城市大学、香港浸会大学、香港岭南大学、香港教育大学、香港岭南大学、香港都会大学、香港恒生大学、香港树仁大学、香港演艺学院、东华学院、香港高等教育科技学院
澳门:澳门大学、澳门科技大学、澳门理工大学、澳门城市大学、澳门旅游大学、澳门镜湖护理学院
这些院校的招生方式主要分为两大类:统招和独立招生。
统招院校
香港城市大学退出了统招招生模式,改为独立自主招生!截至目前,仅有香港中文大学、香港珠海学院2 所院校参加高考录取,按照内地高校统一招生形式招生。考生不需直接向学校单独申请,只需在高考出分后填报高考志愿。即使在提前批次未被录取,仍可以参加后续批次的录取,进入其他内地高校。
统招招考流程:报名高考→参加高考→填报志愿→统招录取→入学!

独立招生院校
香港大学等 13 所香港高校和澳门大学等 6 所澳门高校采用的独立招生方式,需要考生自主提交报名申请,才有资格参与后续选拔、录取。
需要注意的是,凡被香港 13 所单招院校录取,并经本人向录取院校确认就读的考生,内地高校将不再录取 。
报考澳门高校不会影响考生报考内地高校。若同时被澳门高校和内地高校录取,考生可自行决定是在澳门高校还是在内地高校就读。
独立招生招考流程:网上申请→缴纳申请费→面试(如需)→参加高考→填写高考成绩→面试(如需)→录取→入学

报考条件
高考成绩优异
总体来看,香港高校在录取过程中,将综合考察申请者的整体素质:高考成绩及英语成绩、面试表现、综合素质等;具体到每所院校,可能会有所差异,申请人需要咨询目标院校。
报考澳门高校的考生,高考成绩一般须达到所属省/市/自治区的本科第一批次录取分数线,个别院校参考本科批次录取分数线,择优录取。艺术类专业则综合考虑考生艺术专业成绩和高考文化成绩,择优录取。详情请参阅有关院校的招生简章和往年录取情况。
英语成绩优异
由于大多数港澳高校以英文授课,一些高校国际化程度比较高,学生海外交流比较多,因此在录取时对考生英语成绩要求比较高,这就要求考生报考前要考虑个人的英语单科成绩是否能达到招生院校的要求,是否能适应英文教学。
一些要求考生参加面试的香港高校,除对高考成绩有要求外,更看重综合能力。根据往年经验,香港科技大学与香港大学面试都是采取开放式的小组讨论,面试对话全用英文。
具体一定的经济实力
高学费是限制港澳升学的一大重要因素,尤其是今年很多港校的学费都有所提高,大部分港澳高校学费、住宿费以及日常生活费在十几——二十几万不等。虽然大多香港高校都开设奖学金吸引内地考生,但是能获得全额奖学金的考生还是少数,因此就读港校不能只靠奖学金,还需要家庭经济支持。所以,考生选择香港高校要考虑家庭经济条件,理性报考。
适应能力强
考生要考虑自己的适应能力,要适应当地的生活习惯和文化氛围。

报名材料
报考港澳高校的考生家长务必提前准备这些报考材料:
①身份证及正反面打印;
②港澳通行证及正反面打印;
③模拟考成绩单;
④高一至高三成绩单;
⑤推荐信;
⑥高考准考证、各类证件、证书打印;
⑦学生证件照;
⑧作品集(如果需要的话);
⑨文书材料推荐信、个人简历(CV)、个人陈述(PS);
⑩语言成绩;
注:每所院校要求不同,考生可以关注其官网公布的最新的招生要求。
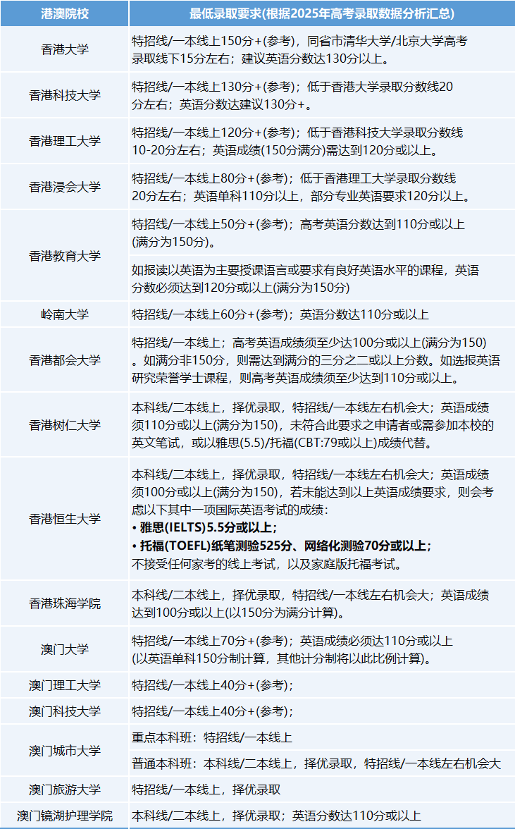
分数要求
港澳高校高考成绩一般在特控线/一本线40 分以上,不同高校分数要求不同,高层次院校香港大学需达到 150 分以上,香港科技大学需在 130 分以上,香港理工大学需达到 120 分以上。
港澳高校高考英语成绩至少在 100 分及以上,层次较高的香港大学、香港科技大学高考英语成绩需要达到 130 分及以上。
港澳院校高考分数参考标准如下:

说明:上述分数信息根据往年高校招生情况进行整理,仅供参考,请以最新招生简章要求为准。
申请时间
港澳高校一般在每年10月到次年6月进行申请,我们整理了重点港澳院校申请日期,供2026届及低年级考生家长参考,详情如下:
| 港澳院校申请时间表 | |
| 院校名称 | 申请日期 |
| 香港大学 | 每年10月-次年6月下旬 |
| 香港科技大学 | 2025年10月3日-2026年6月10日(已公布) |
| 香港理工大学 | 2025年10月3日-2026年6月11日(已公布) |
| 香港浸会大学 | 每年2月-6月上旬 |
| 香港岭南大学 | 2025年10月9日-2026年6月10日(已公布) |
| 香港教育大学 | 每年10月-次年6月上旬 |
| 香港都会大学 | 每年1月-5月底 |
| 香港树仁大学 | 每年2月-5月底 |
| 香港恒生大学 | 每年11月-次年6月中旬 |
| 澳门大学 | 2026年5月4日-2026年6月26日(已公布) |
| 澳门理工大学 | 艺术类课程:每年1月-3月底一般课程:每年5月-6月底 |
| 澳门科技大学 | 体艺特长生、艺术生-艺术设计学士学位课程:每年1月-3月底;一般课程:每年5月-6月底 |
| 澳门城市大学 | 设计艺术学士学位课程:每年2月-3月底;一般课程:每年5月-6月底 |
| 澳门旅游大学 | 每年5月-6月底 |
| 澳门镜湖护理学院 | 每年5月底-6月底 |
ps:标红部分为2026招生最新报名时间。
申请关键时间轴(26年入学)2025年9月
✅前期调研与定位:
确定目标院校(港大/港中文/港理工等),根据相关要求决定准备申请材料,如各种竞赛奖项、活动证书复印件。
✅目标港大,关注申请系统开放:
根据往年时间安排,一般是9月发布招生简章,港大及港大多元卓越计划申请系统即将开放。根据港大相关要求准备申请材料,如各种竞赛奖项、活动证书复印件等。
2025年10月-12月
✅四大加分优惠计划开始
港大的多元卓越计划、港科大的校长推荐计划、港理工的3D计划和德艺计划,正式开始申请。其中校长推荐计划结束时间比较早,一般是11月底结束申请。
✅材料准备(目标其他港校)
- 关注港校官方公布的申请开放时间,陆续开始递交网申。
- 申请邮箱设置成自动提醒,定时查看垃圾箱、订阅邮箱,以免遗漏重要的通知;
- 罗列申请专业的材料处理清单,需要提交的赶紧提交,以免影响进度。
- 个别院校需要英文申请文书,比如港大就要一份不超过两张A4纸的个人陈述,考生也要按照要求写好提交。
2026年1月-3月
✅四大加分优惠计划截止
注意:港大的多元卓越计划、港理工的3D计划和德艺计划申请截止。
港大、港科、港理工等院校安排提前面试(1-2月面试集中),根据面试表现,给予不同程度的加分优惠,考生要好好把握面试机会。
✅面试备战与背景提升(目标其他港校)
- 练习全英文面试(自我介绍,练习时事分析)
- 补充附加材料(如有竞赛成绩等)
2026年3月-5月
✅提前面试院校公布录取面试结果
提前面试院校会陆续发布面试结果,学生知悉获得录取资格
2026年6月-7月
✅港校面试
港校安排 6 月份的面试,再结合高考成绩、综合素质择优放录取offer。
✅确认录取
- 高考成绩公布后,学生需在网申系统上传自己的高考成绩
- 确定最终志愿(统筹规划提前批与自主招生)
- 录取结果逐渐发布
- 确认offer,缴纳留位费
- 办理学生签证,预定宿舍
申请港澳院校是一场"持久战",需要学生和家长共同参与、长期规划。掌握关键时间节点,合理安排每个阶段的准备工作,才能获得最大化录取机会。

