剑桥英语证书为英语学习者提供权威性、系统性、阶段性的测评,对英语学习者起到了积极、完整的促进作用。
我们常说的KET、PET、FCE这三项考试分别是剑桥英语证书中的第一、第二和第三级,今年Grace老师就来给大家详细介绍一下KET/PET/FCE考试的情况。
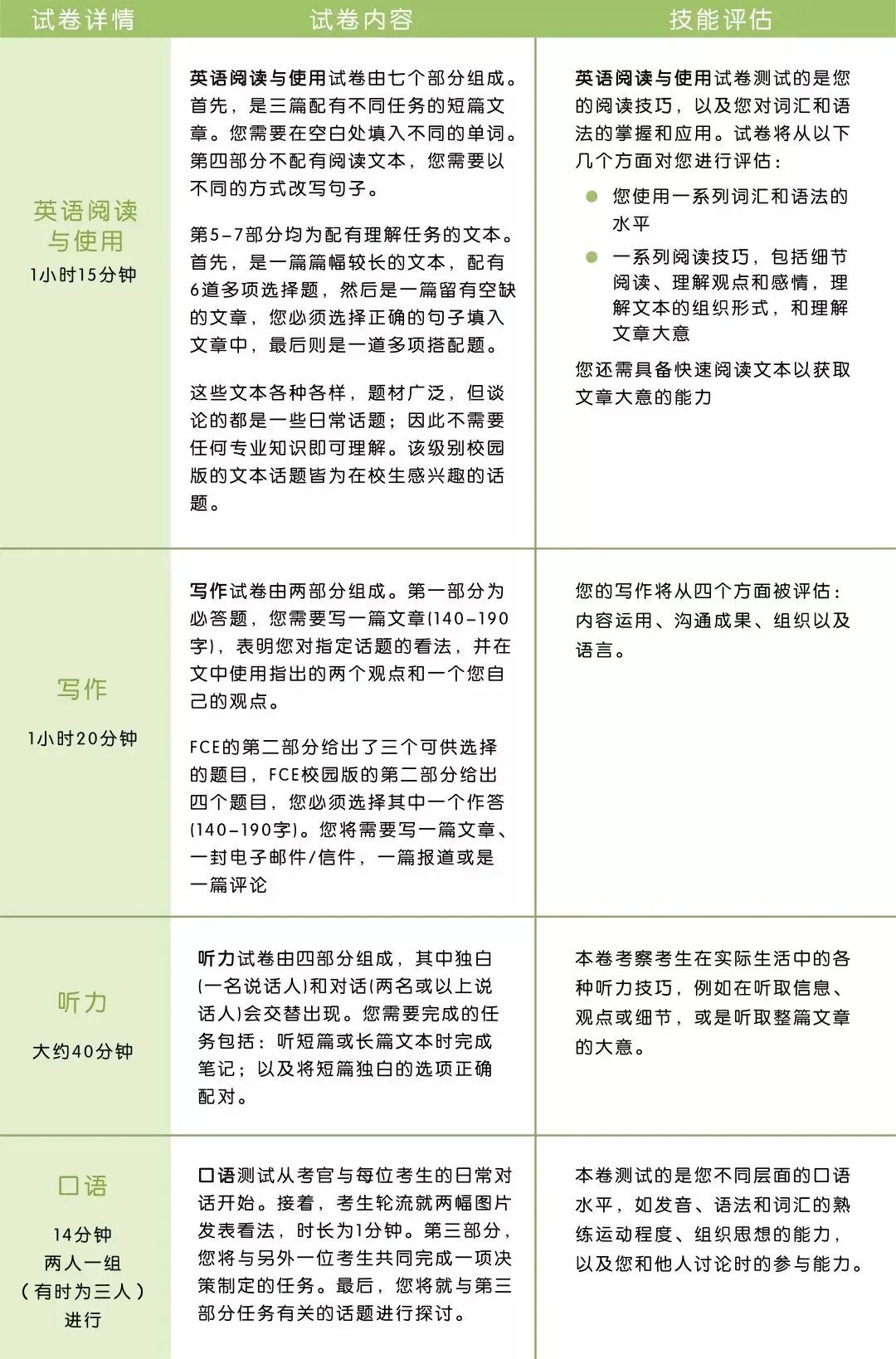
01、考试介绍
剑桥通用英语考级 MSE 共包含五个等级,依次为:KET, PET, FCE, CAE 和CPE。其主要目的是全面测试考生的听、说、读、写四个方面的英语能力水平,一般XSC阶段的学生都是以报考KET、PET为主,当然也有些牛娃在小学阶段就已经拿下了FCE。
考取后的剑桥五级证书成绩终身有效,今后升学、出国、求职都用得上,所以非常受到大家欢迎。
KET
KET,全称是Key English Test,是剑桥英语证书系列中的第一个级别,对应于欧洲语言共同参考框架(CEFR)中的A2水平。通过KET相当于初中毕业的英语水平,达到KET水平的学生应具备在英语国家进行交往或工作的基本语言技能,如提供和理解个人信息、问路等。


PET
PET,全称是Primary English Test,是剑桥英语证书系列中的第二个级别,对应于欧洲语言共同参考框架(CEFR)中的B1水平。通过PET的考生英语水平处在高中阶段,可以在实际的日常生活中用英语交流。


FCE
FCE,全称是First Certificate in English。是剑桥英语五级证书考试的第三级。该考水平欧洲语言共同参考框架(CEFR)中的B2水平,等同于雅思考试5.0分到6.5分的水平。要求考生具备独立运用语言的能力,包括掌握足够的词汇量,具有组织基本语言并在不同社交场合进行适当交流的能力。


参加剑桥英语通用考试,没有任何年龄限制,而且证书终身有效。KET和PET作为前两个级别,最受家长的追捧。而FCE在小升初的重点学校择校中也是具有更大的优势。
网友把剑桥英语通用考试和雅思、国内新课标进行了对比:
可以发现KET要求的词汇量是1500,接近新课标初中的1800词。PET词汇量3500,等同于新课标高考的词汇要求。单从词汇量来看,难度已经不小了。
如果娃能拿下KET、PET、考试,中考前再专门突击下语法板块,拿下中考肯定没问题,对于高考取得好成绩也是一个很好的铺垫。
02、什么时候开始准备KPF考试
启蒙早的孩子,可以小学二三年级开始规划,争取在小学三四年级过PET,五六年级过FCE。也可以稳扎稳打,小学低年级考KET,高年级考PET。
不清楚孩子英语水平的家长,可以让孩子参加剑桥官方的英语水平测试。这个测试是免费的,看看孩子适合参加哪个级别的考试。
第一步,进入剑桥英语考试的英语水平测试网址(复制后浏览器打开):
https://www.cambridgeenglish.org/test-your-english/
第二步,打开链接后,有通用英语,校园英语、商务英语和剑少英语4个选项,给孩子选择“For Schools”即可:
把题目全部做完后,就能知道孩子目前的英语水平,也能知道是适合考KET还是PET了。
总之,通过这个快捷小测验,就能对孩子的基本英语能力有个大致了解了。
03、KPF证书有什么优势
1.国际认可,高质量的国际英语证书,终生有效
2.XSC升学加分项
3.夯实英语基础,系统提高听说读写能力
KPF证书在英、美、加、澳等英联邦国家,以及欧洲的多个国家,已经获得了政府和教育机构的广泛认可。众多学校在评估申请者的英语能力时,将FCE成绩视为一个重要的参考指标。
在欧洲,即便是那些非英语为母语的国家,也将FCE成绩纳入考量,作为评估留学生英语水平的一个公正和客观的标准。这表明FCE证书的权威性和国际性,使其成为衡量英语能力的重要工具。
无论是追求学术提升、职业发展还是计划出国深造,剑桥英语证书都被视为一项关键的参考评价指标。持有这样一份具有国际认可度的证书,会增大孩子的竞争优势。
04、机构KET课程
机构针对不同阶段、不同目标的学生开设了基础班、巩固班及冲刺班,多种原版教材,老师将根据每个学生不同的情况选择最适合的教材与课程哦。
◾课程类型:3-8人小班/1V1课程
◾课程模式:线上/线下同步开课,课程可回放,反复学习
◾授课语言:面向国际/国内学生,双语授课/纯英文授课
◾线上授课:采用classin教学,可以和老师实时互动

