根据UCAS发布2025英国本科申请季,中国大陆申请者人数达 33,870 人,较去年同期的 30,860 人激增 9.8%(+3,010 人),非欧盟地区总新增申请者仅3,030 人,占新增申请总量的99.3%!
英国本科商科&经济方向
在最新的非欧盟地区国际生中,商务与管理学科申请人数位列第一。以下是在商科&经济方向申请上,主申的两类参考指标:
☑按QS综合排名选择
☑按获得三重认证的商学院选择
三重认证的商学院,三重认证 (Triple Crown accreditation) 是指被全球三大最具影响力的商学院认证机构AACSB{是美国国际商学院联合会认证机构}、EQUIS{欧洲质量发展认证体系}、AMBA{工商管理硕士协会,于1967年在英国创办}同时认可的商学院。目前获得这三大认证的学院仅占全球的前1%。英国有27所商学院被认证为全球前1%的商学院,是“三重认证”商学院最多的国家!
常见三重认证QS百强院校:帝国理工学院商学院、爱丁堡大学商学院、曼彻斯特大学商学院、伦敦国王学院商学院、华威商学院。
牛津大学
申请专业
牛津大学商科同样开设的比较少,只有三个商科相关专业。从牛津官方公布的数据来看,近三年牛津最竞争的十个专业就有经济与管理和PPE。
语言要求:雅思 7.5(各部分至少7.0);托福 110 分(各部分至少25)
录取难度
牛津大学的经济与管理专业堪称录取门槛最高的学科之一。每年申请者众多,但仅有约5%的候选人能够获得录取资格,使其成为牛津大学最具竞争力的专业之一。

剑桥大学
专业申请
剑桥的商科就开设了两个专业:经济Economics, BA (Hons)和土地经济Land Economy, BA (Hons),注意:同一个专业名也有可能在不同的学院,任何一所经济学院都要求数学,而有些学院还要求有高等数学。
语言要求:雅思 7.5(各部分至少7.0);托福 110 分(各部分至少25)
录取情况
剑桥大学的经济学2024cycle申请人数1571人,拿到了197封Offer,Offer率12.54%;

帝国理工学院
专业申请
帝国理工学院商学院是三重认证院校,2025年QS排名世界第二,但它本科只开设了唯一个商科专业Economics, Finance and Data Science(经济、金融与数据科学)。
雅思7.0每个部分最低6.5;托福100每个部分最低22
录取难度
根据帝工官方公布的数据此专业的录取比例为35:1,录取率不足3%。A-level:A*AA,数学A*;IB:39HL766 数学7;需要参加TMUA。录取者的学术成绩令人惊叹:高达64%的学生(136人)递交了3A及以上的成绩,其中30%(63人)更是达到了4A的顶尖水平,甚至有7名学生展现出超凡实力,获得了5A*的优异成绩。

伦敦政治经济学院LSE
专业申请
LSE开设商科类的专业比较多。开设了众多商科类专业,涵盖金融、管理、会计、市场营销等多个领域。
语言要求:雅思总分7.0,单项不低于7.0。托福总分100,听力和口语不低于24分,阅读不低于25分,写作不低于27分。
申录情况
LSE由于学校小,招生人数非常有限竞争激烈,23/24中国学生的offer录取率12.7%。

伦敦大学学院UCL
申请专业
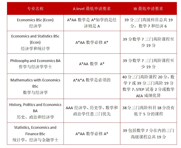
UCL商科类开设专业经济学、经济学和统计学,哲学和经济学学士,数学和经济学,历史、政治和经济学,统计学、经济学与金融学士。
录取情况
2023中国的申请共16093份,占总申请数的20%,是UCL名副其实的第一大国际来源,中国申请者共收到大约4900份offer,整体offer率30.4%,这里将热门专业放上来,不少经济类专业在此其列,如Economics BSc (Econ)Rate29.3%。

英国商科申请策略和规划
大一
GPA
大一开始就需要注意GPA ,3.5以上申请稍微轻松些。托福或雅思考试 一般建议从大二开始准备
GMAT/GRE考试:根据学校要求选择一门进行考试,一般建议从大二就开始准备,成绩有效期有5年。
大二
开始着手社会实践实习或者科研项目,参与科研项目,去公司实习。考虑申请海外交换交流项目。
了解国外院校与专业情况,并根据自己的具体情况确定好要申请的专业、学校。进行各项考试。
大三
进行专业背景提升;开始准备相关的文书资料,准备好在校证明,成绩单等相关申请材料。
如果大三才决定要出国,大一大二的GPA已经确定,大三这一年重中之重是考试成绩要出分。穿插实习、商赛、科研活动,提升软件背景实力。
大四
修改文书、essay等;联系老师写推荐信;确定最终申请学校名单。
获得院校offer,确定最终入读院校,准备签证申请。签证通过,订机票,预约接机一切准备妥当,飞赴梦校开始崭新美好的留学生活。

