2026年的托福考试将从26年1月21日起改革为自适应版托福考试。
什么是自适应版考试?
改革后的托福难不难?
同学们应该如何应对?
标化老师们将为同学们一一解答。
1、什么是自适应版考试?
简单来说,自适应考试就是题目难度会根据考生的考试表现实时调整。
考生第一部分答得好,下一部分题目就会变难;答得不理想,下一部分题目就会相对简单。这样能更精准地测出考生的真实水平。
第一阶段回答不好,第二阶段题目变简单是不是注定拿低分?答案是NO。
第二阶段的高难度路径与低难度路径之间会有难度重叠(there will be an overlap in difficulty between the upper and lower stage 2 pathways)也就是说第一阶段发挥失常的考生仍有机会在第二阶段提高分数。
2、2026托福改变多吗?难吗?考试内容如何?
此次托福是“大改”,涉及考试顺序,考试时长、题型、评分体系等多个方面。具体如下图。

一、写作部分
- 保留学术讨论,取消综合写作;
- 新增完成句子和写邮件。
现行与2026年新托福写作核心差异对比:

2026年新托福写作题型详解
1. 句子重组(Build a Sentence)
- 出题形式:系统提供 1 组乱序单词 / 短语,搭配 1 句背景提示,要求考生结合背景逻辑与语法规则,将乱序成分重组为语法正确、语义完整的句子。
- 核心考察:硬核语法功底(如从句连接、时态一致、主谓搭配)与句子结构逻辑能力,是写作基础能力的直接检测。
例题如下:

2. 邮件写作(Write an Email):
- 出题形式:模拟留学生活真实场景,要求考生在限时 7 分钟内完成一封邮件。
- 核心考察:实用书面沟通能力 —— 包括格式规范性、语气适配性、核心需求表达清晰度,以及语法与词汇的准确运用。

3. 学术讨论(Academic Discussion)
- 出题形式:与现行考试完全一致 —— 系统呈现 1 个学术话题,附带教授的话题引入与 2 名学生的不同观点,考生需在限时 10 分钟内发表个人观点,ETS 建议字数不少于 100 词。
- 核心考察:学术思辨能力 —— 包括观点立场的清晰阐述、对其他学生观点的有效回应(支持 / 反驳 / 补充)、论据的合理性与逻辑连贯性,是学术写作能力的核心检测。

二、口语部分
跟读和模拟面试代替了原来的独立口语和综合口语。
2026托福口语取消综合类题型,新增句子复述(聚焦准确清晰的基础复述能力)和模拟面试(贴近真实交流场景),整体从侧重学术场景的复杂口语输出,转向更基础、更贴近实际交流的口语能力考查,难度显著降低。
题型一:听并重复
新题型听一句,复述一句!即时问答,题目提问,要求考生直接作答,模仿真实对话场景!考生听文章,文本不出现,听一句重复一句。通常为生活场景,有7-8句话,会提供一张背景或者流程图。
题型二:虚拟面试
考生需与预录面试官开展模拟对话,场景涵盖申请奖学金、参与研究等。面试时要回答四个问题,每题限时45秒 —— 初始问题聚焦事实信息与个人经历,后续问题则要求对更宽泛的议题阐述看法并支撑观点。
三、听力部分
增加更多生活化场景题目,对话和学术讲座长度变短。会有加试。
改革后保留了原有的讲座以及学生与教授的对话部分,并新增了学生间的对话(peer-to-peer conversations),旨在全面评估学生在多样化学习场景中运用听力技能的能力。
新题型:一句提问,直接选回答的答案。考生会听到一个简短提问或陈述,且仅能听一遍,随后从四个选项中选出最恰当的回应。
Conversation大幅度缩短,考生会听到一段两人之间的30s简短对话,模拟真是生活交流场景,有2道选择题。
考生会听到一段与学术相关的简短通知(约40-85词),然后回答相关问题。通知内容包括日程安排、指示、规章制度等信息,模拟学术环境下的广播或现场公告,可能是教室或学校相关的活动。
模拟学术讲座环境,100-250字学术演讲,共计4道单选题。与现行托福的讲座Lecture基本一致,但是长度只有原来的一半。该题型设计无需背景知识,话题来自历史、艺术与音乐、生命科学、物理科学、商业与经济、社会科学等领域。
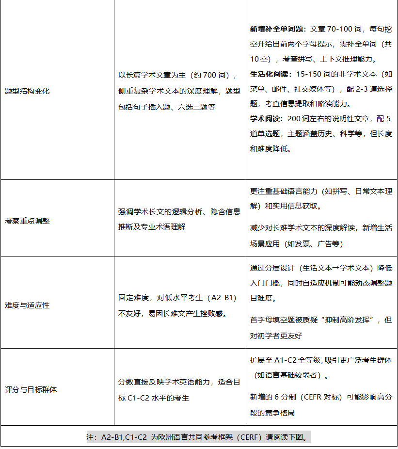
四、阅读部分
新增单词填空和生活化阅读。



2026年托福阅读从“学术深度”转向“实用分层”,生活化题型和自适应设计是核心变革,但学术能力要求仍保留于精简题型中。
改革后的托福阅读更注重实用能力,但需适应新题型和节奏学生要继续增加现有的阅读能力进行训练,诸如:理解文章主旨能力,快速定位信息,推测能力,理解作者写作意图等。此外,对相应涉及到的题型也要有一定的认识和理解。
3、不同年级的考生应该如何应对?
Junior 同学 ——
目前托福分数较高的Junior 同学,抓住最后三个月的旧托福考试机会,抓紧报名2-4次(根据自己情况),冲刺高分。
目前托福分数80分以下的Junior 同学,新旧托福两手抓,也需要增加实考次数,尽早出分。目前托福可报名时间如下:

Pre1, Pre2 同学 ——
对于大部分低年级同学,应该会进行26年新托福的考试。新托福不考的题型可以不用多准备了。
新托福备考建议:如何从现在开始准备?
- 逐步调整方向:2026年1月之后考托福的同学对于不考的题型如综合写作,可以不需要专项训练。因为它将在2026年后彻底消失。备考资源需要逐步转向新题型。
- 夯实核心能力:无论题型如何变,词汇、语法和逻辑理解仍是基础。新增的单词填空、组句等题型更考验基础语言功底,日常积累需更侧重“实用场景词”(如邮件常用语、校园对话词汇)。
- 适应自适应节奏:阅读、听力的Stage 1作答至关重要,直接影响后续题目难度。平时练习需养成“一次做对”的习惯,避免依赖回头检查。
- 补充生活化场景训练:传统备考侧重学术文本,新托福新增大量生活场景题。可通过看校园公告、写英文邮件、模拟面试等方式提升实用能力。
- 寻找新素材:积极关注ETS官方即将发布的新版样题和模拟试题,优先熟悉新题型的界面和答题方式。学校老师们也会在托福模考中给大家展示讲解新题型。

