学制短、离家近、奖学金丰厚、教育接轨国际、对语言能力薄弱学生友好(有中文授课项目、接受大学四六级成绩)!没错,这些都是中国澳门博士的标签。
中国澳门地区的博士一直都是很多同学的首选,而且现在多数澳门高校博士申请都已经开放了。
本期老师就来为大家盘点澳门TOP5高校——澳门大学、澳门科技大学、澳门城市大学、澳门理工大学和澳门旅游大学的院校介绍、博士申请时间、条件和材料、可申请的博士项目等申澳门必备信息。
01、澳门大学
澳门大学(Universidade de Macau / University of Macau),是一所位于中国澳门的公立国际化综合性研究型大学。澳门大学工商管理学院获AACSB、AMBA和EQUIS认证。材料科学、工程学、化学等十个学科排名基本科学指标资料库(esi)前1%;全球年轻大学排名26、亚洲大学排名第37。

申请时间
澳门大学1st semester入学的第一轮博士申请时间为2025年8月1日到10月31日,也就是说距离第一轮申请截止还有15天左右的时间。不知道同学们准备的如何了呢?
如果还没有做好准备也不用慌,澳门大学1st semester入学还会开放第二轮申请,时间为2025年11月1日到2025年3月13日。
需要注意的是,澳门大学奖学金的申请截止时间在26年1月15日。并不是1st semester入学的申请时间段都可以申奖的。

申请方式:
澳门大学共有三种博士申请方式,适合不同学术背景的申请人。
General Entry:
该方式为大多数博士申请人使用的方式,需要持有硕士学位或澳门大学认可的同等学历。
Accelerated Entry:
硕博连读,该方式适用持有澳门大学硕士学位的学生。需要申请人在澳门大学完成一年以上的硕士学习,且以优异的成绩顺利完成学业,并表现出较强的研究能力。
Direct Entry:
本科直博,适用于持有本科学历的博士申请人,且需成绩优异,有较强的研究能力。
英语能力要求:
非英语授课大学获得学士/硕士学位的申请人需要提供以下任何一项作为英语水平证明:
需要注意的是托福和雅思成绩有效期为两年。
申博材料:
以下为澳门大学官网为内地申请人整理的申博资料:
- 内地居民身份证复印本
- 户口簿复印本
- 个人履历表
- 证件相片
- 毕业证书、学位证书及成绩单:通过普通招生渠道申请的同学需要准备学士学位及硕士学位之毕业证书、学位证书及成绩单。通过硕博连读渠道申请的同学需要准备学士学位毕业证书、学位证书及成绩单;澳门大学硕士课程成绩单。通过本科直博渠道申请的同学需要准备学士学位之毕业证书、学位证书及成绩单。非本校之在读生必须提交在读证明。
- 如申请人为澳门大学硕士学位本学年应届毕业生,则无需提交硕士学位成绩单及在读证明书。
- 英语能力证明
- 两份推荐信:最少一份必须由大学教师填写
- 研究计划书
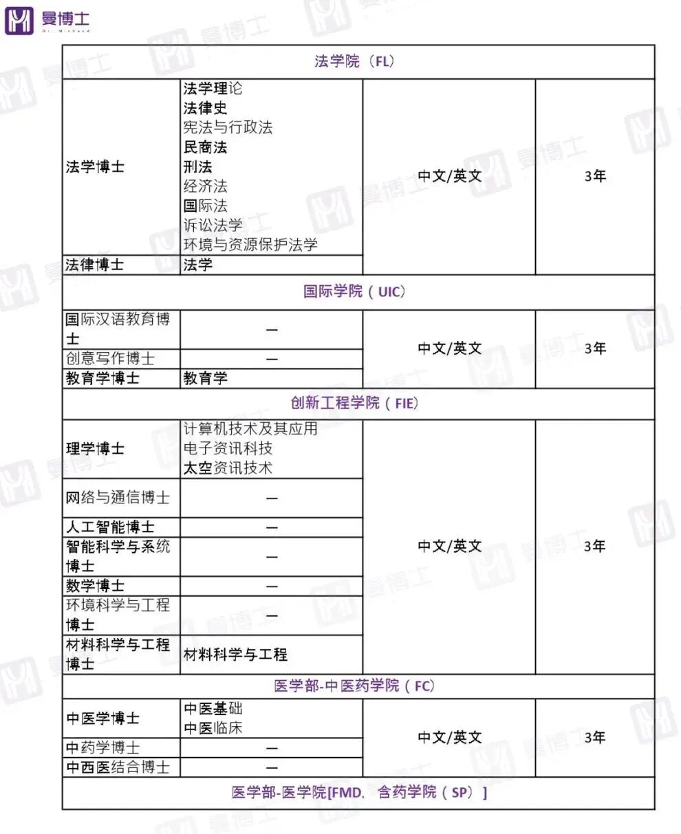
博士项目信息:
以下罗列的部分澳门大学博士项目:



大学为同学们提供多种多样的博士项目,因为篇幅原因老师不能为大家一一列举,想要了解更多澳大博士项目信息可以来免费咨询老师。
02、澳门科技大学
澳门科技大学建校于2000年,发展迅速,已成为澳门规模最大的综合型大学。澳门科技大学致力为社会培养各类高质素人才,推行教研并重政策,注重办学特色,追求卓越,使学术发展不断踏上新台阶。
2022年5月,澳门科技大学成为了澳门第一所成功全面通过英国高等教育质量保障局(Quality Assurance Agency for Higher Education,QAA)高等教育素质评鉴——院校认证(Institutional Accreditation)的高校。

申请时间:
澳门科技大学有四种入学方式。普通入学第一批开放申请时间为2025年9月10日-11月19日,DDL临近,同学们还没完成所有准备的要加快速度了!
免推入学、保荐入学和本科直博的申请已经结束了,申请时间为9月10日到10月15日。

申请材料:
- 身份证明文件
- 学历证书:
- 本硕成绩单
- 推荐信:需提交至少两封推荐信。
- 研究计划:2000~3000字 (中英文撰写均可)
- 个人陈述:须撰写约200字的个人陈述,中英文均可
- 英语能力证明
- 作品集:报读设计学、美术学、建筑学博士课程者适用;
- 工作证明信:报读工商管理博士、电影管理博士学位课程者适用;
- 申请费:普通入学申请费为600澳门币。
博士项目
澳门科技大学博士学制3年,还有中文授课项目的,感兴趣的同学可以咨询老师了解更多信息哦!



03、澳门城市大学
澳门城市大学(City University of Macau),是位于中国澳门特别行政区的私立综合性大学。2020年,澳门城市大学位列软科中国两岸四地大学排名第89名。2020至2022年,澳门城市大学旅游休闲管理学科连续三年蝉联“软科世界一流学科排名”全球前20;2023年,澳门城市大学社会科学总论进入ESI全球前1%。

申请时间:
澳门城市大学博士项目的申请从20251月1日到2026年1月31日。
博士项目报名资格:
- 具备教育部认证的硕士学历,即内地院校硕士毕业,其学历学信网可查询;国(境)外院校毕业,其学历教育部留学服务中心网可查询;
- 应/往届硕士毕业生均可报名博士课程
申请材料:
- 身份证(正反面)
- 电子照片(白底彩照)
- 硕士毕业证书或硕士学位证书
- 硕士阶段成绩单
- 两位专家或学者的推荐表
- 一份3000字的博士研究计划书(研究方向、计划构想)
- 个人简历
- 其他重要的公开考试证明/英文能力证明/获奖证书(如有)
- 过往研究成果(如有)
博士项目信息:
澳门城市大学为同学们提供中/.英课程,具体的课程和学费,请看下图:


04、澳门理工大学
澳门理工大学是亚洲首间通过英国高等教育质量保证局(QAA)院校评鉴的澳门高校,大部分课程已获全球知名的学术或专业机构的认证,教学质量与世界一流大学看齐,部分课程毕业生更可申请全球认可的专业人员资格,学术水平备受肯定。
申请时间:
澳门理工大学的博士招生昨天开启,申请截止于明年的5月15日。

博士项目报名资格:
- 具硕士学位或同等学历;或
- 正修读上述学历课程最后一年(须于办理入学登记前获得相关学历及学位证书)。
申请材料:
- 近照
- 身份证明文件
- 学位证书、毕业证书及成绩总表
- 推荐函两封
- 报读课程要求之其他所需文件
- 研究计划书
博士项目信息:

05、澳门旅游大学
澳门旅游大学于1995年成立,前身为澳门旅游学院。大学为澳门公立高等院校,受澳门特别行政区政府社会文化司监督,提供文旅和款待相关管理学位和专业培训课程,课程范畴包括:酒店、旅游、文化与遗产、文化创意、会展、休闲娱乐、康体活动、厨艺、餐饮、智慧科技、商业、品牌及市场营销、传播及语言等。
申请时间:
目前澳门旅游大学的博士招生还没有开始,正式的博士申请在10月20日开放,26年3月31日结束。
同学们注意,澳门旅游大学上传资料的截止时间和线上填报的DDL不同,也就意味着,如果同学们在网申DDL之前没有准备好所有的材料也没关系,可以在4月7号之前进行补充。

博士项目报名资格:
学历要求
- 持有硕士学位或同等学历(必须包含论文、研究项目或发表学术论文经验);或
- 现正就读硕士学位课程最后一年并预计于开学前取得相关学位
英语能力要求 :(只适用于报考英语授课的课程)
若申请人所持有的学士学位或以上学历,其课程不是以英语为授课语言,必须提供以下任何一种英语能力证明:

申请材料:
考生报考时须提供以下资料。经资料审核后,如有需要,考生将受邀参加入学面试。
- 线上申请表
- 学历证明(硕士学位或以上学历,必须包含论文、研究项目或学术论文出版经验)
- 成绩总表
- 英语能力证明
- 履历表
- 两封推荐信(至少一封由学术人员填写)
- 个人自述(少于500字)
- 研究计划(3,000至5,000字)
博士项目信息:
澳门旅游大学共提供3个博士项目分别是:
- 创新款待管理学院及创意旅游与智慧科技学院提供的酒店及旅游管理
- 创意旅游与智慧科技学院提供的文化研究
- 工商管理博士
这三个博士课程的学制都是三年,工商管理博士课程可以中文授课。

