学校介绍
澳门城市大学是一所培养应用型、实务型人才的综合型大学,大学精炼人文、艺术、商学、金融、新工科及社会科学学科特色,实践“国际学习” 、“体验学习” 、“跨文化学习” 、“同伴学习” 与“增值学习” 并行的多元学习模式。
澳门城市大学现有学生逾12,000名,设有商学院、数据科学学院、金融学院、人文社会科学学院、大健康学院、创新设计学院、国际旅游与管理学院、教育学院、法学院、葡语国家研究院、城市与可持续发展研究院等11个学院,提供11个学士学位、22个硕士学位及15个博士学位的逾40种中英文制课程。2026年研究生即将开始面向全球招生。
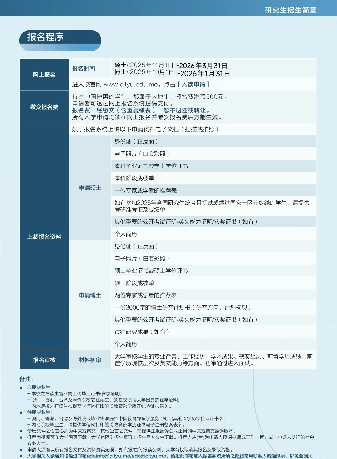
报名时间

博士:2025年10月1日-2026年3月31日
碩士:2025年11月1日-2026年4月30日
招生课程
碩士
- 工商管理碩士
- 數據科學碩士
- 金融學碩士
- 文化產業管理碩士
- 社會工作學碩士
- 應用心理學碩士
- 城市規劃與設計碩士
- 藝術學碩士
- 設計學碩士
- 國際款待與旅遊業管理碩士
- 國際酒店管理碩士
- 教育學碩士
- 教學研究碩士
- 法學碩士
- 葡語國家研究碩士
- 應用語言學碩士
- 計算機科學碩士
- 金融科技碩士
- 中國文化研究碩士
- 國際關係與政府治理碩士

博士
- 工商管理博士
- 數據科學博士
- 金融學博士
- 文化產業研究博士
- 應用心理學博士
- 城市規劃與設計博士
- 藝術學博士
- 設計學博士
- 國際旅遊管理博士
- 教育學博士
- 葡語國家研究博士
- 應用語言學博士
- 計算機科學博士
- 酒店管理博士

申请要求
✅申请要求:具有本科学历或学士学位,且亦可被要求具有其他知识或专业经验;初审后通过入学考试。
✅语言要求:雅思 6.0,或大学英语六级 430,或考研英语 60 分;申请葡语专业需葡语 B1。(中文授课无需强制提交语言,但面试会用英文)
✅成绩:本科 GPA 2.8/4 以上即可递交,热门专业(金融、旅游、数据科学)实际录取 GPA 3.2 左右。
✅需要上传的申请材料:身份证、白底电子照片、本科毕业证或学士学位证、本科阶段成绩单、一位专家或学者的推荐表、考研成绩(如有)、其他重要的公开考试证明/英文能力证明/获奖证书(如有)、个人简历 特殊要求:除工商管理专业,非应届生必须提供当年考研成绩且过国家A线哦!

如何在几万人的澳门硕士申请大军中脱颖而出🤔
⚠️特别是💢背景差、无雅思、录取无门的同学,提前准备❗️
❌不做背景提升背景置换❌不做假成绩
✔️满足基本条件及预算,即可通过正规流程获得offer,合同保障!
‼️硕士直通车项目【优势】:
无语言成绩,低分也能录名校
无背景要求,本科毕业就可以
同等211全日制硕士,可用于考公考编评职称
全程辅助,流程透明,坐等接收好消息✨
❌不适合人群
-名校背景,想申奖学金
-成绩尚佳,只考虑自己常规申请
-预算紧张,负担申请费用比较困难
🙌🏻给自己一个双重保障❗️
考研的同时留有后路,渠道辅助,提前申请提前出offer!
‼️有预算、背景差、想读澳科硕士但自己常规申请💢已【被拒过】或录取无望,后台踢踢~

