CampusArt官网更新了2026年入学申请截止时间!准备申请法国艺术类专业的小伙伴记得一键收藏
2026年申请时间
📅2025年10月1日:开放申请,学生提交电子档申请材料
📅2026年3月31日:提交申请的截止日期;学校进行远程面试并开始发放预录取
📅2026年4月30日-5月31日:学生确认录取选择学校
📅2026年5月31日:确认录取选择学校截止时间,系统关闭

Campus Art项目
是法国教育中心与法国教育部、外交部以及文化部合作,整合了公立私立几十个艺术院校,成立的一个艺术院校联网申请平台。
http://www.campusart.org/

目前该平台共有150所学校、700个项目,而且这个数字在逐年增加。2024年共有94个国家的3145名学生通过该平台申请进入法国艺术院校。

👆向上滑动查看更多

可以申请的专业有:设计、视觉艺术、时装设计、电影、音乐、建筑、多媒体、室内建筑、文化遗产

申请要求:
1️⃣高中毕业,或者至少接受过三年艺术类高等教育(包括建筑、艺术、绘画、雕塑、雕刻、电影、设计、多媒体、音乐、摄影、艺术理论等)
三年艺术类高等教育是就法国教育体系而言的,对中国学生来说,即要求本科毕业。另外,还没毕业也可以申请!
2️⃣法语水平达到B2(有些院校会要求C1,但也有些院校接受B1)
3️⃣ 建设个人网站,向院方展示作品。学生需要准备15-20件个人作品,还有15-20件虚拟博物馆作品(对个人艺术创作有影响的艺术作品,需要简单说明选择的理由)

比起单个申请学校的麻烦,CampusArt平台可以提交一次材料同时申请七所学校。
而且,学生即使没有投递某所学校,如有学校在CA网申平台看到你的作品集,感兴趣的话,依然可以给你发邮件进行面试,并录取。
学生可以同时申请预科和专业直录。CampusArt 给艺术生直接进专业的机会,而且省下了读语言和预科所花费的大量时间和金钱。
如果学生不能直接进专业,还可以设置预科志愿进行保底!

另外,CampusArt项目全程网上进行,提交作品集后,面试抽查率也仅30%-40%,需要面试的学校一般会通过skype视频面试。
对于申请学校的学生们来说,CampusArt是一次免费的机会!申请前期完全免费,offer到手才需要交项目服务费300欧!
学生被公立院校录取后,若学生语言成绩达到B2,就可以免高教署的面签!



如果你申请的学校专业要求做在线作品集(Online Portfolio),就需要自己创建一个网站/博客/PDF文件。
免费的博客网站推荐:
- https://www.behance.net
- http://www.ultra-book.com/portfolios
- https://www.portfoliobox.net/en
- http: // cargocollective. com
个人网站必须至少有2个主要部分:
🎨个人作品 personal work:大约15件个人创作作品,可以是绘画、素描、油画、模型、艺术照片、雕塑、音乐创作等,必须描述创作意图或概念、使用的材料或工具、所使用的软件等。
🎨虚拟博物馆 imaginary museum:根据自己的专业,选择10幅对自己的作品产生影响的各国知名艺术家的作品,并对作品作相应的介绍。
这一部分对每个作品的介绍做了具体的规定,要求指出作品的出处、作者等,然后再附上几句话来说明为什么会选择这10幅作品。

可以在CampusArt账户中的 "候选人资料/个人资料/联系人 "部分注明个人网站链接,也可以将作品集以pdf格式(小于8M)附在 "学习和专业项目 "部分。
▼CampusArt官网关于作品集的要求

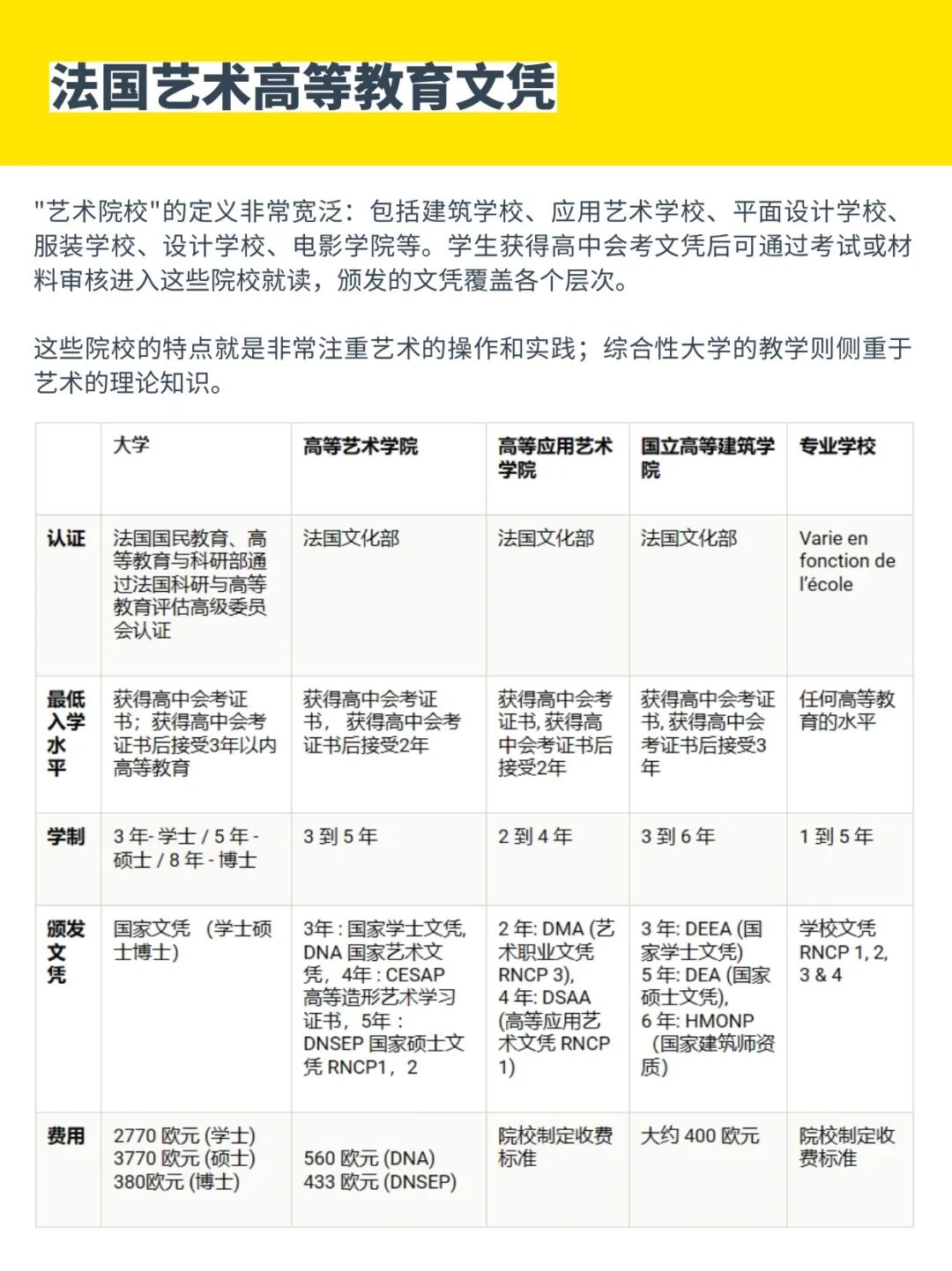
CampusArt中可申请的专业分为两大类:艺术、建筑。
艺术中又分为偏理念探索的传统艺术学院、美术学院和倾向于职业需求更偏向于实际操作的应用艺术学院。
其中应用艺术又涵盖各类设计以及影视专业,由艺术而衍生出来的艺术管理专业则为艺术作品商业化提供了强大的学科支持。

01
传统艺术学院
CampusArt中有提供L3阶段DNA文凭和M2阶段DNSEP文凭课程的传统艺术学院(Ecole d'art)、美院(Beaux Arts)。
如:里昂国立高等美院、波尔多美院、普罗旺斯高等艺术学院、勒芒/昂热高等艺术设计学院、北加莱高等艺术学院、南锡高等艺术设计学院等。
也有通过CampusArt仅提供预科课程的传统艺术学院,如南特美院、圣埃蒂安高等艺术设计学院
02
应用艺术学院
除了传统艺术学院、美院以外,CampusArt平台上还有在产品设计、视觉传达、平面设计、服装设计、室内设计、动漫、游戏、特效、电影等各应用艺术专业专长的应用艺术学院。
如:RUBIKA、Penninghen、Duperré、LISAA、Creapole、ECV、南特大西洋设计学院、École Intuit.Lab、Écoles de Condé、ESMOD、Mod'Art、法国时装学院、马兰欧尼时装设计学院、3IS、ESRA、La Fémis、CLCF等
03
艺术管理学院
将艺术和商业结合的相关管理类专业除了有EAC、IESA等专业艺术管理学院以外,还有南特商学院和Kedge商学院也凭借相关专业加入了CampusArt的平台。
- 法国艺术文化管理学院EAC:专注于艺术、文化、奢侈品领域
- IESA巴黎高等文化艺术管理学院:Studialis教育集团旗下院校

04
建筑学院
建筑类的学院有:École Camondo、里尔国家建筑与景观学院、École Spéciale d'Architecture等
法国现有大约3万名建筑设计师。有20000学生就读于法国国立高等建筑学院(ENSA),其中15%为外国学生。其中女性学生的比例逐年升高,达到了57%。
文凭获取率约为85%。建筑学的学科覆盖领域多元,能满足建筑设计、城市规划和景观设计等不同项目的需求。
法国的建筑学授课项目,主要由20所遍布全法国的国立高等建筑学院(ENSA)提供。这些建筑学院由法国文化部和高等教育、研究与创新部共同监管。

05
综合大学
除了独立的各专业艺术学院以外,法国部分开设艺术相关专业的公立大学在CampusArt平台上也可以申请了。
如:PSL大学、巴黎大学、巴黎一大、巴黎八大、里昂二大、格勒诺布尔大学、里尔大学等

