不知道怎么通过优才申请拿到香港身份的宝子看过来啦!今天一篇文章给大家讲清楚香港优才计划申请攻略,从申请条件、材料准备到文书指导,全部教给大家!刷到就是赚到!
香港优才2025政策是什么
申请条件
在申请优才前,首先确保你满足以下基本条件:
✔年龄要满18周岁
✔经济条件要足够支撑你在港生活至少一年
✔没有刑事犯罪记录或不良出入境记录
✔拥有本科及以上学历
✔拥有良好的中文或英文听说读写能力
再通过综合计分制或成就计分制两套打分制度择一打分。
当然,如果你对自己评估的分数不确定?或是不知道自己更适合哪个计分制度,可以找Maggie给大家精准评估哈~
✅成就计分制:针对具备超凡才能、卓越技术或杰出成就的个体设计,如奥运奖牌得主、诺贝尔奖获得者、国家或国际奖项得主,或行业内终身成就奖得主等
✅综合计分制:新政策改为评核制度,对申请人的年龄、学历、语文能力、工作经验、全年收入和业务所有权,6大范畴设立12道是非题,满足6项或以上可申请(打分表如下)

这里再放个香港优才合资格大学名单给大家检查一下自己的学校有没有在名单内:
我国院校省流版:
中国人民大学、北京航空航天大学、北京理工大学、北京师范大学、东南大学、南开大学、天津大学、同济大学、四川大学、清华大学、中山大学、北京大学、武汉大学、复旦大学、南京大学、上海交通大学、浙江大学、中南大学、中国科学院大学、哈尔滨工业大学、西安交通大学、华中科技大学、中欧商学院、中国科学院大学
其余国家院校具体名单看图啦✨✨

香港优才2025政策是什么
材料清单
1️⃣基础证件:申请人身份证、港澳通行证等
2️⃣赴港计划书:新版已改为7*100字,人才清单部分更新在计划书内
3️⃣财产证明:纳税清单、个税记录、股票、期权类收入需提供股票期权价值证明文件
4️⃣学历证明:需提供毕业证、学位证、学业成绩单(需盖章),国外学历还需要留服认证以及成绩单;与STEM学科相关则需提供专业资格证书、有关所申报专业资格的详情
5️⃣工作证明:仍然需要提供雇主推荐信,找直接上级写即可;其他的可以提供劳动合同、在职/离职证明,需要有公司盖章。如果是上市公司需提供上市公司股票,500强企业则需提供500强上榜截图
6️⃣语言证明:雅思需7分,托福需94分,新增认可英语6级,但是不低于520分
7️⃣其他成就证明:如专利、证书、奖项等等

我这里也整理了香港优才申请需要用到的材料清单+案例参考,如果需要的话,大家可以戳图片自取⬇⬇当然啦,每个人的情况不同,也可以找我给您定制最适合的方案!
香港优才2025政策是什么
文书指导
香港优才两份重要文书:赴港计划书、雇主推荐信
赴港计划书怎么写?
现在网申已经进行了更新,赴港计划书由原来的六段式变为7段式!写作技巧可以看下图。注意别写成流水账。要逻辑清晰,涵盖学历、工作经历/成就以及你在香港的计划这三部分。

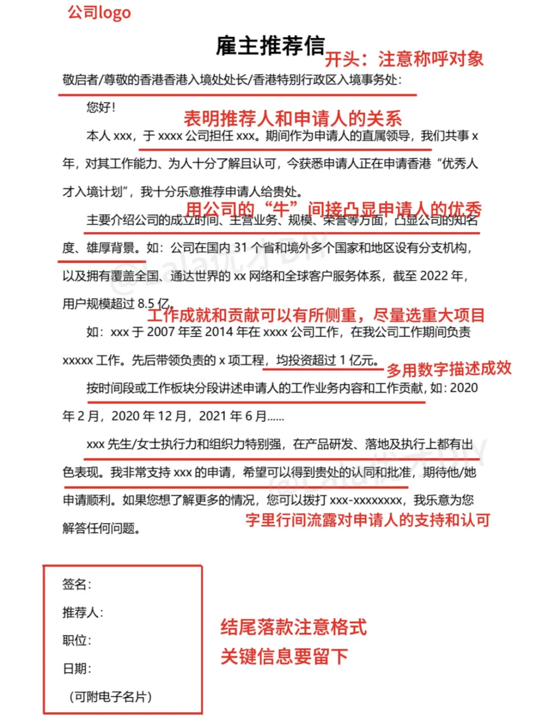
再来说个比较头疼的材料,雇主推荐信怎么写❓盖章如何解决❓
雇主推荐信怎么写?
🌟写作结构:
1)开篇要简单介绍推荐人的信息。说清楚他和你的关系以及他的任职时间。
2)描述一下公司的情况。尤其是在名企工作的,写好会很有优势!
3)详细写出你在公司的岗位、职责和成就。用数据说话,让人一目了然。
4)推荐人对你的评价及推荐理由。
5)别忘了附上推荐人的姓名、职位和联系电话
盖章问题❓不让雇主知道怎么办?
1️⃣方案一:自己先写好,然后润色一下。找雇主签字盖章,但要注意别提香港入境处或者香港优才。换个理由,比如申请研究生或者内地某城市落户。
2️⃣方案二:自己写好后,找个靠谱的同事签字,再盖上公司的章。还可以附上在职证明、离职证明,或者其他任职期间的文件,比如升职通知、名片、工资单等。
可以看下图的模板,相信大家就会有思路了,当然,如果有不懂的可以chuo我哈~

获批后的步骤
👉🏻获批后,你需要签署《赴港居留同意书》,这需要单位盖章。如果不想让单位知道,其实有方法可以绕过。另外,你还要填写申请人意见访问问卷。
👉🏻最后,香港入境处会给你发电子签证,线上缴费230港币后,你就可以去出入境大厅办理逗留签证啦。注意❗现在身份正预约需要一个月以上,所以拿到电子签后就赶紧办理,别耽误了有效期。
希望这些经验能帮到大家啦~
在申请过程中,速度至关重要。前期准备越快越好,拖延只会让你错过最佳时机。

