2025年上海各区义务教育阶段学区划片出现新一轮调整!
受新校建成、资源整合等影响,不少公办小学的招生范围发生了变动。有的学校更名或停招,有的对口地段减少,有的划入新地块直接躺赢。
说到上海幼升小,其实有7种不同的入学方式,可不是只有“公办对口”或者“民办摇号”这么简单!别急!上海幼升小其实有7种不同的入学方式,今天一篇为大家讲清楚!
1️⃣【公办就近入学】
首先,最普遍的方式是公办学校就近入学。但要注意,“就近”并不完全等于“最近”,具体入学安排是由区域教育统筹和孩子的户籍情况共同决定的。在这里,入户年限非常关键——通常来说,早落户会更稳妥!
这也是目前大多数家庭的选择,也是我们下文将重点介绍的部分。
公办小学主要采取按地段对口的方式实行就近入学,部分特殊类型的公办学校则会通过摇号录取。
对于幼升小家庭而言,学区划片直接关系到孩子的入学路径,建议大家及时查看自家对口学校是否有新的调整!
1、杨浦区
新增对口
1.上海师范大学附属杨浦滨江实验小学新增对口爱国路338弄。
2.上海市江浦实验学校新增对口兰州路1169号。
3.上海市第二师范学校附属小学杨浦北校新增对口政青路69弄。
对口变化
1.昆明路1299、1399、1409弄的对口小学由齐齐哈尔路第一小学分校,变更为上海市江浦实验学校。
2025划片范围



2、黄浦区
2025划片范围

3、徐汇区
停招学校
1.上海市位育实验学校停招,对口全部划入徐汇一中心小学。
2.江南新村小学停招,对口全部划入日晖新村小学。
3.吴中路小学停招,其对口居委中古宜居委、吴中居委划入上海交通大学附属小学;长春居委(部分)、小安桥居委划入田林第四小学(宜山校区);锦馨苑居委划入田林第四小学(柳州校区)。
4.长桥二小、体职院附小停招,两校对口全部划入上海小学(龙川校区),原长桥二小变为上海小学龙川校区(1-2年级),原体职院附小变为上海小学罗秀校区(3-5年级)。
对口变化
1.原对口向阳育才小学的东泉居委、挹翠苑居委、张家园居委划入汇师小学(中城校区)。
2.沈家里居委全部划归东二小学,不再部分对口东二、部分对口东三。
新增学校
新增宋庆龄学校附属徐汇实验小学,对口范围:大木桥路789弄、瑞宁路8弄、瑞宁路20弄、兆丰路108弄1-5号。
2025划片范围




4、长宁区
新增对口
上海市长宁区北新泾第三小学新增对口通协路355弄。
2025划片范围


5、静安区
停招学校
爱国学校小学部停招,对口地块全部划入静安区第三中心小学。
对口变化
静安居委2024年对口陈鹤琴小学,2025年变更为对口市西小学。
2025划片范围


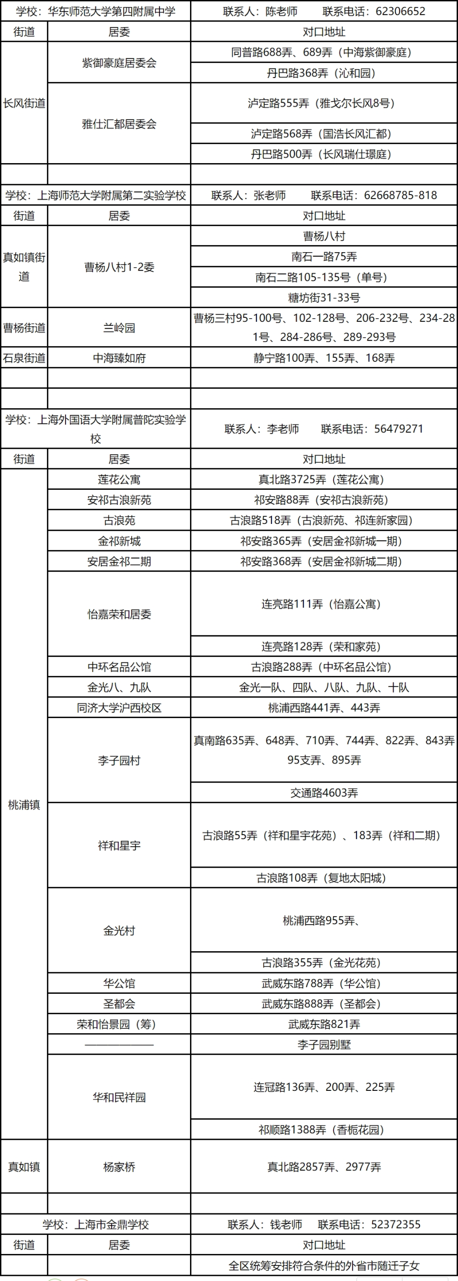
6、普陀区
新增对口
1.江宁学校小学部新增对口陕西北路1268弄。
2.武宁路小学新增对口东新支路17弄(苏河玺)。
3.管弄新村小学新增对口礼泉路300、305弄(石川春晓)。
4.朝春中心小学新增对口真华南路127弄2、3、6、7号(新俞里)。
5.真如第三小学新增对口桃浦路263、265、267号。
6.桃浦中心小学新增对口南大路2860弄(新杨和苑二期)。
7.上外附属普陀实验学校新增对口连冠路225弄
减少对口
真如文英中心小学减少对口曹杨路2000号(星光耀广场)。
2025划片范围








7、虹口区
学校更名
虹口区第一中心小学更名为上海外国语大学附属北外滩学校,对口地段无变化。
2025划片范围

8、宝山区
停招学校
1.淞滨路小学停招,其对口的淞新居委、吴淞三村、吴淞新城居委、和丰居委全部划入吴淞实验学校。
2.宝山区教育学院实验学校小学部停招,对口全部划入上海市宝山区实验小学宝林分校。
新增对口
1.宝山区实验小学新增对口长滩(明东苑、振东苑、宜东苑)。
2.宝山区顾村中心校新增对口电台南路126弄、顾北路300弄、顾北路358弄。
3.宝山区宝虹小学新增对口菊太路458弄。
4.盛桥中心校新增对口新月明璟苑。
5.美罗家园第一小学新增对口慧苑居委。
6.上海外国语大学附属宝山双语学校新增对口中建阅澜山居委,减除对口智云新苑居委、锦绣佳苑。
7.上海师范大学附属宝山实验学校新增对口宝钰澜庭。
8.厚仁小学新增对口新顾城和颂名邸、建发熙和府、中建熙江悦。
减少对口
1.上海市宝山实验学校分校(原上海市宝钢新世纪学校)减少对口长滩(明东苑、振东苑、宜东苑)。
2.宝山区菊泉学校减除对口王宅村。
3.华东师范大学附属宝山宝杨实验学校减除对口星火村。
2025划片范围


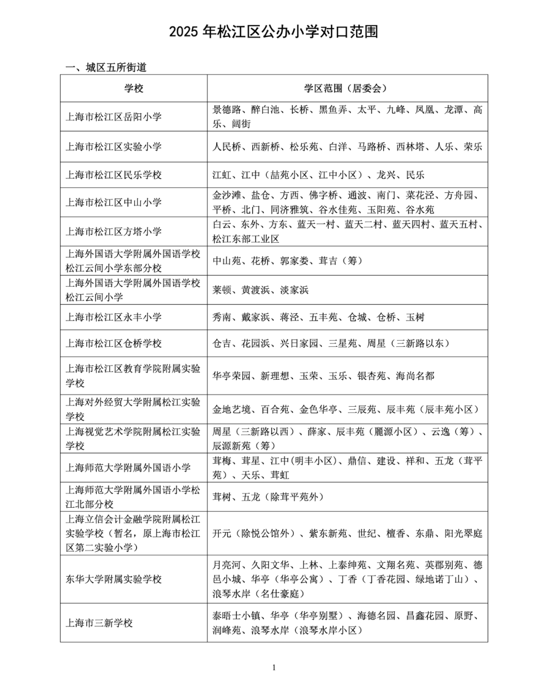
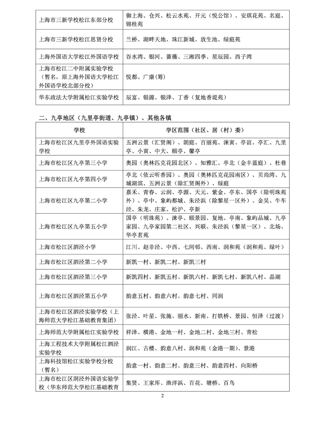
9、松江区
新增对口
1.岳阳小学新增对口阔街。
2.中山小学新增对口谷水苑。
3.上海师范大学附属外国语小学新增对口茸虹,减除对口茸树(松江云著苑)。
4.上海师范大学附属外国语小学松江北部分校新增对口茸树(松江云著苑)。
5.洞泾学校新增对口兰欣(筹)。
6.佘山学校新增对口秋乐苑(筹)。
7.东华大学附属实验学校松江小昆山平原校区新增对口文赋苑(筹)、文泓苑(筹)。
8.新闵学校新增对口华英、竹阳(筹)、春华(筹)。
9.上海师范大学松江科创实验学校新增对口艺嘉。
10.上海师范大学松江未来实验学校新增对口欣和(筹)、辰禾(筹)。
学校更名
1.松江区第二实验小学更名为上海立信会计金融学院附属松江实验学校(暂名),对口范围不变。
2.上海外国语大学松江外国语学校北部分校更名为松江二中附属实验学校(暂名),新增对口广康(筹)。
3.上海市松江区佘山外国语实验学校更名为上海政法学院附属松江外国语学校(暂名),对口新增茸达、茗雅、永泰(筹)(明泰苑)。
4.上海市松江区佘山外国语实验学校北部分校更名为上海政法学院附属松江实验学校(暂名),对口减除茸达,新增永泰(筹)(永泰苑)。
5.李塔汇学校更名为松江二中附属浦南实验学校(暂名),对口范围不变。
6.松江区叶榭学校更名为松江一中附属叶榭学校,对口范围不变。
其他变化
1.泗泾第三小学减除对口向阳桥、同润(碧水湾)。
2.原对口泗泾第五小学的韵意一村、韵意二村、韵意三村、韵意四村,2025年划入新校上海科技馆松江实验学校分校(暂名)。
2025划片范围




10、青浦区
新增对口
1.青浦瀚文小学新增对口盈俞路36弄(富绅名邸)、盛青云锦。
2.豫英小学新增对口南淀浦河路2186弄(河滨锦苑)、杜家埭路55弄(青南锦苑)。
3.上海师范大学附属青浦重固学校新增对口福百社区居民委员会筹备组。
4.朱家角小学新增对口珠里华庭、阁游路58弄、淀园路188弄、沈砖路614号、康园路399弄(水都南岸),
5.徐和路学校新增对口栖窠公寓(祝桥头路219弄)、中建颐璟台(叶联路799弄)。
6.上海市青浦区徐泾第一小学、第二小学新增对口领第漫生活国际(人才公寓)、招商象屿蟠龙府一期、招商象屿蟠龙府二期、中铁虹桥逸都。
7.原对口尚鸿小学的尚涵路居委、徐乐路居委会、徐四居委会、徐盈路居委会所辖小区,都划归上海师范大学附属青浦实验小学。
8.原对口尚鸿小学的陆家角村、蟠龙馨苑居委会、前明村、仁恒西郊居委会、泾诺路安居办,其中部分学区划归上海师范大学附属青浦实验小学。
9.原对口上海市青浦区徐泾第一小学、第二小学的徐盈路西侧(韩介),划归上海师范大学附属青浦实验小学。
学校更名
1.青浦区教师进修学院附属小学更名为青浦区教育学院附属小学,对口范围不变。
减少对口
1.沈巷小学减除对口沈砖路614号(曲池路9号房)。
2.朱家角小学减除对口浦泰路1号(嘉涛湾)、张家圩路299弄、绿舟路58弄(中骏雍景湾)、浦泰路888弄(金地水悦堂)、绿湖路799弄(和墅海上郡),减除部分划入新开的绿洲学校。
新开学校
朱家角镇新开绿舟学校,对口详见以下链接。
2025划片范围
区域较多,点击链接查看对口
https://www.shqp.gov.cn/edu/eduzwgk/lm/jy/zs/cz/20250407/1276478.html

11、金山区
新增对口
1.前京小学新增对口星愉湾、观唐府。
2.山阳小学新增对口光明艺树家、海龙馨园、海璟馨园。
2025划片范围

12、奉贤区
新增对口
钱桥学校小学部新增对口南府新村。
2025划片范围

13、嘉定区
停招学校
曹王小学停招,对口全部划入徐行小学。
对口变更
1.同济大学附属嘉定实验小学新增对口“北起米夏路—经博园路—新开河—米夏路—研茂路—安虹路—至米夏路 ”的区域。
2.上海交通大学附属嘉定实验学校总部(小学部)对口地段由阿克苏路以西变更为裕民南路以西。
学校更名
上海市嘉定新城实验第二小学更名为上海交通大学附属嘉定实验学校(分部)(小学部),对口不变。
2025划片范围



14、崇明区
新增对口
1.上实小长兴分校新增对口凤凰公路1088弄、凤蓉路455弄。
2.圆沙小学新增对口圆展路135弄。
2025划片范围

15、浦东新区
新增对口
1.华东师范大学第二附属中学前滩学校新增对口高青西路298弄(东方悦澜)
2.上海交通大学附属浦东实验小学北校(浦南校区、龙阳校区)新增对口浦逸路188弄(滨江一品苑)
3.上海立信会计金融学院附属学校(高行校区)新增对口东高路493弄、高博路161弄、思学路165弄、德爱路380弄、思学路470弄、高博路210弄、高博路211弄、思学路55弄、高博路188弄(原为统筹安排),东沟六村、东煦路90弄(原对口高行路东沟小学)
4.上海师范大学附属浦东临港科创小学新增对口方鼎路188弄、叶耀路99弄
5.黄路学校新增对口迪达路36弄、惠园路300弄
6.康城学校新增对口箭桥路855弄、沔新路488弄、沔新路558弄
7.曹路打一小学新增东校区,新增对口机构路490弄、海鹏路529弄、555弄、380弄、顾荣路269弄、海鸣路566弄、518弄、678弄
8.大桥小学新增对口灵岩南路156弄、后长街34弄、杨思路438号、450号、460号、520弄
9.福山唐城外国语小学(南曹校区)新增对口春桐路155弄、夏榕路58弄
10.福山外国语小学新增对口钦殿街58号
11.惠南小学新增对口梅花路235弄、拱乐路2200弄
12.建平城东小学(靖海校区)新增对口人民东路2200弄
13.建平临港小学(茉莉校区)新增对口方竹路55弄
14.上海市浦东新区教育学院附属小学新增对口华夏东路1001弄
15.金桥镇中心小学(金粤校区)新增对口金港路1368弄、云山路2289弄
16.进才实验小学西校(大华校区)新增对口华春路123弄
17.老港小学新增对口建中路285弄
18.梅园小学新增对口昌邑路788弄、源深路66号
19.明珠临港小学(夏栎校区)新增对口夏栎路518弄、588弄
20.明珠小学(C区)新增对口福叠路58弄、福久路69弄、36弄、棠林路99弄
21.明珠迎桥小学新增对口申轮路39弄
22.南汇外国语小学(共川校区)新增对口南祝路3515弄、川南奉公路5973弄
23.石笋实验小学(新环校区)新增对口陶荣路355弄
24.潼港小学新增对口春晖路768弄
25.杨园中心小学新增对口新跃路1000弄
26.逸夫小学新增对口城西南路689弄
27.上海中医药大学附属浦东鹤沙学校(小学部)新增对口飞云桥路166弄、266弄、366弄、399弄
28.御桥小学(高青校区)新增对口陈春东路355弄、莲振路123弄
29.周浦小学(文康路校区)新增对口康沈路1646弄
30.竹园小学(张杨校区)新增对口向城路295号
31.上海市实验学校附属光明学校(分校)新增对口秋亭路389弄
32.新港小学停招,对口全部划入进才书院学校,另进才书院新增对口天门街55弄、80弄、蓝田街125弄、185弄、芗山街398弄
学校更名
1.王港小学更名为福山宏雅小学,新增对口宏秋路55弄、虹昌路285弄。
2.万祥学校更名为进才万祥学校,对口不变。
3.秋萍学校更名为上海师范大学附属秋萍学校,对口不变。
减少对口
1.高行镇东沟小学减除对口东靖路297弄、299弄、315弄、374弄、393弄、东沟六村、东煦路90弄
2.海桐小学(花木校区)减除对口罗山路1739弄、2255弄。
3.张江高科实验小学(藿香校区)减除对口龙东大道2211弄、415弄、龙三路136弄、罗山路2255号
4.张江高科实验小学(香楠校区)减除对口金港路2528弄、3219弄、3379弄、龙东大道1号、龙东大道2001弄、龙东大道2255弄、龙三路122弄、龙三路152弄、龙三路166弄、龙三路180弄、龙三路70弄、龙三路84弄、龙三路98弄、申江路4516弄、杨家镇、杨镇、杨镇村、杨镇路111弄、60弄、65弄、76弄、81弄、97弄
5.周浦第二小学(瑞建路校区)减除对口渔潭村
6.周浦育才学校减除对口蓝靛路1488弄、1688弄
2025划片范围
区域较多,点击链接查看对口
https://www.pudong.gov.cn/zwgk/ywjy-jyjzdgz/2025/105/340085.html

16、闵行区
新增对口
1.闵行区实验小学景城校区新增对口越秀仁恒天樾园和(春申路2333弄)
2.颛桥中心小学新增对口紫薇花园(颛兴路88弄)、华发四季半岛(鑫都路2288弄)
3.上海师范大学附属闵行第三小学南校新增对口江锦北苑(江松路501弄)、江锦南苑(江松路501弄)
4.诸翟学校新增对口花语前湾(雅乐路788弄1-29号)
5.纪王学校新增对口 泽雅苑(高嵩路98弄)、润雅苑(高嵩路35弄)
6.马桥强恕学校新增对口旗忠悦园(富业路220弄)
7.上海交通大学附属闵行马桥实验学校新增对口马桥景城元景苑(富卓路125弄)
8.浦汇小学新增对口千禧双湾(永跃路215弄)
9.华东师范大学附属闵行永德学校(小学部)新增对口璀璨雅苑(吴泾镇紫龙路211弄)、兰香湖雅苑(兰香湖北路288弄)、璀璨名苑(吴泾镇通海路268弄)
学校更名
金汇实验学校更名为华东师范大学附属闵行虹桥学校,对口不变
其他变化
浦江第二小学谈中路校区和浦涛路校区分开地段招生,详见以下链接
2025划片范围
区域较多,点击链接查看对口
https://zwgk.shmh.gov.cn/mh-xxgk-cms/website/mh_xxgk/xxgk_jyj_ywxx_8_02/content/4026c905-f16b-47f3-9572-a300eefac14d.htm


