盘点深圳各区那些租房就能上的好学校!

2025版本

经常有家长朋友咨询非深户能不能让娃上一个优质的初中,今天老师整理了各个区租房也能上的好学校,部分学校详细解析可点击主页文章了解!

可作为2026参考

福田区

盘点深圳各区那些租房就能上的好学校!

积分规则

盘点深圳各区那些租房就能上的好学校!

南山区

盘点深圳各区那些租房就能上的好学校!

推荐

积分规则

盘点深圳各区那些租房就能上的好学校!

罗湖区

盘点深圳各区那些租房就能上的好学校!

积分规则

盘点深圳各区那些租房就能上的好学校!

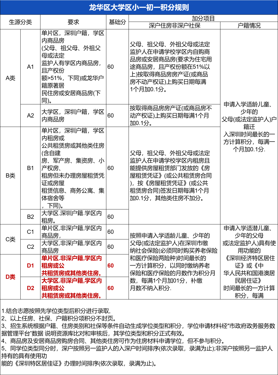
龙华区

盘点深圳各区那些租房就能上的好学校!

积分规则(非大学区)

盘点深圳各区那些租房就能上的好学校!

积分规则(大学区)

盘点深圳各区那些租房就能上的好学校!

宝安区

盘点深圳各区那些租房就能上的好学校!

积分规则

盘点深圳各区那些租房就能上的好学校!

龙岗区

盘点深圳各区那些租房就能上的好学校!

积分规则

盘点深圳各区那些租房就能上的好学校!

结语

综合来看南山福田难度<宝安龙华龙岗,如今提前了解不同片区学校风格与学习氛围非常重要,有任何问题欢迎随时咨询我们!希望大家都能进入自己心仪的学校!

推荐
上一篇

托福考情10.25丨托福四科全部真题命中!

下一篇

自适应版托福样题模考平台上线!

返回顶部