我们上篇文章说过《普娃规划:收起穷鬼想暴富的心,兴趣先行思路清晰》,谁不想有一个上好大学的娃?毕竟母子战队吭哧吭哧拼命了十二年,竹篮打水一场空什么名堂?但,终究普娃才是大多数,现实会piapia打脸……所以,才有那么多普娃前赴后继,为了让娃的大学档次再提一提,将来出路更好,走艺术生或者体育生路线,剑走偏锋去往原本够不上的学校。那么,我们来讨论一下艺体类高考,适合什么样的孩子?艺体类高考赛道怎么选,花费是多少?
01、艺体类高考,适合什么样的孩子?
艺体类高考的确可以提升孩子升学的level,但并非所有的娃适合走这一条路。君不见,有很多普娃在高一转艺体赛道后铩羽而归,高二又转头文化生的考试,也是折腾。
那什么样的孩子适合艺体类的高考?无非是两类,一类是有天赋,有热爱,对艺术元素有敏锐感知,如美术生能快速分辨色调差异、音乐生有音准 / 节奏感优势、表演生有情绪感染力。还能主动投入艺术学习(适当的外界督促也可以),利用课余时间练习的(如画画、练琴、练体育)。
还有一类就是坐的住,目标明确的孩子,能接受艺术学习的 “枯燥期”,清楚艺考需要反复打磨的技能(如美术生每天 6 小时练素描、音乐生反复纠正发声技巧),不会因短期困难放弃。若高中阶段才起步,优先选 “短期可提升” 的专业,比如播音主持、美术、摄影之类的;不建议选择“长周期专业”,舞蹈乐器之类的,需有有长期的基础。
除了天赋和努力外,艺考生的成绩也要抓一抓。一般来说,各省的 “艺术类本科线”通常为普通本科线的 60%-80%,若冲刺 985 / 双一流院校(如清华美院、中戏),需达普通本科线 80% 以上。
02艺体类高考,贵吗?
贵。艺考比一般文化考试,略贵一些,尤其是寒暑假艺考集训时,那花钱真的像流水。有参加艺考的妈妈算过,大概艺考的费用是文化课补课(按照三门补课费大班计算)的1.5倍+左右,但问题在于参加艺考补课了,文化课还要补啊,那费用就是2-2.5倍了啊……
粗略算一下,艺术学习需承担 “器材费(如美术生画材、音乐生乐器)+ 集训费(省级 / 校考集训通常 3-10 万元)+ 考试费(校考报名费、差旅费),整体开支三年要20万元左右。
但,如果20万能让娃的大学上一个档次,老娘我义无反顾啊!
03、艺体类,具体什么怎么选?
艺体类高考实操来说,也细分很多种,对照看看你家娃适合哪一种:
美术设计类
上海美术类艺考,文化课占50%,专业课占50%。美术1分=文化2.2分。计算方法如下:
文化成绩总分=大三门150x3+小三门70x3=660分
美术成绩总分=素描100+色彩100+速写100=300分
本科投档综合分=文化成绩x50%+美术x660/300x50%
今年小野老师接洽过这样一个学生,之前并没有素描基础,就高中跟练了三年,但学生本人很努力,执行力很好,能坐得住,最后艺考270分,文化课498分。
按照上面公式,498x50%+270x660/300x50%=546,大大超出了今年东华美术类投档线(510分)。
如果这个孩子不走艺考,纯裸考,上东华,最低的不限组文化课分数是546分。

按照今年东华艺术生的最低投档线计算,如果考生专业统考268,文化课只考了431分就进了东华,比纯文化课投档线低了115分。

▲2025年本科美术设计类甲批次平行段院校专业组投档线
综合来说,走美术生路线,考试也是有模板的,只要能做到认真执行,艺考分数都能一步步提升上来。
如果你的孩子刚进高中,或者是初二初三,有意愿提升学校层次,可以问问孩子愿不愿意吃艺考的苦。
除了普通高中,目前上海还有一些特色高中,比如香山中学,紫竹园,学校就都能带着大家一起搞美术(下一期,我们采访了一位特色高中的家长《艺考终结之战》)。初中家长,如果有这方面的远期规划,可以考虑这些学校。
当然最终如何选择,家长可以综合孩子意愿判断。
大学专业方面,数字媒体艺术、影视特效、游戏建模、影视后期、短视频剪辑、动画制作等等,都是可以考虑的方向,都属于一半技术一半艺术,未来有很大的空间。
未来美术生的就业方向,一定是借助现有AI,结合个人审美、创意,去创造出更多的精神文化财富。
音乐类
相比美术类,音乐艺考路线更小众。其中包括音乐教育、声乐方向、器乐表演等方向。
如果你家孩子,本就掌握一门乐器,尤其是钢琴这种比较通用的乐器。文化课单科不突出,但综合能力还可以,总体分数也还过得去,那么可以考虑一下音乐教育方向,华师大、上师大、上大、上戏都开了这个专业。

▲2025年本科音乐教育类甲批次平行段院校专业组投档线
声乐表演,美声唱法是卷不过的,但流行唱法可以试试,门槛不高。有些孩子虽然没有专业训练过,但有天赋,且喜欢登台表演,有这方面意向。最后一段时间,可以找人提升一下专业技能。

▲2025年本科声乐表演方向甲批次平行段院校专业组投档线
器乐表演就不要去竞争了,都是一些从小的练家子,半路出家的去考完全是当分母。
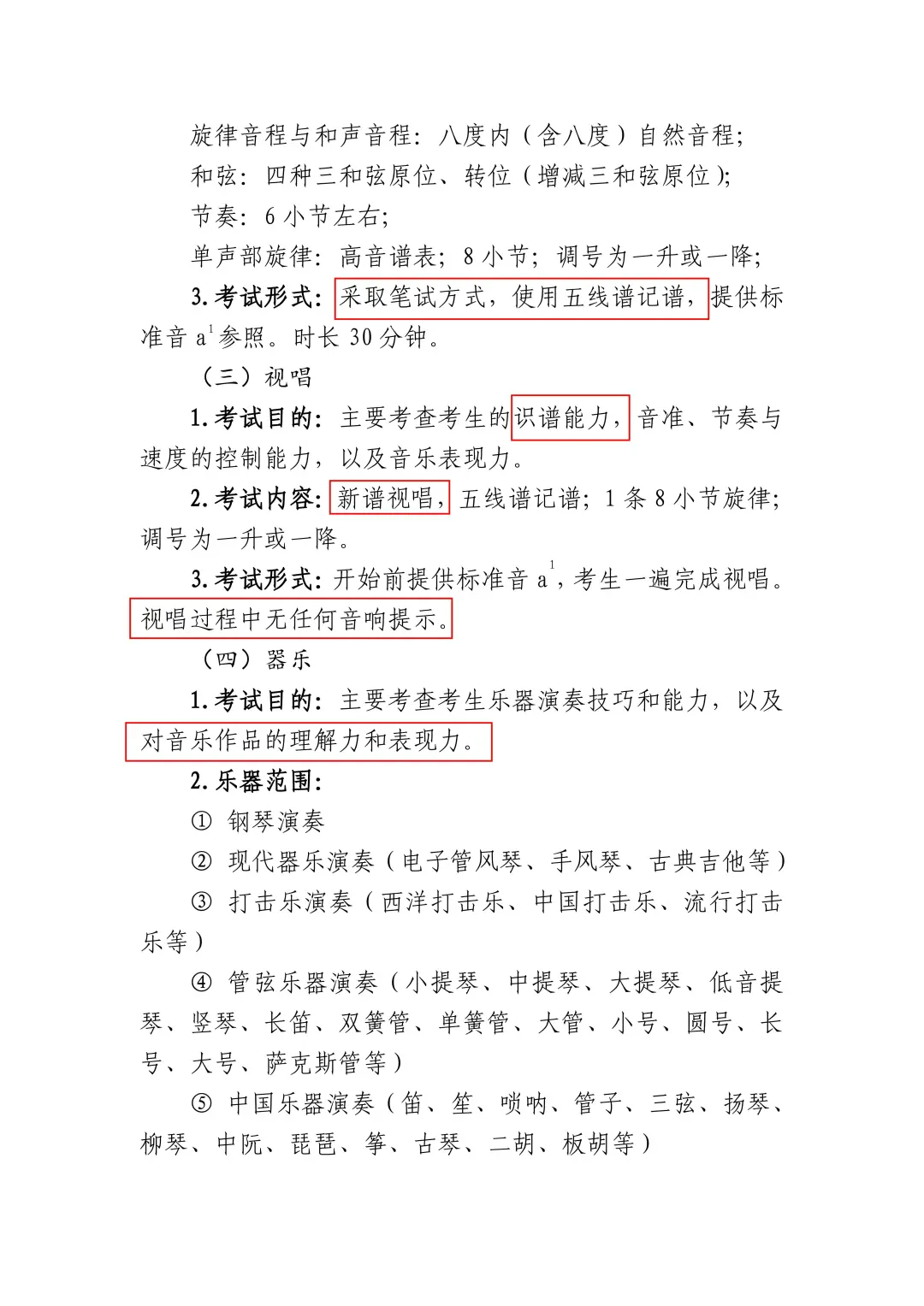
音乐专业统考总分300分。其中音乐教育为:乐理15分、听写30分、视唱15分、主项165分、副项75分。主项选择声乐的考生,副项须选择器乐;主项选择器乐的考生,副项须选择声乐。
声乐方向考试包括四个科目,乐理15分、听写30分、视唱15分、声乐240分。
分数计算公式,跟美术类一样,本科投档综合分=文化成绩x50%+专业统考x660/300x50%
具体考试内容,对照看看官方文件:








播音主持+表演
有些孩子,外形条件本身不错,学的文科,谈吐尚佳。可以考虑走播音主持,高二到高三这一年参加集训去速成一下,属于临时抱佛脚有集训成功可能的一条路线。
播音主持除了一些基本功,如发音很难集训出来,剩下的比较考验孩子的文科底子。
播音主持类,统考内容只有三项,每一项100分:
作品朗读:指定文学作品朗读,包括一首(段)古诗文和一段现代文学作品节选。一般选的是中小学语文课本里的文章。现场抽题,考试时长不超过2分钟。
新闻播报:指定新闻稿件播报。现场抽题,考试时长不超过1分钟。
话题评述:对所提供的话题(素材)进行评述。一般就是聊社会热点或生活小事,高大上一点,就是新闻联播那个主播说联播;接地气一点,就是各种视频类主播。本质上是口述议论文,配上情绪表达。现场抽题,当场创作且脱稿,考试时长不超过2分钟。
就业来说,播音主持很卷,主持人出来几乎没有对口工作,当然,愿意做直播带货的另说。其实,现在很多学影视表演的艺考生,最后也会转做直播带货。

▲2025年本科播音主持类甲批次平行段院校专业组投档线
值得一提的是,上海戏剧学院放了N个艺考类专业在春考招生,其中部分名额就是表演专业。过去几届,都有几个纯文化课硬转表演,春考去上戏的例子。有意向的考生,可以在春考前,报一个表演集训班,尝试着去考一考。
胡说一下,据不完全统计,往年春考去上戏表演的学生,外观条件整体稍逊于秋考生,春考生属于演员里面文化课较为拔尖的那一波。不过,最近两年演员已经不再卷颜值了,开始卷文化内涵了,还是那句话,“文艺工作者一定要有文化”,或许这批春考做表演的,将来走得更长远。
表演统考科目包括:文学作品朗诵(100分)、自选曲目演唱(50分)、形体技能展示(50分)、命题即兴表演(100分)。具体怎么考以及注意点,培训班老师的指导更专业,就不赘述了。

▲2025年本科戏剧影视表演方向甲批次平行段院校专业组投档线
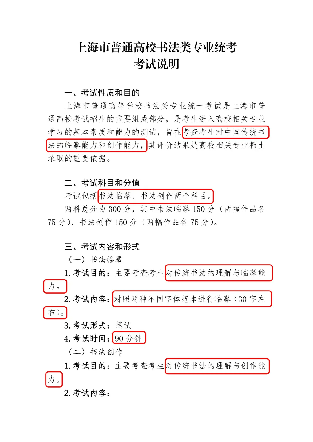
书法类
另外,这两年新开出来一个书法学专业。据最新统计,全国共有156所本科院校开设,其中上海有两家,上师大21年开设,上大23年开设。
不过相较于美术音乐类,书法专业整体招生人数还比较有限,比如去年上师大招了8个,上大招了6个。

▲2025年本科书法类甲批次平行段院校专业组投档线
播音主持、表演、书法的分数计算公式,跟美术音乐一样:
本科投档综合分=文化成绩x50%+专业统考x660/300x50%
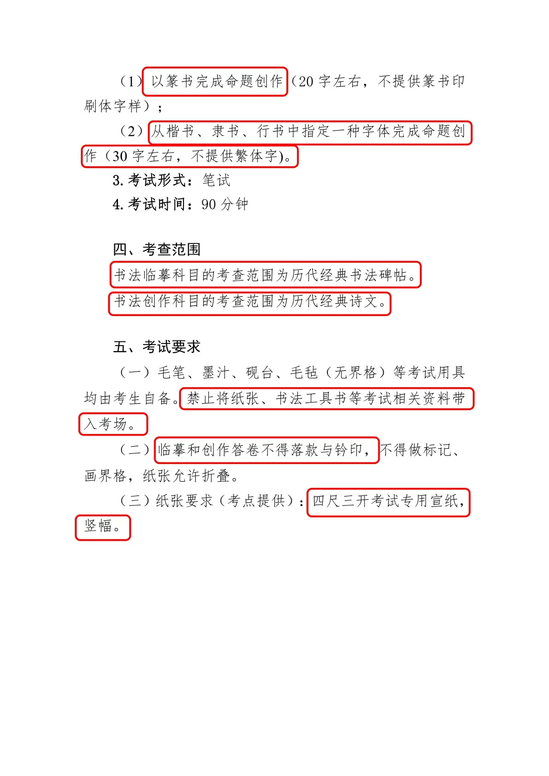
书法专业考试内容包括临摹和创作,每科各两幅作品,每幅作品占75分。




关于毕业出路,通过艺考路线进入大学的,毕业后有一些是留在行业内继续做本职工作的,有一些就转行去做各种文艺相关的策划,去做直播带货的也有,去做贸易的也有。
能找到什么样的工作,就做什么样的工作。这不是新鲜事,也不仅仅是艺考生,未来很长一段时间应该也会如此,如何选择都看个人考量。
本质来说,艺考是一个很好的帮助孩子在有限的分数里,把学校层次提一提的路线。
花费方面确实会比纯高考路线多,但是相较于体制外、中外合作,高中三年的花费,其实没有想象中的多。
是否选择艺术路线,前提是看孩子意愿,因为不管选哪条路,都要靠孩子努力。如果是一个努力的孩子,能专注的做很多事情,他未来的路不会走得差,这个品质本身很重要。
就个人选择而言,如果我娃文化课能考到520以上,那艺考路线就不是很必要了。如果在470、480,我可能就要动动心思了。如果本科很危险,400分都有点难,我会毫不犹豫让他去读美术,必须走!
以及需要注意的是,美术与设计类、书法类、播音与主持类、表(导)演类、舞蹈类、音乐类这6个艺术类专业统考不得兼报,考生只能选择一类进行报考。
接下来,我们简略地说一下体育生。
体育统考
和艺术路线相比,体育路线更需要孩子有天赋。但也要具体问题具体分析,不要用专业运动员的天赋,要求每一个体育生。
体育生考试,本身就分为单招和统招两种。单招的娃,已经达到国家二级运动员的水平了,不走高考,只需要参加国家体育总局组织的单招文化考试即可,不在我们讨论的范围内,这些娃都是从小训练的。
我们只讨论体育统招,要求没那么高。
不管是男生和女生,如果长跑、短跑、跳高、跳远各方面都相对不错,性格也比较外向,分数离500分没有差太多,都可以考虑。比如上师大的体育教育,不一定要体育生出身,可以靠文化课(30%)去拉综合分,综合分(70%)就是体育统考。
具体计算公式为:本科投档综合分=文化成绩x30%+体育统考x660/100x70%
换算一下就是0.3×文化成绩+4.62×体育统考成绩,1分体育分抵得上15分文化分。
按照今年的投档线来算,体育考89分的这位考生,文化课是516分。如果体育再多考2分,486上华师大也是可以的。而今年华师大在本科普通批的最低分是580+

▲2025年本科体育甲批次平行段院校专业组投档线
体育统考的100分包含身体素质和专项技术两大项。
身体素质考试:含100米跑、原地推铅球、800米跑三门科目(每门科目均须参加,每科满分25分,共计75分)
专项技术考试:含田径、篮球、排球、足球、网球、羽毛球、乒乓球、体操、武术、游泳等十门科目。考生可按本人专长、报考院校的招生要求和规定,选择具体的科目(每人限选一门科目,满分25分)
出路的话,最直接的就是教体育,做体育老师,不管是在学校还是在机构。现在人对身体健康的关注持续上升,运动热情愈发高涨,对体育生来说都是利好。体育专业人士,在各行各业,都能有个不错的起点。
我们讨论艺术路线和体育路线,本质上是在娃和他够不上的学校中间,搭一个梯子。要顺利通过这个梯子,需要家长的情报和投入,娃的意愿和努力,齐心协力才会有好的收获。
一分一操场的局势下,艺体生路线即使有,但名额相对于高考本体,少的可怜。不管走哪条赛道,都必须放手一搏。
尊重娃的志愿,娃要有吃苦的准备。

