2020到2024年,AMC8全球平均分从10.2飙到13.5,涨幅超30%!你以为的“轻松老师赛”,早已变成一场硬核较量。今天这篇干货,带你看清AMC8难度相当于什么水平和AMC8数学竞赛科学备考路径!
AMC8裸考就能拿奖?
鼓吹AMC8裸考的声音,往往来自这三类学生
第一类:数学天赋党
从小学开始刷遍各大数学竞赛,校内成绩遥遥领先,那么他们考AMC8只是顺手为之,目标是AMC10/12,这类路径普通学生无法复制。
第二类:模考"幻觉派"
在家自测能拿20-23分,就以为稳了?实际上无监考压力、时间控制松散、对"满分节奏"缺乏体感都可能导致模考分数偏高!
第三类:体验"佛系党"
当然也有些孩子只把竞赛当课外活动,不在乎是否获奖。
但请注意,他们的经验可能对自家孩子无效!
AMC8难度相当于什么水平?
很多家长被"AMC8裸考拿奖"的标签误导,真相是:
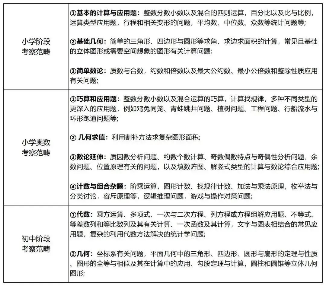
✅ 知识点跨度:小学打底,初中拓展
虽然AMC8难度约等于小学奥数五年级水平,但部分题目接近初一内容:
小学核心:四则运算、分数、应用题
初中拓展:代数初步、基础几何、数论常识
能力要求:逻辑推理 + 时间管理 + 技巧运用

✅ 前15题:送分题?陷阱题!
2020年AMC8考试25道题分别的得分情况数据显示,仅1/3的题目正确率超50%,多数徘徊在40-50%区间。

✅ 16-25题:难度直接对标国内初一、初二数学竞赛题。
AMC8备考攻略
AMC8数学竞赛备考少走弯路的四大策略,建议收藏!
🔹策略一:掌握解题技巧:这些套路练熟了,不会也能蒙对!
排除法:先去掉明显错误选项
代入法:用特殊值快速验证(尤其适合代数题)
🔹策略二:真题实战:题感不是看出来的,是练出来的!
每天一套限时模拟题(40分钟)
做完立刻分析错题,建立专属错题本
🔹策略三:时间分配:先做会做的,稳住心态才能冲高分!
前15题:控制在1分钟/题以内,保证基础分
后10题:留足思考空间,别死磕一道题
🔹策略四:专业培训指导
没有系统训练,只靠刷题摸底,效率低还容易打击信心
对几何、数论等难点理解模糊,自学容易卡壳
想冲击前5%甚至前1%,需要专项突破+应试策略指导
AMC8数学竞赛培训课程推荐
机构AMC8开设Pre-AMC8培训课程以及AMC8基础班、强化班、冲刺班等多班型,授课团队由国内外名校毕业的竞赛专家组成,不仅能帮孩子补漏洞,更能教方法、练节奏、提信心。

