KET、PET、FCE是剑桥大学外语考试部设计的“剑桥通用五级考试”中的前三个级别,重点考察学生听、说、读、写四项能力。
那么,剑桥KET、PET、FCE到底是什么?有什么区别?分别考什么内容?今天跟着郭老师一起来看看吧!
KET PET FCE到底是什么?
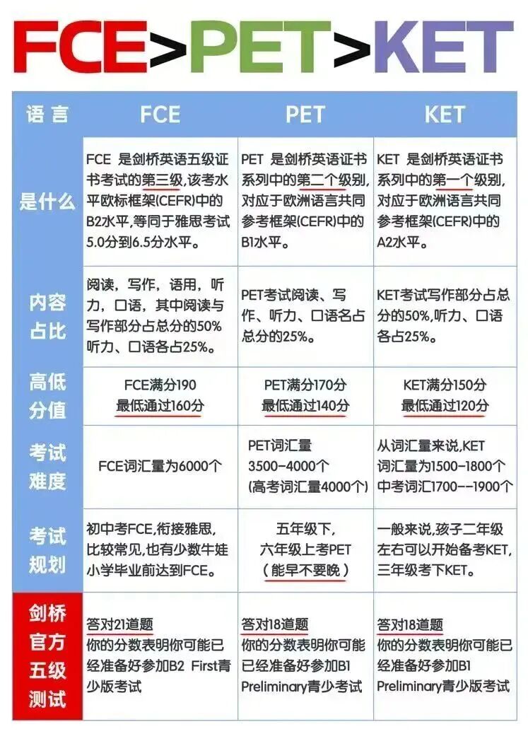
剑桥通用英语考级MSE一共有五个级别,分别是KET、PET、FCE、CAE和CPE。这个考试主要用来全面检测考生的英语听、说、读、写能力水平。一般在小升初阶段,学生大多会报考KET或PET,也有一些基础特别好的孩子,在小学阶段就通过了FCE。 通过考试后获得的剑桥五级证书,成绩长期有效,以后升学、出国、找工作都能用上,因此很受家长和考生欢迎。

01、KET简介
KET的全称是Key English Test,属于剑桥英语证书系列的第一级,对应欧洲语言共同参考框架(CEFR)的A2水平。通过KET,英语水平相当于初中水平。达到这一水平的学生,可以用英语进行基本的交往和工作,比如介绍自己的信息、听懂并回答简单问题、问路等.
02、PET简介
PET的全称是Preliminary English Test,是剑桥英语证书系列的第二级,对应CEFR的B1水平。通过PET,英语水平接近高中程度,能够在日常生活场景中用英语顺畅交流。
03、FCE简介
FCE的全称是First Certificate in English,是剑桥英语五级证书考试的第三级,对应CEFR的B2水平,分数大致相当于雅思5.5到6.5分。通过FCE,说明具备独立使用英语的能力,包括掌握较丰富的词汇,能在不同社交场合组织语言并进行合适的交流。

KET PET FCE考试内容
KET、PET、FCE是剑桥通用五级证书考试(MSE)的前三个级别,分别对应欧洲语言共同参考框架(CEFR)的A2、B1、B2水平。以下是各考试的具体内容:
01、KET考试结构与内容
考试结构:分为阅读与写作、听力、口语三部分,阅读与写作占总分50%,听力和口语各占25%。
具体内容
阅读与写作(60分钟):包含7个部分,如信息匹配、短文阅读选择、补全邮件、看图写故事等,需理解简单文本并完成25-35字的写作任务。
听力(30分钟):5个部分,包括听对话选图、填空、选择题、主旨判断等,考查对日常对话和独白的理解。
口语(8-10分钟):2个部分,第一部分回答个人信息问题,第二部分根据图片讨论话题,考查基本口语交流能力。

02、PET考试结构与内容
考试结构:阅读、写作、听力、口语各占总分25%。具体内容:
阅读(45分钟):6个部分,包括短文选择题、信息匹配、长文阅读、句子填空等,需理解500-700词的文章。
写作(45分钟):2个部分,如回复邮件(100字左右)或写故事/议论文(100字左右),考查语言组织和表达能力。
听力(35分钟):4个部分,包括听独白选图、对话选择题、填空、采访理解等,难度高于KET。
口语(10-12分钟):4个部分,包括回答问题、描述图片、小组讨论、话题拓展,需具备一定词汇量和互动能力。

03、FCE考试结构与内容
考试结构:阅读与语言运用、写作、听力、口语各占一定比例,阅读与写作共占50%,听力和口语各占25%。具体内容:
阅读与语言运用(75分钟):7个部分,包括完形填空、词汇填空、句子改写、阅读理解等,需掌握6000词左右词汇,考查语法和阅读技巧。
写作(1小时20分钟):2个部分,第一部分为必答议论文(140-190字),第二部分从多个题目中选一作答,如写信、报告、评论等。
听力(40分钟):4个部分,包含独白、对话、信息匹配、选择题等,语速较快,有口音和干扰信息。
口语(14分钟):4个部分,包括自我介绍、图片描述、小组任务、话题讨论,考查发音、语法、逻辑和互动能力。
各考试满分分别为KET 150分、PET 170分、FCE 190分,通过分数分别为120分、140分、160分。考试内容逐步递进,对词汇量、语法和语言运用能力的要求逐渐提高。

机构英语标化课程
针对想要备考KET/PET/FCE的学生们,机构特设KET/PET/FCE寒假培训课程,针对不同年龄的不同学习阶段的重点内容为基础,系统地学习国际英语标化的知识体系,并带领学生提升英语水平!
班级设置:3-8人小班/1对1
授课语言:中英文双语/全英文
上课形式:线上线下同步进行

