填写“上海市小学入学信息登记表”是上海幼升小报名的第一步!!这张表从报名到最后的录取都至关重要,涉及入学方方面面,填写失误甚至有可能影响录取顺位。
为了让家长填表不慌,今天,入学君就根据2025年信息登记表填写规则和去年家长咨询比较多的问题,整理了一份填写攻略,2026年有报名小学的家长一定要来提前做功课。

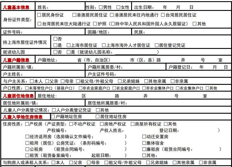
2025年上海市小学入学信息登记表(空表)
🌈填写重点注意事项
草表上户籍登记日,是以此日期来排列人户一致的年限。
草表人户不一致的话,热门学校可能影响到统筹排序;
本市幼儿园大班适龄儿童:由幼儿园教师通过点对点方式提前发给家长信息登记草表。
不在本市读幼儿园大班的适龄儿童:通过各区教育部门指定的方式下载信息登记空表。
未入园适龄儿童:家长通过各区指定方式登记儿童入学信息。
一定要想明白了再确认,一旦确认了就真的不能更改!
儿童户籍信息必须和户口簿一致,居住地建议写学区房的地址。
沪籍“人户一致”的,居住地址必须和户口簿一致。
人户分离:居住地入学,需要办理人户分离登记凭证
监护人的手机号码用来收“上海市义务教育入学报名系统”相关短信通知的,一定要保持通畅。
下面一起来看上海幼升小信息登记详细攻略吧~
一、信息登记时间
2025年小学入学信息登记日为4月14日-4月27日。
2026年以26年招生政策为准。
二、入学信息登记表
首先来看一下,2025年的入学信息登记表长什么样👇

几个要点:
儿童户籍信息必须和户口簿一致,居住地建议写学区房的地址。
监护人的手机号码用来收“上海市义务教育入学报名系统”相关短信通知的,建议填写主要家庭联系人的号码或父母双方。
入学信息登记表一共分为四个部分,分别是儿童信息填写、监护人信息填写、儿童补充信息、回执页和就读意愿。
下面我们一起看一下各个部分怎么填写的(家长朋友一定要注意这个是2025年的参考,2026年的以官方最新公布的为准)!
01儿童信息填写

▲2025年信息登记表格部分内容
一定要确认好这张草表的所有信息!
①.儿童基本信息
儿童基本信息一栏中,证件号码填儿童身份证号,没有身份证的在儿童户口本那页查看。
持上海市居住证情况:非沪籍儿童持居住证的勾选居住证,持居住登记凭证的勾选居住登记凭证,沪籍儿童这一栏选否。
②.儿童户籍信息
儿童户籍信息这栏,根据户口本或集体户口卡对应地址填写;
户主姓名指的是:入学儿童户口所在的户口本→翻到户口本首页查看户主姓名

与户主关系→有户口本的儿童,翻到户口本的入学儿童页面,根据户口本对应内容填写。

如果儿童是集体户,户主姓名可以填写:社区公共户;与户主关系填写“非亲属”
户口性质:根据户口本、户籍卡对应栏据实填写
入学君提醒:去年,很多租房子的家长,把幼儿与户主关系,理解为幼儿与房东家户主的关系,其实不是的,这里的幼儿与户主关系,是幼儿户口页所在的那本户口本中,户主与幼儿的关系,一般都是孩子的父母或者祖辈亲属关系。
③.儿童居住地信息
儿童要在哪里入园,就填那边住房的地址。
这里比较容易弄错的就是沪籍家长,户籍地在a地,但实际居住在b地,但是她要在户籍地入园,那这里的居住地址就填a地,而不是填实际居住地b地。
居住地所属街道/居委:如果所在区县属于按照街道或者居委统筹的,一定要搞清楚自己所属的街道/居委,部分学区是按照居委会划分的。
所以爸爸妈妈们千万不要觉得居委会填错了没关系,如果填错了后面会有一堆麻烦事,所以还是打个电话问问物业,自己小区对口的居委是哪个吧!
④.儿童住房信息

✅根据是家庭购房或租房的真实情况填写。
✅产权房填写产证编号+登记日期
【房产证第二翻页里,会有个“沪房地X字(年份)第XX号”的字样,例:沪房地闵字 (2025) XX 号】
✅租赁须填写租赁合同备案编号+起租日期
【凭租赁房居住地入学的家庭,需要通过“一网通办”网站提出申请办理人户分离居住登记,获取租房合同备案,将这个合同编号填在信息表的租赁房一栏里。例:3101122026XXXX】
✅儿童与购房人或承租人关系是儿童与产权人和租赁人关系
✅如住房不在表中范围,勾选“其他",并在后面备注情况。
02监护人信息填写

▲表格部分内容
这里第一监护人一般默认写“条件比较好”的家长,比如非沪籍,爸爸有积分,妈妈只有居住证,那第一监护人建议写爸爸。
✅沪籍家庭:建议填写房产证持有人✅非沪籍家庭:建议填写居住证积分达标方✅单亲家庭:建议填写抚养权归属方
居住证件情况:上海户籍包括集体户不用填写,非沪籍如实填写;
03儿童补充信息

▲表格部分内容
根据真实情况填写即可。
04回执单和就读意愿

▲表格部分内容
①.就读意愿
“本市户籍人户分离适龄儿童就读意愿”这一项主要针对沪籍儿童,意愿户籍地入学就选户籍地,意愿居住地入学就选居住地,千万不要因为自己是“人户一致”就不填。
一定要想明白了再确认,这个一旦确认了就真的不能更改了!这一步一定慎重填写!
②.关联监护人
信息登记时,家庭需明确一人为办理儿童入学手续的关联监护人,由幼儿园登记点或区指定登记点的工作人员完成家长与儿童的关联。
关联儿童信息的监护人是后面登录一网通办进行小学报名办理入学相关 手续时的登录账号,比如关联监护人你选了爸爸,那之后小学报名,只能用爸爸的随申办账号登录报名。
05注意事项
①.联系手机
联系手机一定留最关心孩子升学情况的那个,以防漏掉重要信息!
②.本市户籍人户分离儿童就读意愿
关于人户一致的是否需要勾选,参考往年的情况,大部分幼儿园是让家长勾选了“户籍地入学的”。同时,选择了人户分离的孩子如果没有勾选居住地入学,原则来说也是无效的哦。
三、信息登记整体流程
第一步:家长获取草表(空表)
在本市幼儿园就读的,由幼儿园教师提前发给家长信息登记草表。
不在本市幼儿园就读的,通过各区教育部门指定的方式获取信息登记空表。具体可看下文。
第二步:草表核对,空表填写
在本市幼儿园就读的,家长要核对草表上孩子和家庭信息是否正确,需要变更信息的,由家长提供相关佐证材料,经审核后可进行变更。
不在本市幼儿园就读的,填写空表并附上佐证材料后,按照各区教育部门确定的方式提交,由各区教育部门落实信息登记工作。确需现场办理的,可按照预约时段,携带有关证件,到有关登记点现场办理。
第三步:完成确认登记,获取短信
完成入学信息登记后,家长可通过手机获取“上海基础教育”发出的短信“【上海基础教育】XXX家长:您好!您已完成孩子的入学信息登记。《上海市小学入学信息登记表》为入学报名的重要凭证,请妥善保管。”
最后,家长们就可以等待小学网上报名了。
四、如何获取信息登记草表
本市幼儿园大班适龄儿童:由幼儿园教师通过点对点方式提前发给家长信息登记草表,由家长确认;需要变更信息的,由家长提供相关佐证材料发送给幼儿园教师,经审核后可进行变更,形成信息登记表,家长线上确认无误后,完成信息登记,获取《上海市小学入学信息登记表》和“入学报名告知书”。
非本市幼儿园大班的适龄儿童:通过各区教育部门指定的方式下载信息登记空表,填写完成并附上佐证材料后按照各区教育部门确定的方式发送,由各区教育部门落实信息登记工作。线上操作确有困难的家长,可按照预约时段,携带有关证件,到有关登记点现场办理。
本市户籍人户分离的适龄儿童:在进行入学信息登记时,家长可选择户籍地就读或居住地就读,事先请关注各区教育行政部门公布的“人户分离”适龄儿童入学实施细则。
未入园适龄儿童:家长通过各区指定方式登记儿童入学信息,获取《上海市小学入学信息登记表》和“入学报名告知书”,作为入学报名的重要依据。
五、热门问答
问:表格填错了或信息有误,可以修改吗?
答:在登记截止日之前是可以的。
问:
信息一旦确认,就全部不能更改了?
答:以2025年为例,2025年4月14日—4月27日是小学入学信息登记,4月27日登记截止后信息不得更改!
问:
人户分离证明,是否需要在信息登记时办完出示?
答:以2025年为例,根据教委指示,人户分离证明需要在4月27日之前办理完毕。
问:
现居住地怎么填写?
答:家长们最容易犯的错就是现居住地。很多人在隔壁区或者很远的地方买了小学的学区房,准备小学的时候过去,幼儿园则是在现在的地方,但是,无论你实际上住在哪里,为了将来不必要的麻烦,请现居住地一定要填写你小学学区房的地址!!!
问:
需要准备的材料有哪些?
答:本市户籍:户口本、房产证
本市户籍人户分离:户口本、房产证/租赁合同、人户分离居住登记凭证
外省市户籍:户口本、房产证、居住证/居住登记凭证、社保等
港澳台及外籍:护照、房产证、住宿登记证明等
关于入学信息登记表的填写,入学君就介绍到这里!家长应该都有个大致的了解,可以先将本篇文章收藏起来,等草表真正发到手中的时候,再对照着填写!

