学雅思对高考有帮助吗?高一孩子学雅思建议怎么安排?想让孩子考雅思,什么时候开始学合适?
现阶段,雅思早已不是留学生的专属,大量普高生也在通过雅思学习拓宽自己未来的道路。
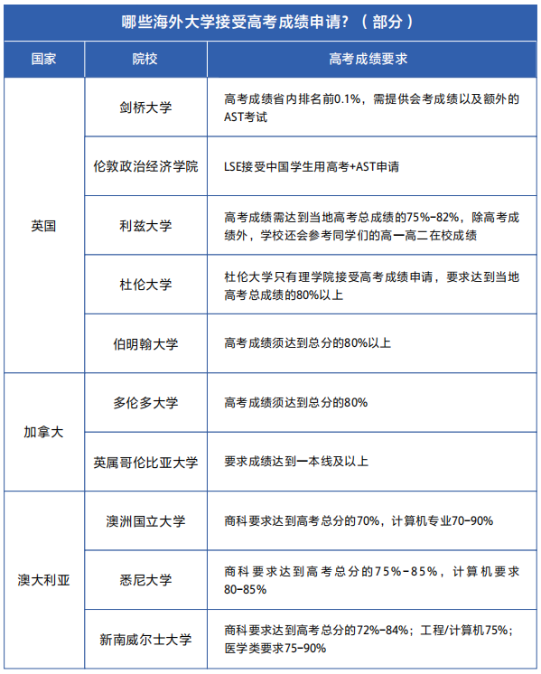
有留学打算的学生
雅思考试是一项全球首创的英语能力测试,从听力、口语、阅读和写作,四个方面对英语能力进行全面综合的评估。
作为最受欢迎的英语水平测试之一,雅思考试在全球范围内被140多个国家和地区的教育机构、雇主单位、专业协会和政府部门认可;包括:英国、美国、加拿大、澳大利亚、新西兰、荷兰、法国、德国、新加坡、香港等国家和地区。
对于有留学打算的同学来说,雅思是“必要条件”。大家需要提前去目标院校的官方招生网站查询雅思成绩要求,并尽早规划实现达分。
高考英语需突破瓶颈期的学生
学习雅思除了对高考中的听力、阅读和写作有所帮助之外,雅思课程的综合性学习也能帮助学生掌握地道的英语思维和口语表达等方面的技巧,在英语语言的应试能力和实际运用方面都将受益匪浅。
虽然高考英语和雅思考试在性质、目的、难度、侧重点、评分标准、认可度、适用范围、考试时长、词汇量和语法难度等方面存在差异。但根据同学们的经验来看,学习雅思可以让校内英语学习更加游刃有余。

PART.02高中生学雅思的优势
●提升英语水平,高考大学更轻松这一点是最显而易见的,高考英语的词汇量大约在3500,雅思词汇量在7000-8000范围内,而大学四六级英语的词汇量则在4500-5500。因此,通过学习雅思,可以提升英语思维的层次,从而更轻松地应对高考英语和大学四六级英语考试。
●高考留学双保险高考成绩+雅思6.0+可以申请QS排名前100的世界名校,手握雅思成绩,就意味着多了一条升学途径。

●高校自主招生更有优势对于普高生来说,雅思还能用于知名高校的自主招生。雅思成绩作为自主招生的参考条件之一,相比于无雅思成绩的高中生,考了雅思的同学竞争力自然是更强的。
国内大学自主招生很早就开始大面积接受雅思成绩,普遍要求雅思成绩6.0-6.5分以上或托福80分以上,如北外、厦大、复旦、上外,南京师范,北京大学等,甚至中国政法大学将雅思7.0的成绩纳入高校自主招生要求。
●拥有大学免修英语的机会对于即将步入大学的同学、在校大学生和硕博士来说,大多数高校都制定了考取雅思可以免除英语公共课的政策,缓解学业压力。
而雅思的听说读写学习还能为四六级这类等级证书提供良好的知识、技能前提,在等级考试时也能轻松应对,这样可以节约更多时间在其他的学科领域上进行学习。

●方便大学申请中外交流/交换项目在一般高校的海外交换生项目中,对于已经具备雅思成绩的学生会给予优先考虑。因此,拥有雅思成绩就成为了一项竞争优势。
●大学奖学金加分项对于大学生来说,部分高校明确将雅思列入可以进行申请奖学金的要求,申请奖学金可以缓解自己的资金压力。
●未来更好的发展(考研保研、考公、国企外企等)越来越多的学校在保研招生时提出了对英语的要求,如果有雅思成绩加持,你的英语优势立马就凸显出来了。
PART.03如何兼顾雅思与校内学习?
无论是走国内的中外合作办学例如昆山杜克,上海纽约大学,还是目标校为港澳地区或英美加澳等国的海外名校,大多院校的提交申请时间均为高三上,这就意味着普高生的雅思成绩需要最晚在高二暑假结束之前实现6.5及以上的达分。
假设学生目前普高高一在读,雅思入口测试分数为4.5分,需要在高三上开始申请,目标分数为7分,可以参考这份雅思及校内英语的规划路径:
●高一寒假 (重雅思):
侧重提高听力阅读基础题型的正确率,以及熟悉口语写作的模版套路及应用。在寒假结束之际或春季开学后完成雅思首考,目标总分5-5.5分。
●高一下 (重校内):
如雅思首考中的听力口语单项均实现5分及以上,在高一下开学后,基本校内英语的听口分数会明显提升;那么这个阶段校内英语可侧重夯实读写的基础内容,例如词汇语法专项训练。
●高一暑假 (重雅思):
侧重提高听力阅读中等难度题型的正确率,以及熟悉口语写作的思路扩展法。在暑假结束之际完成雅思二战,目标总分5.5-6分。
●高二上 (重校内):
雅思总分突破6+后,学生的词汇储备量基本在6000+,部分读写题型正确率会有显著提升;
但阅读理解CD两篇仍未脱离困境,部分同学也可能会持续受到完形填空的困扰;建议有针对性的集中刷题,完成错题分析,积累错题中的词汇并定期复盘。
●高二寒假 (重雅思):
侧重提高听力阅读高难度题型的正确率,以及掌握口语写作高阶话题词汇及语法结构的积累。在寒假结束之际或春季开学后完成雅思三战,目标总分6-6.5分。
●高二下 (重校内):
雅思成绩已进入了中高段分数,无论是底层语言能力还是应试技巧,都相对得心应手;建议全盘式查漏补缺校内英语的听说读写,争取测验中英语单项能维稳在130分以上。
●高二暑假 (重雅思):
侧重在于突破口语写作单项的分数瓶颈;在暑假结束之际完成雅思四战,目标总分6.5-7分。
●高三全年 (全力备战高考):
高三上根据目标申请院校要求,按时提交相关校内成绩及雅思成绩即可,等待录取通知书的发放;且跟紧校内的节奏,全力冲刺高考。

